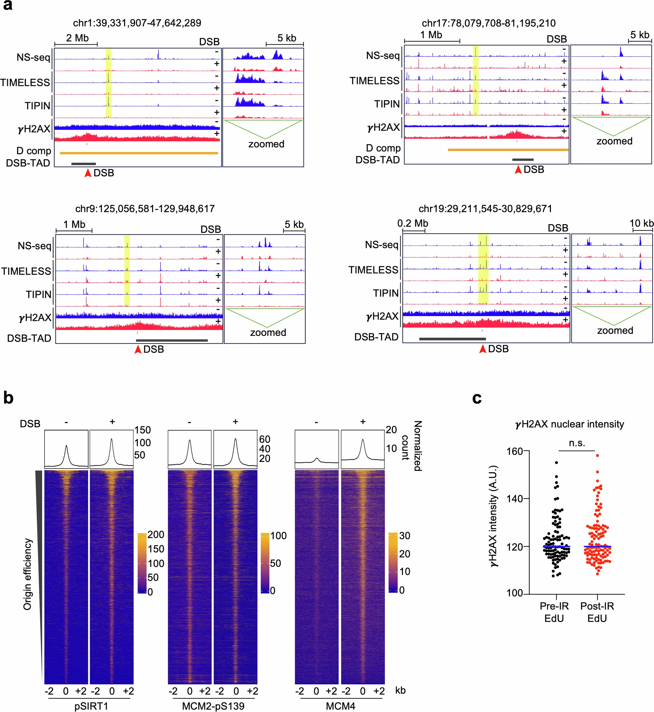
Extended Data Fig. 8: Mapping DSB-proximal suppression of replication origins.
From: Mechanism for local attenuation of DNA replication at double-strand breaks

a, IGV screenshots of the NS-seq track, ChIP-seq tracks for γH2AX, TIPIN and TIMELESS with or without DSB induction (as described in Fig. 3a). D compartment (D comp) coordinates are shown for screenshots from chr1 and 17 (screenshots on top). DSB-TAD coordinates are shown for all four screenshots. DSB location is marked using an arrowhead in each screenshot. Highlighted regions in yellow are shown as zoomed. Identical scaling is used between – and + DSB samples of all the sequencing tracks. b, Heatmaps showing the binding of pSIRT1 (T530), MCM2-pS139 and MCM4 on origins from synchronously replicating AsiSI-U2OS cells. All heatmaps are centered and arranged based on NS-seq peaks with >10 RPKM in -DSB sample. The corresponding aggregate plot is on top of each heatmap. c, Graph showing total nuclear intensity of γH2AX in U2OS cells at 20- and 40-min post 2 Gy irradiation. n.s. is not significant based on two-sided Mann-Whitney U-test.