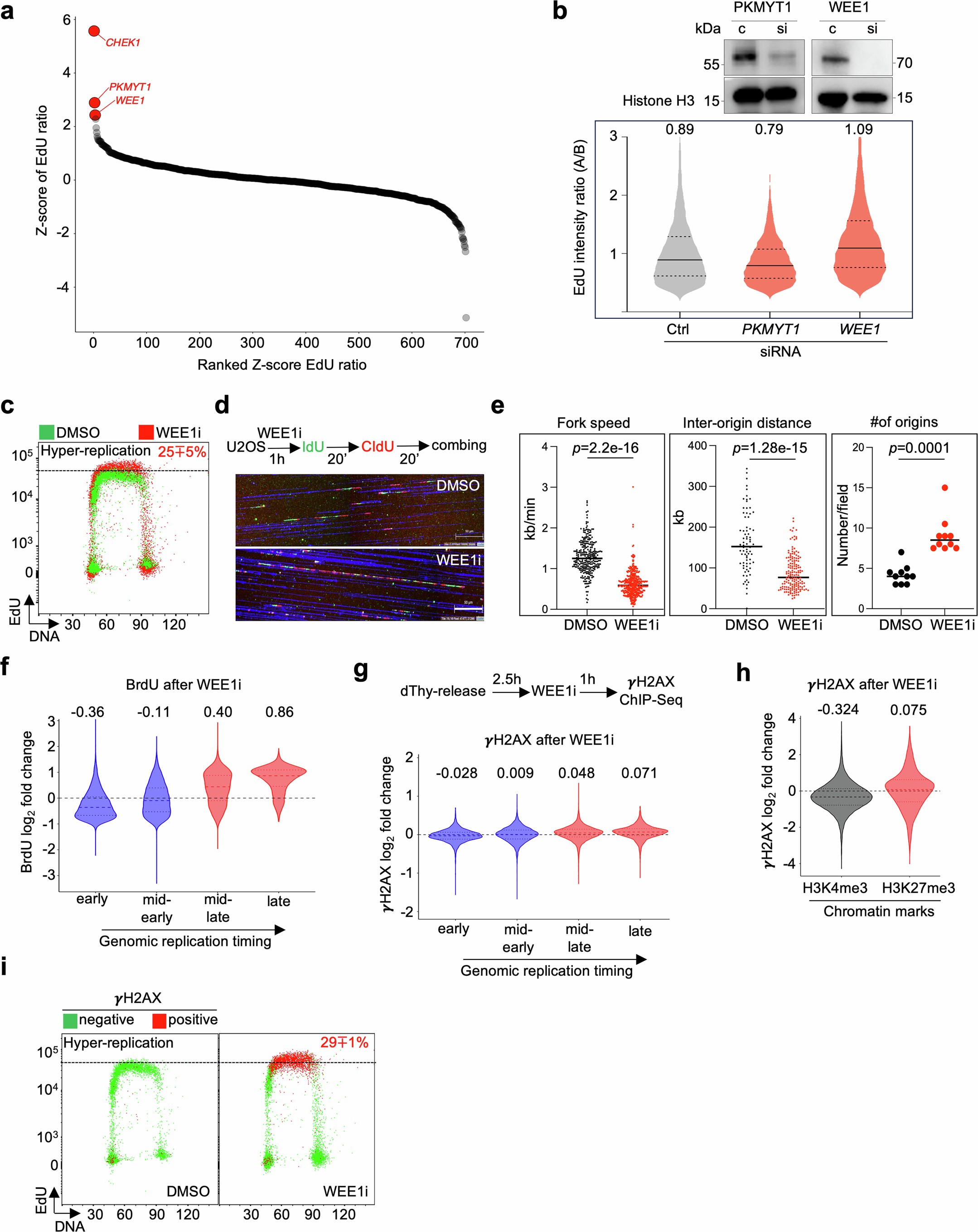
Extended Data Fig. 9: Control of replication origin by MRD factor WEE1 kinase.
From: Mechanism for local attenuation of DNA replication at double-strand breaks

a, Dot plot depicting the Z-score based on EdU intensity ratios using a kinome library siRNA screen. The screening strategy is like the one described in Extended Data Fig. 6a. Top three hits are marked. The Z-score rank is based on two independent repeats. CHEK1 was not selected for downstream assays due to the pan-nuclear staining pattern of γH2AX after knockdown (data not shown). b, (top) Western blot for PKMYT1 and WEE1 proteins after 72 h of siRNA knockdown in U2OS cells. Different sets of siRNAs are used compared to the primary screen. H3 is used as a loading control. (bottom) Violin plots showing EdU ratio (A/B) elucidated from SR microscopy after siRNA knockdown. Mean EdU intensity ratios are shown on top of each violin. A minimum of 100 cells were analyzed. Representative of two biological replicates. c, Representative EdU cell cycle plots of WEE1i-treated U2OS cells. DMSO-treated cells are used as control. Hyper-replication fraction is marked using a dotted line with the percentage and standard deviation. The numbers are from three independent experiments. d,e, DNA combing experiments in DMSO or WEE1i-treated (1 h) U2OS cells. d, Representative images of DNA fibers labeled with DNA (blue), IdU (green), and CldU (red) taken from DMSO and WEE1i-treated cells. IdU treatment is initiated at 1 h post-DMSO or WEE1i treatment. A minimum of 78 fibers are analyzed in each condition. Scale bar is 50 microns. e, Graphs showing quantitative analyses of the DNA combing assay comparing DMSO or WEE1i-treated U2OS cells. Replication fork speed (left), inter-origin distance (center) and number of origins per field (right) are shown. p-values from two-sided Wilcoxon signed rank. p = 2.2e-16 was displayed when p-value was equal or smaller than 2.2e-16. f, Violin plots depicting log2 fold change in BrdU after WEE1i treatment across the genome classified according to replication timing. Control AsiSI-U2OS cells are shown. Replication timing regions are taken from Extended Data Fig. 2b. Median values are provided on top of the violins. All p-values from two-sided Wilcoxon signed rank test are <2.2e-16. Representative of 2 independent experiments. g,h, Analysis of genomic distribution of γH2AX following WEE1i. Violin plots depicting log2 fold change in γH2AX after WEE1i treatment across the genome, classified according to (g) replication timing domains, and (h) euchromatin (H3K4me3) vs heterochromatin (H3K27me3) domains. Histone marks are from74. Median values are shown on top of the violins. p-values from Wilcoxon signed rank test between early vs. late and H3K4me3 v.s H3K27me3 are <2.2e-16. Results are averaged from 2 independent experiments. i, γH2AX and EdU cell cycle flow cytometry plots of U2OS cells treated with DMSO or WEE1i for 1 h. γH2AX-positive fraction is gated and is shown in red color with the average percentage and standard deviation. Hyper-replication fraction is shown using a dotted line. This plot is representative of three independent experiments.