Extended Data Fig. 10
From: Mechanism for local attenuation of DNA replication at double-strand breaks

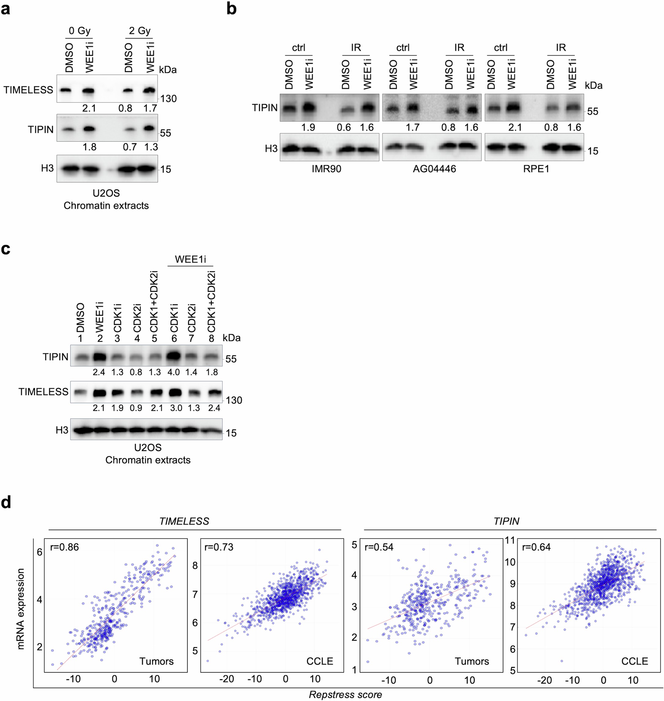
a, Representative western blots for TIMELESS and TIPIN in chromatin extracts from U2OS cells. DMSO or WEE1i (10 µM) treatment is for 1 h before irradiation (2 Gy). H3 is used as loading control. Loading control-normalized, relative fold change is shown below the blots. Representative of three biological replicates. b, Western blots for TIPIN in chromatin extracts from hTERT RPE-1, AG04446 and hTERT IMR90 cells. DMSO or WEE1i (10 µM) treatment is for 1 h before irradiation (2 Gy). H3 is used as loading control. Relative fold change is shown as numbers below the blot. Representative of two biological replicates. c, Western blots for TIMELESS and TIPIN in chromatin extracts of U2OS cells with combinations of CDK1 (RO-3306), CDK2 (PF-06873600) and WEE1 inhibitors. Inhibitor treatment time is 1 h. CDK1, CDK2 and WEE1 inhibitors are used at a concentration of 10, 5 and 10 µM, respectively. Normalized relative fold change is shown below the blots. Representative of two biological replicates. d, Expression of TIMELESS-TIPIN complex correlates with replication stress burden in tumors. Scatter plots for testing the correlation between Repstress score53 and the expression of TIMELESS and TIPIN in small-cell lung cancer (SCLC) patients and cancer cell line encyclopedia (CCLE) data set. These plots are generated using Tumorminer and Cellminer for patient and CCLE data sets, respectively75.