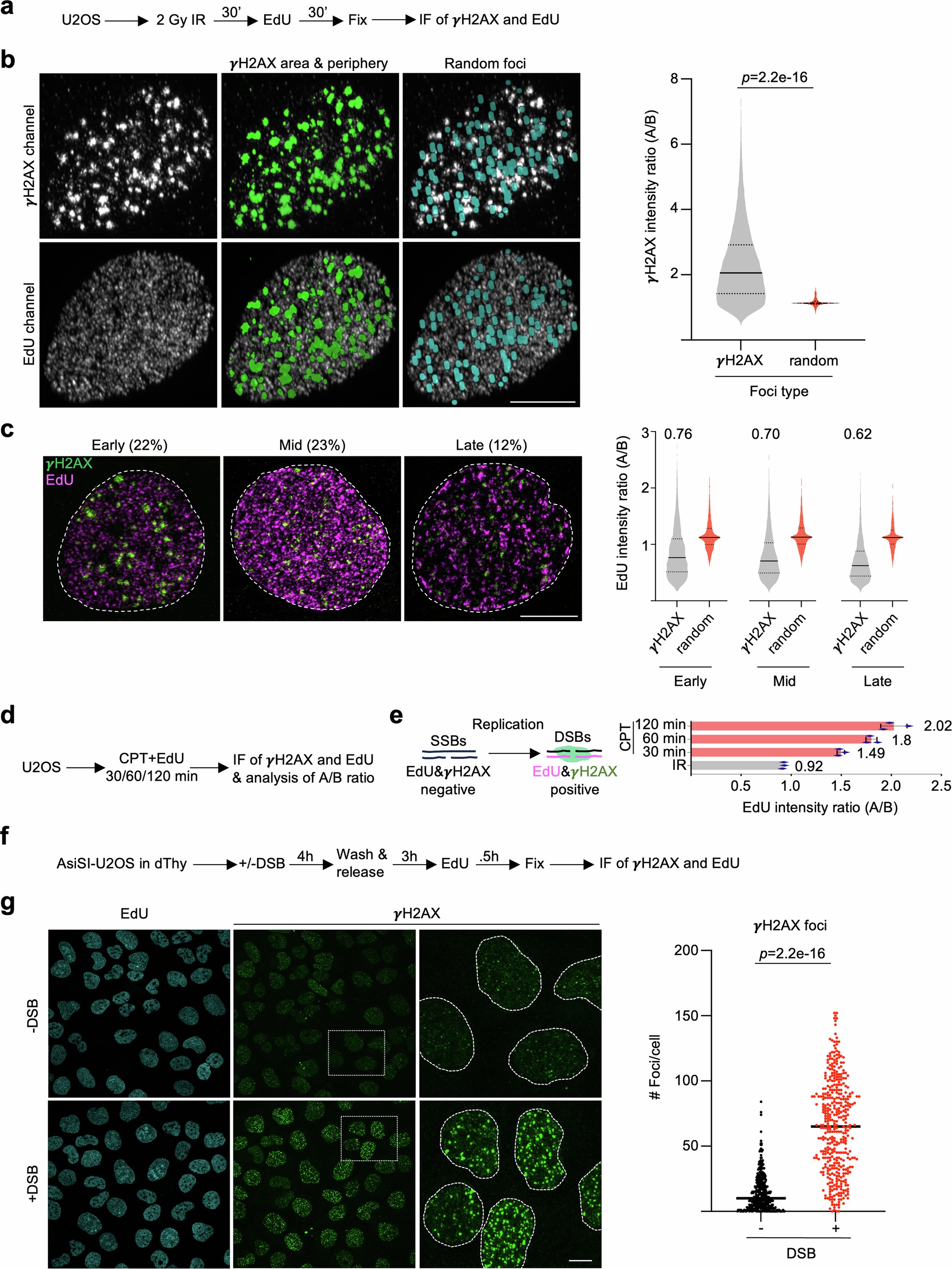
Extended Data Fig. 1: Analysis of EdU intensity ratios using irradiation and AsiSI-induced DSBs.
From: Mechanism for local attenuation of DNA replication at double-strand breaks

a, Experimental strategy for assaying EdU intensity ratios in U2OS cells using irradiation. b, (left) Representative super-resolution (SR) images showing EdU and γH2AX channels (left panels), overlay of γH2AX foci on respective channels (middle panels, green), and overlay of random mock foci on respective channels (right panels, teal) in irradiated U2OS cells. scale bar is 10 microns. (right) γH2AX intensity in irradiation-induced γH2AX foci and randomly sampled mock foci indicating the specificity of foci definitions used in the analysis strategy. p-value is from a two-sided Mann-Whitney U-test, n = 210 cells. c, (left) Representative SR images showing early, mid, and late S phase cells. Percentage of cells from asynchronous population belonging to each of these classes are shown above the images. Refer to methods for details of the S-phase segmentation. Scale bar=10 microns. (right) Violin plots for EdU intensity ratio in comparison to random foci in different S phase classes. Median value of the EdU intensity ratio is shown on top of each violin plot. A minimum of 60 cells are analyzed in each category. Two-sided Mann-Whitney U-test is used for p-value calculations. d, Schematics of the experimental workflow used for validation of the EdU intensity ratio analysis strategy. CPT stands for camptothecin (100 nM). e, (left) Cartoon depicting the process leading to increase in A/B ratio after CPT treatment. CPT introduces single-strand DNA breaks (SSBs) which are γH2AX and EdU negative. Upon replication, SSBs are converted to DSBs along with EdU incorporation, in a time-dependent manner. (right) Bar graphs showing EdU intensity ratios from CPT experiment. EdU intensity ratios using irradiation (IR) are used as a control. Mean and standard deviation are shown. The mean value of the EdU intensity ratio from three replicates is displayed against each column. A minimum of 200 cells are analyzed in each replicate. f, Schematic of the experimental strategy used for EdU/γH2AX staining and EdU intensity ratio analysis in AsiSI U2OS cells. g, (left) Representative immunofluorescence images of AsiSI-U2OS cells at 3.5 h post dThy release, showing EdU staining in all cells and proficient γH2AX induction after AsiSI activation using 4OHT (middle panel with enlarged inset view on the right panel). Scale bar is 10 microns. (right) Number of γH2AX foci in AsiSI-U2OS cells. The black bar indicates the median. A minimum of 100 cells were analyzed in each group. p-value is calculated using a two-tailed, Mann-Whitney U-test.