Extended Data Fig. 2: Dynamics of DNA replication upon DSB induction.
From: Mechanism for local attenuation of DNA replication at double-strand breaks

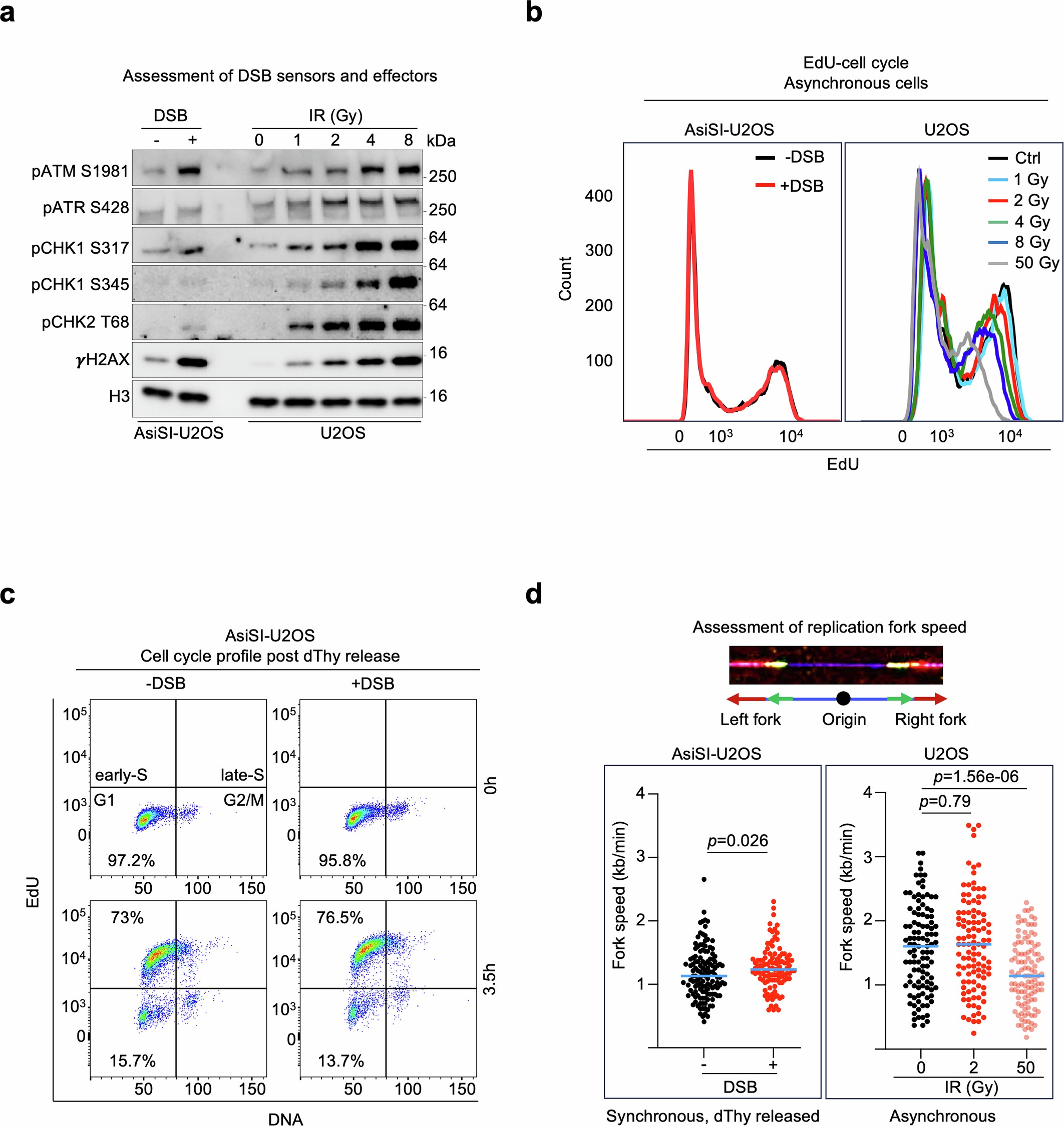
a, Western blots depicting changes to various checkpoint phospho-modifications after DSB induction in AsiSI-U2OS and U2OS cells. The 50 Gy dose is not included in western blotting experiments as it is out of the dynamic range for most of the proteins tested. Representative blots from three independent experiments are shown. Blots for internal loading controls are performed along with each individual western. Representative loading control (H3) is shown. b, Representative EdU intensity plots of asynchronous AsiSI-U2OS cells with and without DSB induction (left) and asynchronous U2OS cells after various doses of irradiation (right). EdU was incubated for 30 min post 4OHT treatment and 20 min post irradiation for AsiSI-U2OS and U2OS, respectively. Representative of two independent experiments. c, Cell cycle profiles of U2OS cells from 0 h and 3.5 h post dThy release with or without DSB induction via AsiSI activation using 4OHT treatment. d, (top) Representative image of a DNA fiber labeled with DNA (blue), IdU (green), and CldU (red) taken from dThy released, AsiSI-induced U2OS cells. IdU treatment is initiated at 3 h post dThy release. (bottom) Graphs showing global replication fork speed in AsiSI-U2OS cells and U2OS cells after DSB induction using AsiSI activation and irradiation, respectively. A high dose of 50 Gy is used as a positive control. The blue bar indicates the median. A minimum of 120 fibers are analyzed in each condition. p-values are based on a two-tailed, Mann-Whitney U-test.