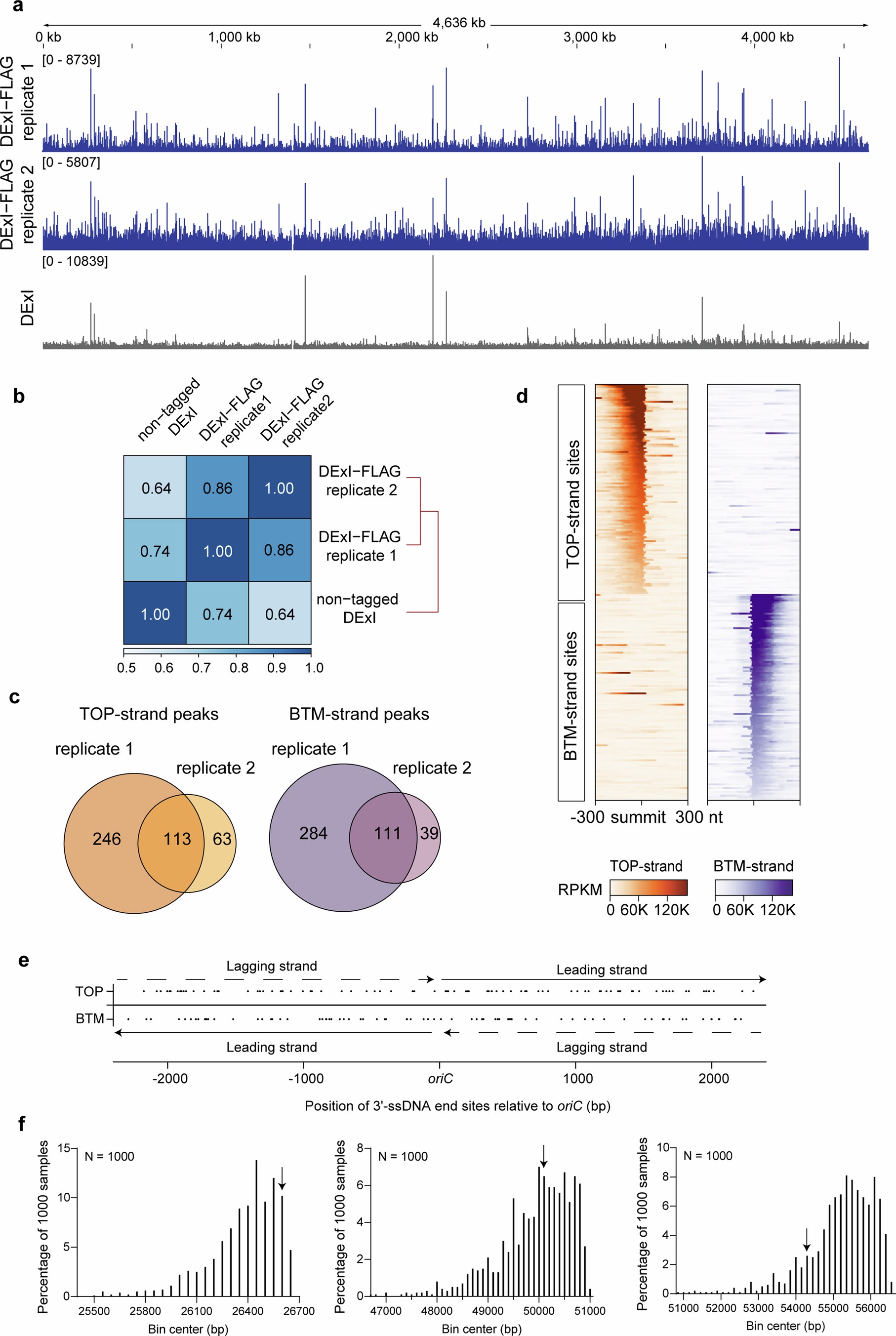
Extended Data Fig. 5: ThreeSSeq 3’-ssDNA-end genomic profiling with DExI detects dispersed, reproducible, hotspots.
From: Endogenous DNA damage at sites of terminated transcripts

a, Integrated genome viewer (IGV)81 views of signals from ThreeSSeq with DExI in the indicated strains reveal hotspots throughout the genome. Signals were normalized by Reads Per Kilobase per Million mapped reads (RPKM). For calling of peaks and all quantification, the DExI signal (negative control, background) is subtracted from the signal with DExI-FLAG to obtain the DExI-FLAG-specific reads. b, Two DExI-FLAG experiments are more correlated with each other than with the DExI control. Heatmap of Pearson correlations between the experiments. c, Venn diagrams of peak overlap between two replicates in DExI-FLAG-producing, otherwise wild-type cells. d, Heatmaps of ThreeSSeq signals within ± 300 nt regions around peak summits of 113 TOP-strand and 111 BTM-strand 3’-ssDNA-end hotspot sites. Sites were centered along peak summits and sorted by signal intensity. Signals were normalized by RPKM. e, The distribution of 175 sequence-specific 3’-ssDNA-end sites (shown as black dots) throughout the genome. The leading- and lagging-strand in each replichore are indicated. f, Sequence-specific 3’-ssDNA-end hotspots are distributed randomly throughout the genome. To test the randomness of the 3’-ssDNA-end-hotspot distribution, we sampled 175, 92 and 83 genomic sites, corresponding to the number of all DExI-FLAG-immunoprecipitated sites throughout the genome, the number of TOP-strand sites and the number of BTM-strand sites, randomly 1000 times, and calculated the average distance of neighboring sites. The barplots display the distribution of the sample means, and the arrows indicate the average distances of tested data, including all 175 sites (left, p = 0.10), 92 TOP-strand sites (center, p = 0.48), and 83 BTM-strand sites (right, p = 0.16). The distribution of actual 3’-ssDNA-end hotspots was not different from the 1000 random samples. Strains used: a: SMR24776, SMR24777; b: SMR24776, SMR24777; d: SMR24776.