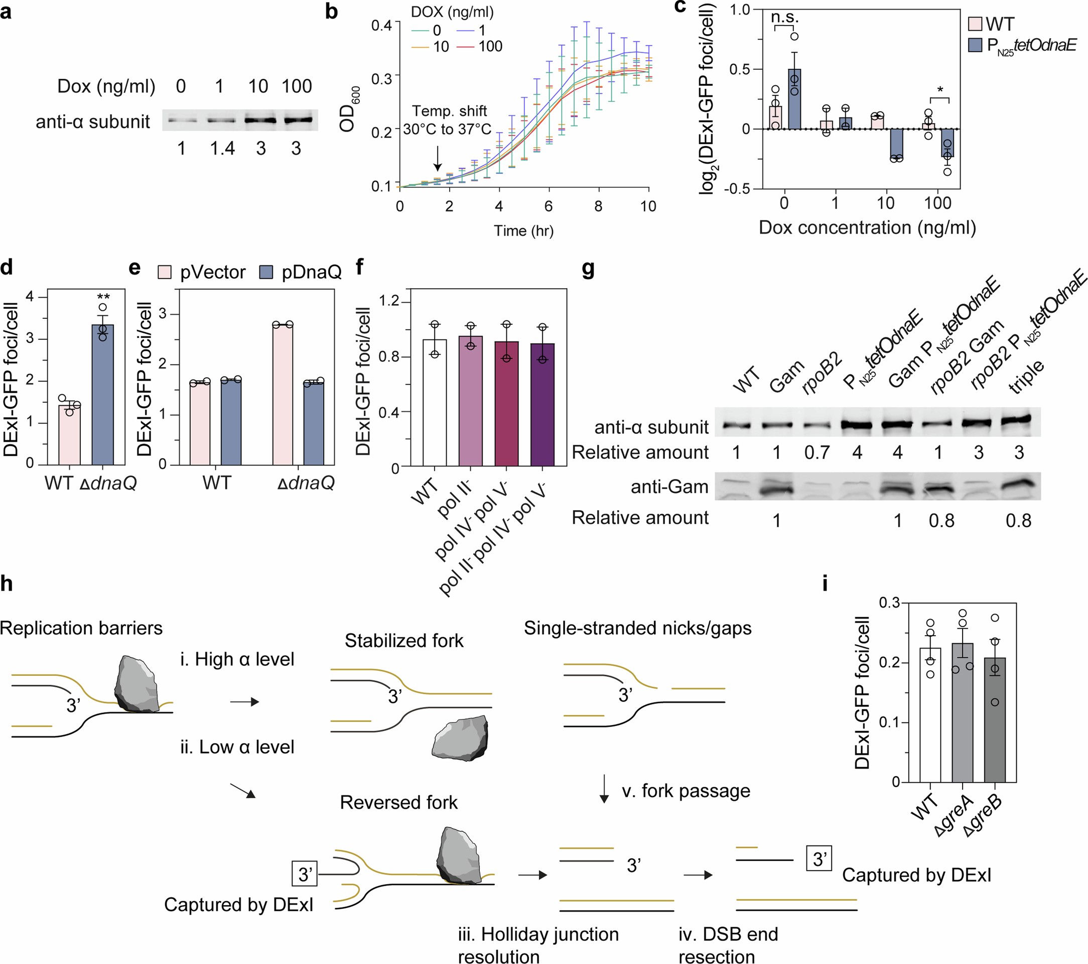
Extended Data Fig. 4: Production of the DNA pol IIIα subunit reduces spontaneous 3’-ssDNA-ends by reducing DSBs.
From: Endogenous DNA damage at sites of terminated transcripts

a, Western-blot analyses confirm that doxycycline (dox) induces pol IIIα production, and show its leaky expression with no dox inducer. Representative image of two with similar results. b, Pol IIIα levels have little effect on cell growth rate. The growth curve (optical density, OD = 600 nm) of DExI-GFP- and pol IIIα-producing cells with indicated dox concentrations. Saturated overnight cultures diluted in M9 glucose medium with different concentrations of doxycycline were grown at 30°C for 1.5 h, then shifted to 37 °C for DExI-GFP induction, mean ± range, n = 2 experiments. c, The corresponding DExI-GFP foci, examined after 4 h. n = 3 experiments (0 dox), n = 2 experiments (1 ng/ml), n = 2 experiments (10 ng/ml), n = 3 experiments (100 ng/ml), mean ± SEM, *p = 0.017, two-sided Student’s t test. d, Excessive, but not normal levels of DNA pol III replication errors promote 3’-ssDNA-end foci. We manipulated levels of the ε subunit of pol III, encoded by the dnaQ gene, which performs replication “proofreading” (removal) of mis-incorporated bases in replication80. Deletion of dnaQ increased DExI foci, indicating that excessive persistence of misincorporated bases can induce DNA damage containing 3’-ssDNA-ends. Mean ± s.e.m. n = 3 experiments, **p = 0.0012, two-sided Student’s t test. e, However, DnaQ overproduction had little effect, implying that, normally, proofreading by DnaQ/ε does not cause most spontaneous 3’-ssDNA-ends; proofreading activity is sufficient to prevent those ends. n = 2 experiments. f, Trans-lesion synthesis (TLS) DNA polymerases are not required for spontaneous 3’-ssDNA-end focus formation. Frequencies of DExI-GFP foci in strains that lack one or more TLS DNA polymerase. n = 2 experiments, mean ± range. g, Western blot analysis of the pol IIIα subunit and Gam amounts in indicated strains. Note that the apparent decrease in the pol IIIα subunit in rpoB2 cells would be expected to increase foci whereas spontaneous foci were decreased in rpoB2 cells (Fig. 4a,f). Representative blots. h, Models for generation of pol IIIα-suppressible, DSB-dependent spontaneous 3’-ssDNA-ends. We hypothesize that (i) high levels of the highly processive DNA pol III reduce replication stalling or stabilize forks until blocks are removed; (ii) conversely, low pol III levels, e.g., by stochastic variation between cells, might allow fork reversal which liberates nascent 3’-ends of the leading strand at a DSB end; (iii) reversed forks can be cleaved by Holliday junction-specific endonucleases18, creating a DSB end, (iv) then DSB-end resection produces 3’-ssDNA-ends. (v) DSB ends might also arise from single-strand interruptions. Fork reversal has been associated with transcription termination57. However, the pausing/termination-promoted, rpoB2-suppressible component of 3’-ssDNA-end foci was mostly non-overlapping with the DSB (Gam-suppressed) component (Fig. 4a), implying that most RNAP pausing/termination-related 3’-ssDNA-ends are not likely to be at reversed forks, which possess DSB ends. By any of many models, including those above, pol IIIα might block or out-compete clamp interactions with other proteins (repair or synthesis) that contribute to spontaneous DSBs that acquire 3’-ssDNA-ends by resection. i, Single deletions of ΔgreA or ΔgreB show wild-type levels of DExI-GFP foci. n = 4 experiments, mean ± s.e.m. For gel source data, see Supplementary Fig. 1. E. coli strains used: a: SMR26382; b: SMR26382; c: SMR23252, SMR26382; d: SMR24774, SMR26631; e: SMR26649, SMR26651, SMR26653, SMR26655; f: SMR24774, SMR26371, SMR26373, SMR26374; g: SMR23252, SMR26382, SMR26483, SMR26485, SMR26487, SMR26488, SMR26385, SMR26486; i: SMR24774, SMR25015, SMR25016.