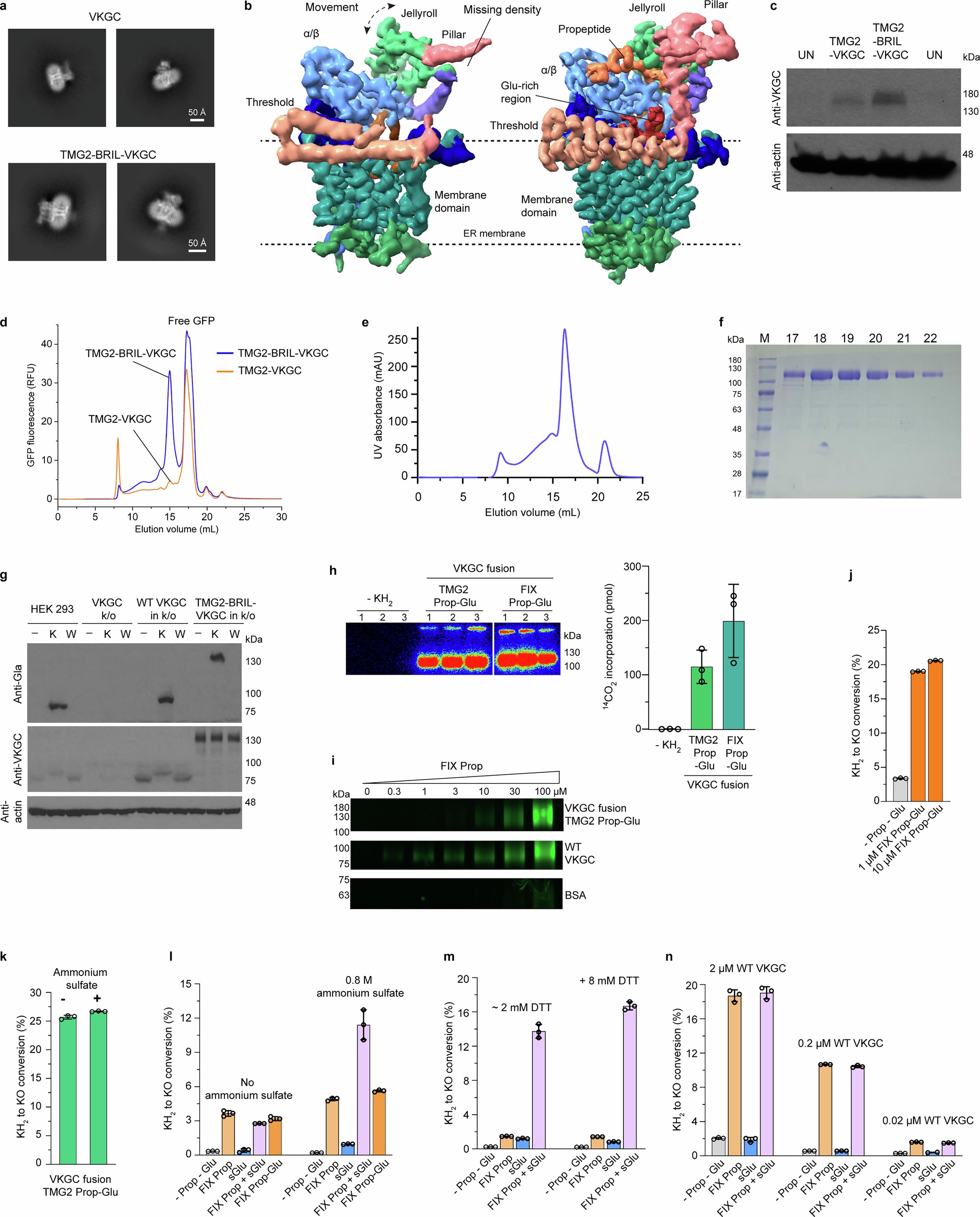
Extended Data Fig. 1: The fusion strategy improves the structural resolution and protein expression while preserving VKGC catalytic activity.
From: Molecular basis of vitamin-K-driven γ-carboxylation at the membrane interface

a, 2D classification of wild-type VKGC and TMG2-BRIL-VKGC fusion protein. The particles of wild-type VKGC were extracted at box size of 320 pixels (1.1 Å/pixel), and TMG2-BRIL-VKGC at box size of 320 pixels (0.885 Å/pixel). The 2D classifications for both wild-type and fusion proteins show high-resolution features in many regions. b, Comparison of cryo-EM density maps of wild-type VKGC (left) and TMG2-BRIL-VKGC (right), coloured by domains (as in Fig. 1h). For wild-type VKGC, the 3D reconstruction yielded only a 4.4 Å resolution map with part of the VKGC extramembrane region disordered. c, Expression levels of TMG2-VKGC with and without BRIL insertion, assessed by Western blot using an anti-VKGC antibody. The original blots are shown in Supplementary Fig. 2. UN, untransfected. This experiment was performed once. d, FSEC profile comparison of TMG2-VKGC with and without BRIL insertion. These proteins are tagged with a C-terminal eGFP, expressed in HEK 293T cells, and extracted in DDM. e, The elution profile of size-exclusion chromatography during the protein purification of TMG2-BRIL-VKGC. f, SDS-PAGE of the peak fractions (17-22 corresponding to 16-18 mL) from size-exclusion chromatography. M, protein marker. The original gel is shown in Supplementary Fig. 3. This experiment was performed once. g, Immunoblots showing γ-carboxylation of TMG2-BRIL-VKGC in VKGC-knockout (k/o) cells treated with vitamin K (K, reduced to KH2 in cells). Carboxylation is not observed in untreated or warfarin (W) treated cells. The anti-Gla antibody recognizes wild-type (WT) VKGC due to self-carboxylation, and vitamin K treatment induces an electrophoresis-mobility shift85. This shift is not evident in the fusion protein, likely due to its larger size (with an eGFP tag) or hindrance of self-carboxylation by the fusion. For gel source data, see Supplementary Fig. 4. This experiment was performed once. h, Self-incorporation of 14CO2 into VKGC fusion proteins (20 pmol). The autoradiographs (left) were quantified to determine the 14CO2 incorporation levels (right). The radioactivity counting (mean ± s.d. from n = 3 biological replicates) did not include the upper bands, which represent slight aggregation of protein samples in the gel lanes. The TMG2 Prop-Glu fusion (i.e., TMG2-BRIL-VKGC) was used in the control without KH2. The original autoradiographs are shown in Supplementary Fig. 6. i, Competition of free FIX Prop against TMG2 Prop-Glu and VKGC fusion protein (1 µM). Fluorescein-labelled proFIX18 was used, and the protein-bound fraction was captured by crosslinking. Wild-type VKGC and BSA served as controls. The original gels are shown in Supplementary Fig. 7. This experiment was performed once. j, Epoxidase activities of wild-type VKGC protein (1 µM) is similar with 1:1 and 1:10 ratios of FIX Prop-Glu. k, Ammonium sulfate has little effect on the activity of the TMG2 Prop-Glu and VKGC fusion protein. l, Ammonium sulfate substantially increases the epoxidase activity with the FLEEL substrate. Reactions were conducted according to Sugiura, et al.21, with 0.01 µM wild-type VKGC, 64 µM proFIX18 (Prop) or proFIX28 (Prop-Glu), 3.6 mM FLEEL (sGlu), 222 µM KH2, 8 mM DTT, and a 30 min incubation. m, Higher DTT concentration slightly increases the epoxidase activity in presence of proFIX18 and FLEEL. In our conditions, ~2 mM DTT was introduced with KH2 addition, whereas Sugiura, et al.21 used an additional 8 mM DTT. Other conditions in this experiment are the same as in l. n, The relative activities of different substrates remain similar with different protein concentrations of wild-type VKGC. For comparison, the condition without ammonium sulfate and with 2 µM proFIX18 and 5 mM FLEEL was used. Data in j-n are mean ± s.d. from n = 3 biological replicates.