Fig. 4: Integrated single-cell hidden chromatin states define totipotency and putative regulators.
From: Genome-coverage single-cell histone modifications for embryo lineage tracing

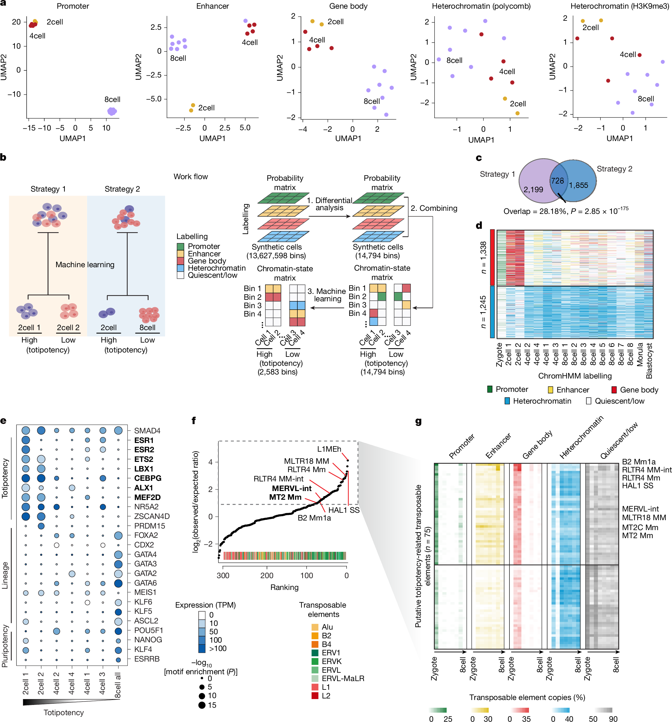
a, UMAP plots of synthetic cells based on the posterior probabilities of ChromHMM-defined chromatin states. b, Schematic of the two strategies used for discovering potential classifier bins to define totipotency. Strategy 2 prioritizes 2,583 potential totipotency-related classifier bins. c, Venn diagram showing the overlap of totipotency-related classifier bins generated from the two machine-learning models. The P value was calculated using one-sided hypergeometric tests. d, Heatmaps displaying chromatin-state annotations in all 2,583 classifier bins for synthetic cells from strategy 2. The 2,583 classifier bins were grouped into two clusters using k-means clustering: one annotated as active in 2cell synthetic cells and the other as repressive in 8cell synthetic cells. e, TF motifs enriched on the active 2,583 classifier bins for each synthetic cell. The evaluation of totipotency by classifier bins for each synthetic cell is plotted on the right. TF motifs with both high enrichment (–log10(P) > 8) and expression (transcripts per million (TPM) > 2) in totipotent cells were selected as putative totipotency-related TFs and highlighted in bold. Representative, previously reported pluripotency-associated and lineage-associated TFs are also shown as control. P values were calculated using one-sided binomial tests. f, Ranking plots for the enrichment of different transposable elements in the 2,583 classifier bins. Enrichment was calculated using observed versus expected probability. Bold labels highlight key transposable elements that have been previously reported to be associated with totipotency. g, Heatmap showing the percentage of transposable-element copies that were annotated as promoter, enhancer, gene body, heterochromatin or quiescent/low states. Transposable elements enriched in the 2,583 classifier bins (log2(overexpression) > 1) are shown.