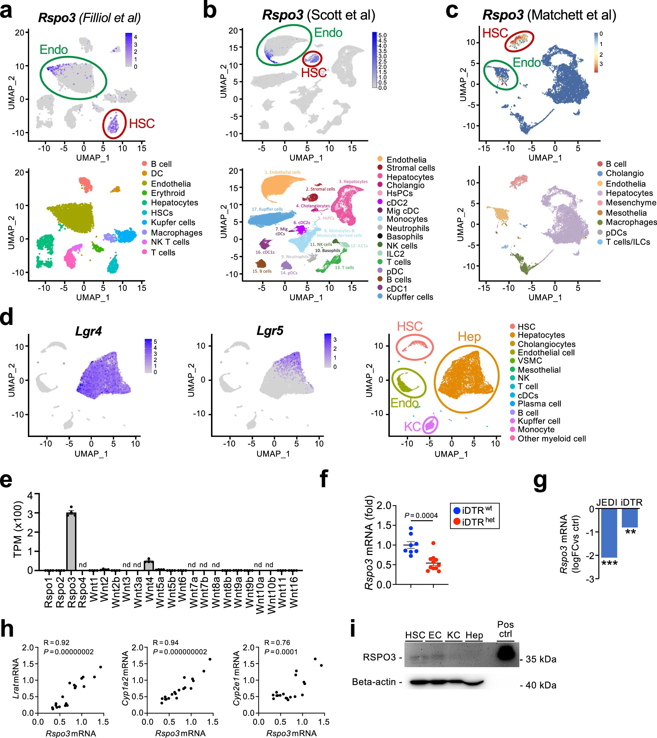
Extended Data Fig. 6: R-spondin3 expression in the liver.
From: Hepatic stellate cells control liver zonation, size and functions via R-spondin 3

a-c. UMAPs of Rspo3 in healthy mouse livers from the indicated sc/snRNA-seq datasets. d. UMAPs of Lgr4 and Lgr5 in snRNA-seq from healthy mouse livers (n = 2). e. RNA-seq of isolated mouse HSCs showing TPM values for secreted Wnt pathway regulators (n = 4/group). f. PCR of Rspo3 mRNA in livers from HSC-depleted iDTRhet (n = 11) and control iDTRwt (n = 8) mice. g. Rspo3 mRNA expression from bulk RNA-seq in livers with HSCs depleted by the iDTR or JEDI method, compared to control mice. h. Correlation of Rspo3 mRNA with Lrat, Cyp1a2 and Cyp2e1 mRNA in HSC-depleted mice. i. Western blot for RSPO3 using lysates from freshly isolated mouse HSCs, ECs, Kupffer cells (KCs) and hepatocytes (Hep) and rmRSPO3 as positive control (representative image of 2 technical replicates). nd, not detected ** P < 0.01 vs ctrl, *** P < 0.001 vs ctrl. Data are shown as mean ± s.e.m. Each dot represents one biological replicate (f,h). P-values were calculated using unpaired two-tailed t-tests (f) and Wilcoxon rank-sum test (g). Correlations were evaluated by pearson correlation coefficient (h).