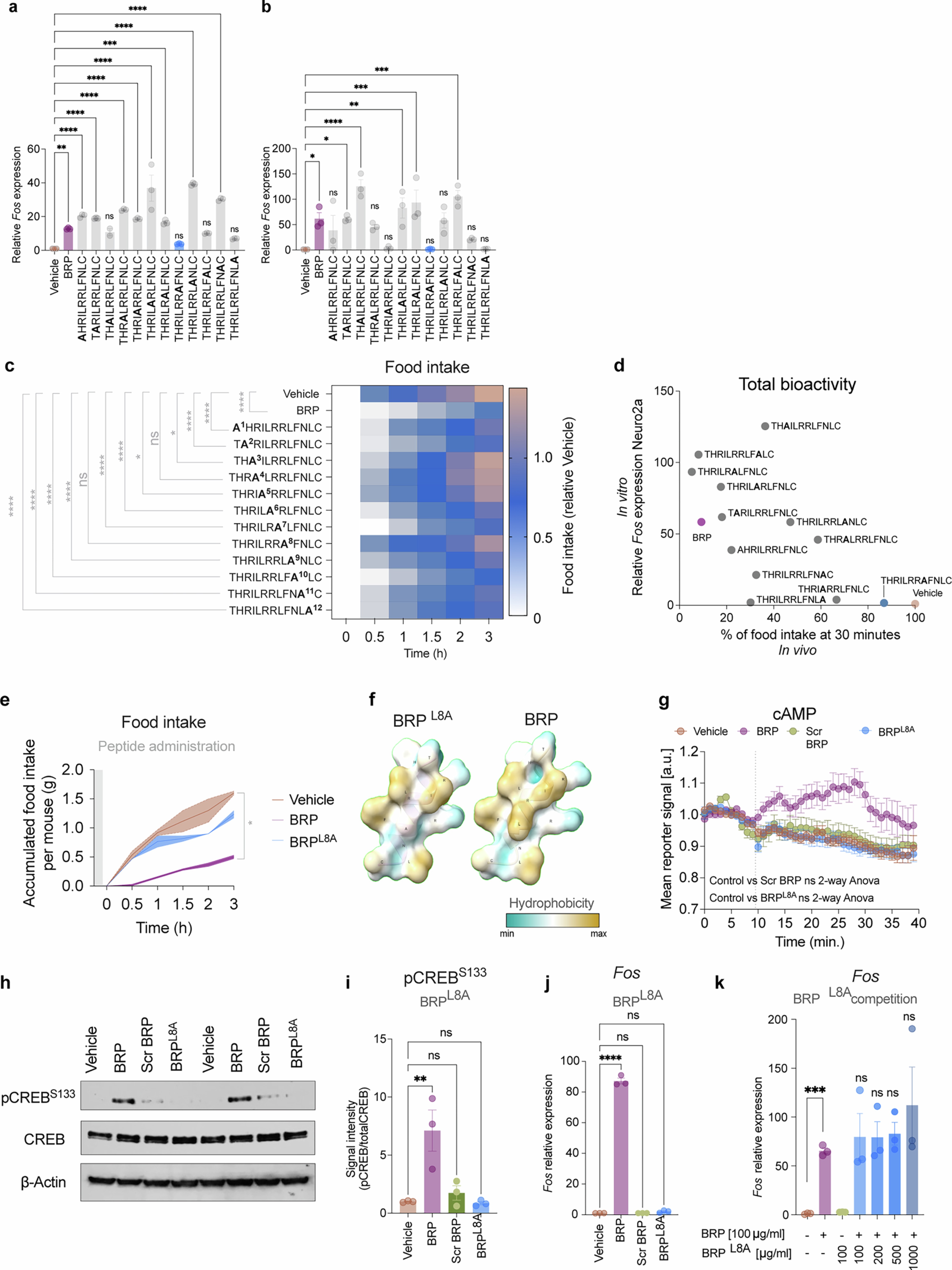
Extended Data Fig. 10: Leu8 is necessary for the signalling and anorexigenic action of BRP.
From: Prohormone cleavage prediction uncovers a non-incretin anti-obesity peptide

a,b, Fos gene expression in NS-1 (a) or Neuro2a (b) cells treated for 1 h with vehicle, 100 µg/ml BRP, or 100 µg/ml alanine substituted BRP peptides. N = 3 biological replicates/group. c, Food intake measurement in lean C57BL/6 J male mice for up to 3 h after I.P. injection of vehicle, 5 mg kg−1 BRP or 5 mg kg−1 alanine substituted BRP peptides. N = 3 independent experiments with 3 mice/group in each experiment. d, Fos gene expression in Neuro2a cells treated for 1 h with vehicle or 100 µg/ml alanine substituted BRP peptides (y axis) and the percentage of food intake at 30 min relative to vehicle after I.P. injection of 5 mg kg−1 alanine substituted BRP peptides in lean C57BL/6 J male mice (x axis). e, Food intake measurement in lean C57BL/6 J male mice for up to 3 h after I.P. injection of vehicle, 5 mg kg−1 BRP or 5 mg kg−1 BRPL8A peptide. f, Predicted structure and lipophilicity of BRP and BRPL8A mutant (top ranked prediction out of a total of five predictions per structure for BRP and the BRPL8A mutant). Surface is coloured by hydrophobicity score. g, cAMP reporter assay in Neuro2a cells treated with vehicle (N = 25 cells), BRP (N = 13 cells), scrambled BRP peptide (N = 25 cells) or BRPL8A mutant (100 µg/ml) (N = 25 cells). h, Representative western blot (N = 3 in total) of pCREBS133, total CREB, and β-actin in Neuro2a cells treated with vehicle, BRP, scrambled BRP peptide or BRPL8A mutant (100 µg/ml) for 15 min. i, Quantification of protein expression of pCREBS133/total CREB quantified from three independent experiments. N = 3 biological replicates/group. j, Fos gene expression in Neuro2a cells treated for 1 h with vehicle, BRP, scrambled BRP peptide or BRPL8A mutant (100 µg/ml). N = 3 biological replicates/group. k, Fos gene expression in Neuro2a cells treated for 1 h with vehicle or BRP (100 µg/ml) in combination with different doses of BRPL8A mutant. N = 3 biological replicates/group. Data are presented as mean +/− S.E.M, P value = ns (non-significant), *P < 0.05, **P < 0.01, ***P < 0.001, ****P < 0.0001 by one-way Anova (a, b, i, j, k) or two-way Anova for multiple comparisons (c, e, g).