Extended Data Fig. 1: Peptide Predictor maps a large group of proteolytically processed human peptides.
From: Prohormone cleavage prediction uncovers a non-incretin anti-obesity peptide

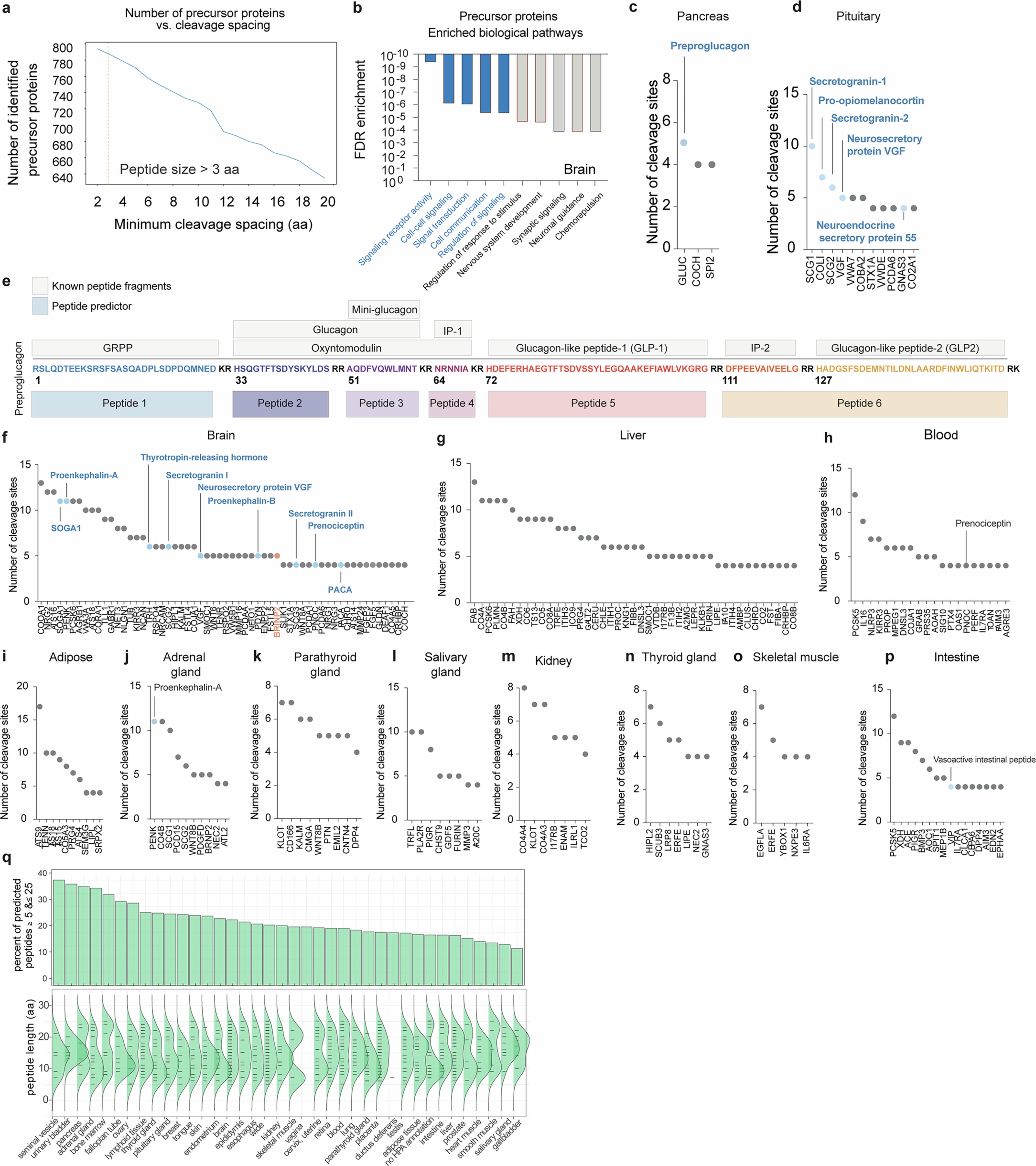
a, Number of precursor proteins with a minimum cleavage spacing of 3 amino acids between cleavage sites. b, Enriched biological pathways from the precursor proteins in the brain. c,d, Detected precursor proteins and the number of cleavage sites per precursors in pancreas (c) and pituitary (d). Blue: known prohormones. e, Validation of prediction method for pro-glucagon. f–p, Detected precursor proteins and the number of cleavage sites per precursors in brain (f), liver (g), blood (h), adipose tissue (i), adrenal gland (j), parathyroid gland (k), salivary gland (l), kidney (m), thyroid gland (n), skeletal muscle (o) and intestine (p). Blue: known prohormones. q, Bar diagram showing percent of peptides with a length between 5 and 25 amino acids (including the C-terminus cleavage site) per tissue (upper), and density plots of peptides within the same range (lower). Tics indicate individual peptides (n = 1–159).