Fig. 3: VWM-associated EIF2B5 mutation induces s-ISR.
From: Plasticity of the mammalian integrated stress response

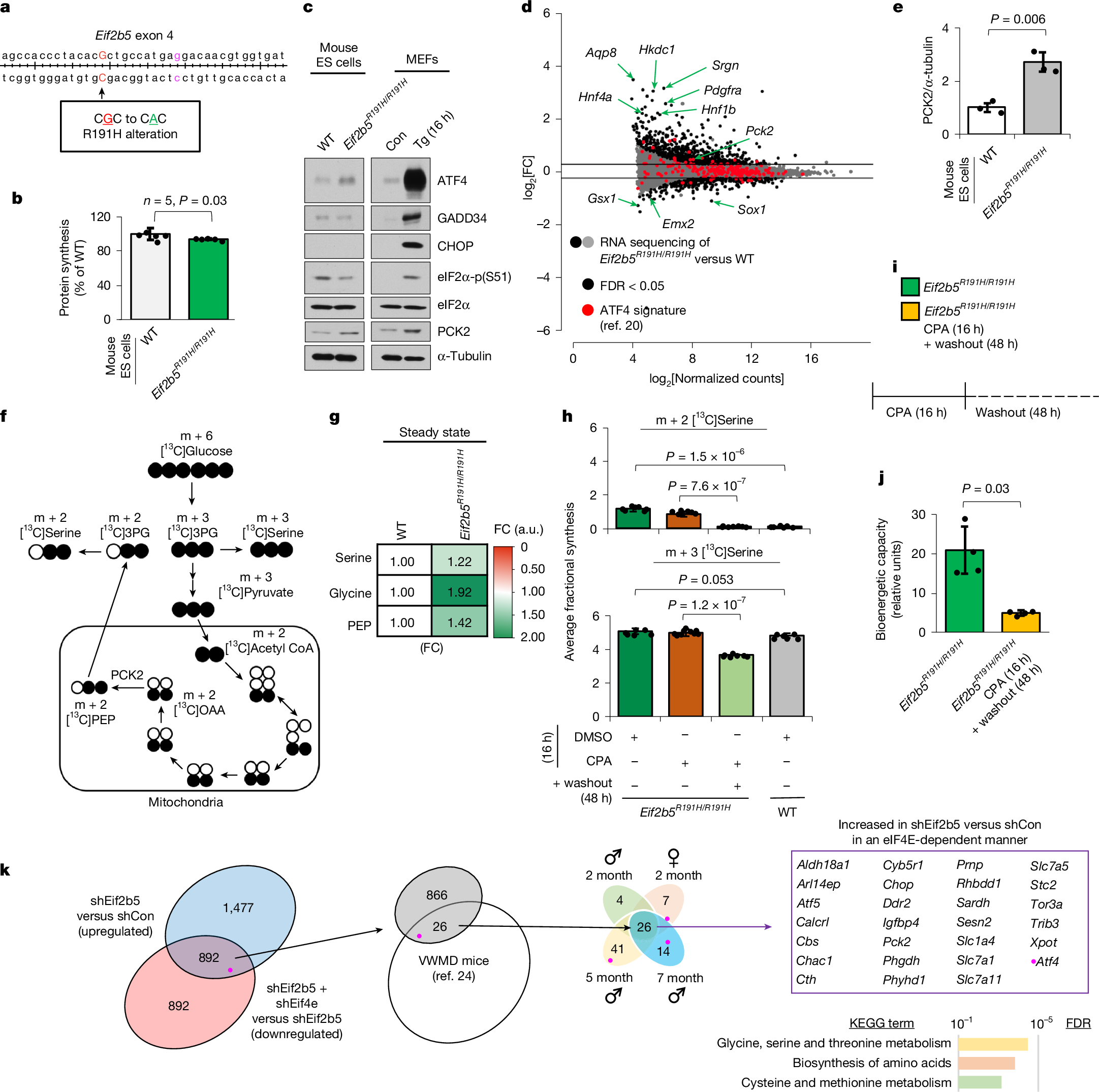
a, Diagram of Eif2b5 exon 4. Eif2b5R191H/R191H mutation is indicated. b, Protein synthesis was monitored by [35S] methionine and cysteine labelling in WT and Eif2b5R191H/R191H mouse ES cells. P values, two-tailed Student’s t-test (n = 5 independent experiments, mean ± s.e.m.). c,e, Western blot of the indicated proteins from WT and Eif2b5R191H/R191H mouse ES cells and MEFs treated with a vehicle or Tg (400 nM) for the specified durations (n = 3 independent experiments) (c), and quantification (e). PCK2 levels were normalized to α-tubulin and quantified. P values, two-tailed Student’s t-test. Data are presented as mean ± s.e.m. (n = 3 independent experiments). d, DESeq2 analysis comparing WT and Eif2b5R191H/R191H mouse ES cell mRNA levels quantified by RNA sequencing. An ATF4-regulated gene signature20 is shown in red. Green arrows indicate selected differentially expressed genes (all regulated genes are shown in Supplementary Table 1). f, Schematic of [13C]glucose tracing in the CAC (black-filled circles indicate [13C]-labelled carbons) showing that serine m + 2 can be produced via oxaloacetate (OAA) m + 2, and serine m + 3 can be produced from 3-phosphoglycerate (3PG) m + 3. g, Steady-state levels of indicated metabolites in Eif2b5R191H/R191H cells compared to WT (n = 3 independent experiments). Data depict fold change of Eif2b5R191H/R191H versus WT. h, Fractional enrichment of serine m + 2 and serine m + 3 in WT mouse ES cells or Eif2b5R191H/R191H mouse ES cells treated with CPA (200 μM, 16 h) or after 48-h washout. P values, two-tailed Student’s t-test. Data are presented as mean ± s.e.m. (n = 6 independent experiments). DMSO, dimethylsulfoxide. i,j, Schematic of CPA treatment and washout (i), and quantification (j). Fold change of bioenergetic capacity of WT and Eif2b5R191H/R191H cells with or without exposure to CPA (200 μM) for 16 h, followed by 48 h washout. P values, two-tailed Student’s t-test. Data are presented as mean ± s.e.m. (n = 4 independent experiments). k, Venn diagrams of comparisons of regulated genes under indicated experimental conditions and published datasets24. A total of 26 identified genes are involved in amino acid metabolism (KEGG (Kyoto Encyclopedia of Genes and Genomes) analysis).