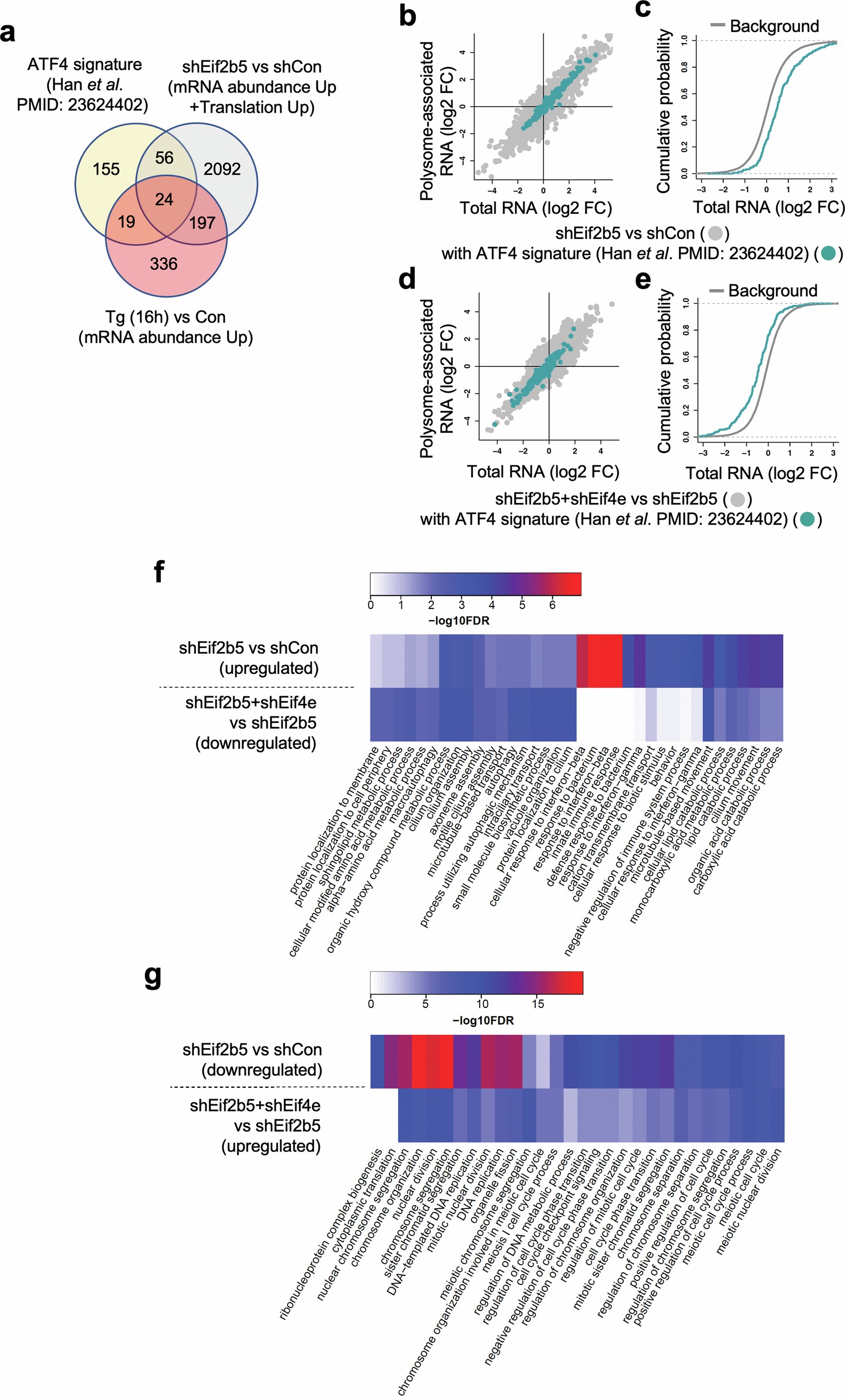
Extended Data Fig. 2: Co-depletion of eIF4E reverses expression of genes affected by eIF2Bε depletion that are enriched in overlapping biological processes.
From: Plasticity of the mammalian integrated stress response

(a) Venn diagrams show the number of overlapping genes from the indicated experimental conditions6,20. (b-e) Scatterplots of fold changes quantified by RNA sequencing data from total and polysome-associated RNA in MEFs expressing shEif2b5 versus shCon (b) and shEif2b5+shEif4e versus shEif2b5 (d). Cumulative distributions for log2 fold changes (log2FC) in mRNA abundance (c, e) of background (grey) and selected Atf4 gene signature20 (blue). Statistical analysis comparing Atf4 gene signature to background using Mann-Whitney U-test indicated p<0.001 for both comparisons (c, e). ATF4-regulated genes are indicated in blue20, (f) Heatmaps comparing the 20 most significant biological processes (gene ontology) enriched among genes upregulated upon eIF2Bε depletion versus those downregulated upon eIF2Bε and eIF4E co-depletion (g) Heatmaps comparing the 20 most significant biological processes (gene ontology) enriched among genes downregulated upon eIF2Bε depletion versus those upregulated upon eIF2Bε and eIF4E co-depletion. A full list of genes can be found in Supplementary Table 3.