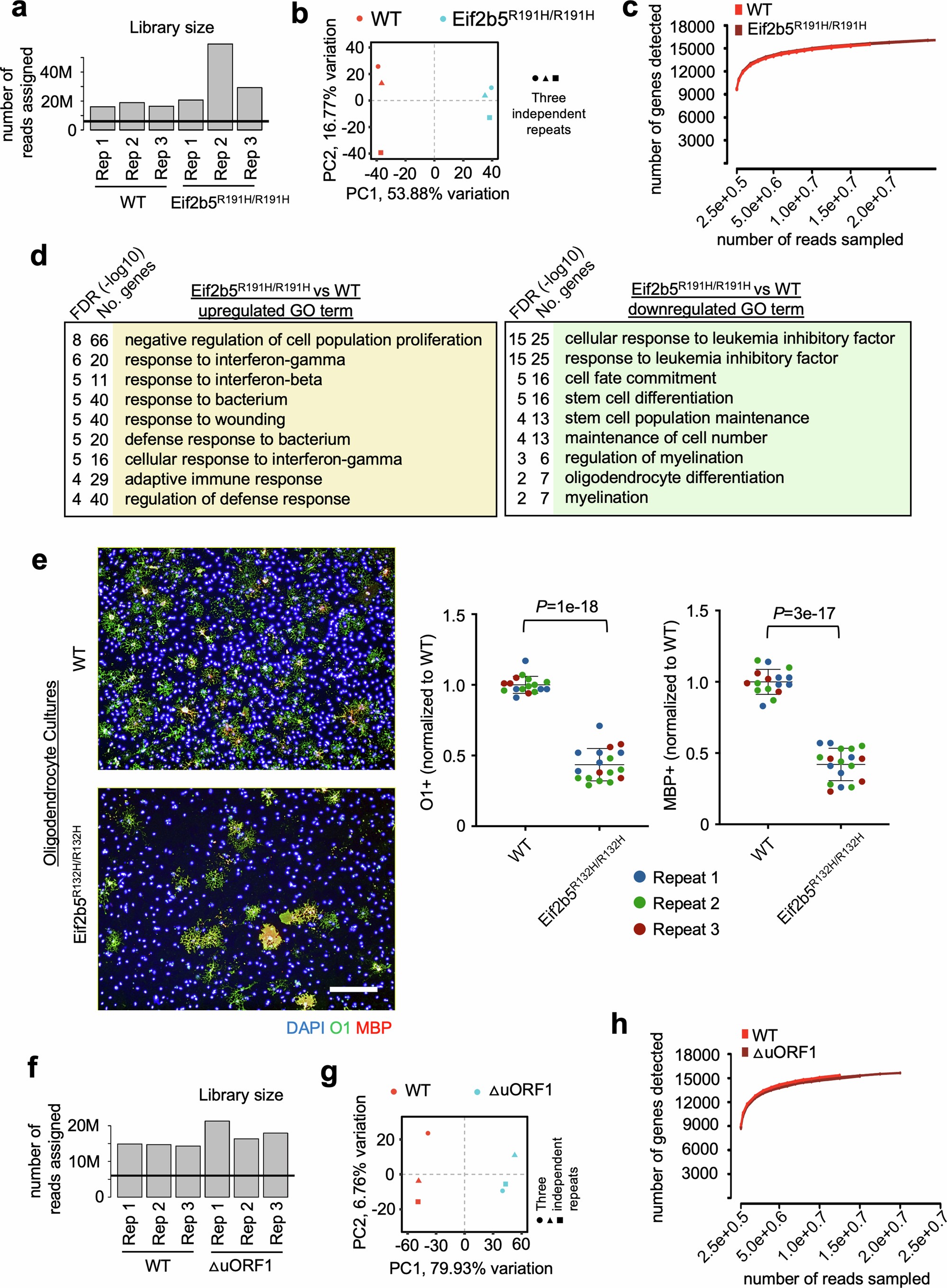
Extended Data Fig. 3: Quality control of RNA sequencing data in mouse ES Cells from ΔuORF1 and Eif2b5R191H/R191H cells. Deficiency in oligodendrocyte differentiation in Eif2b5R132H/R132H OPCs.
From: Plasticity of the mammalian integrated stress response

(a, f) Bar plots showing the total number of reads that are assigned to genes after all pre-processing steps and summarization with htseq-count for each sample in Eif2b5R191H/R191H mouse ES Cells (a) and in ΔuORF1 mouse ES Cells (f). (b, g) Projection of samples in principal components 1 and 2, with samples shaped according to replicate and colored according to condition [control samples in red and Eif2b5R191H/R191H (b) and ΔuORF1(g) in blue]. (c, h) Number of detected genes from total RNA sequencing libraries across sampled sequencing depths in mouse ES Cells from Eif2b5R191H/R191H cells (c), and ΔuORF1 mouse ES Cells (h) colored in brown and controls colored in red. (d) GO enrichment analysis of upregulated (yellow) or downregulated (green) cohorts of genes in Eif2b5R191H/R191H versus WT mouse ES Cells RNA sequencing data shown in Fig. 3d. Number of genes identified in selected GO individual pathways are shown and all GO pathways are shown in Supplementary Table 4. FDR, False Discovery Rate. (e) (Left) iPSCs-derived OPCs from WT or Eif2b5R132H/R132H mice were differentiated for 72 h with thyroid hormone (T3) and stained for the intermediate oligodendrocyte marker protein O1 and late/mature oligodendrocyte marker protein, myelin basic protein (MBP). (Right) Quantification demonstrates dramatically lower mature oligodendrocytes in Eif2b5R132H/R132H cells. Data is presented as the mean +/− standard deviation. Outliers were statistically identified and removed using ROUT test with Q = 1%, and p-values were calculated using a Welch’s unpaired, two tailed t-test. (n = 3 independent experiments, ≥16 wells). Both outlier tests and p-value calculation were performed in GraphPad Prism v10.4.1.