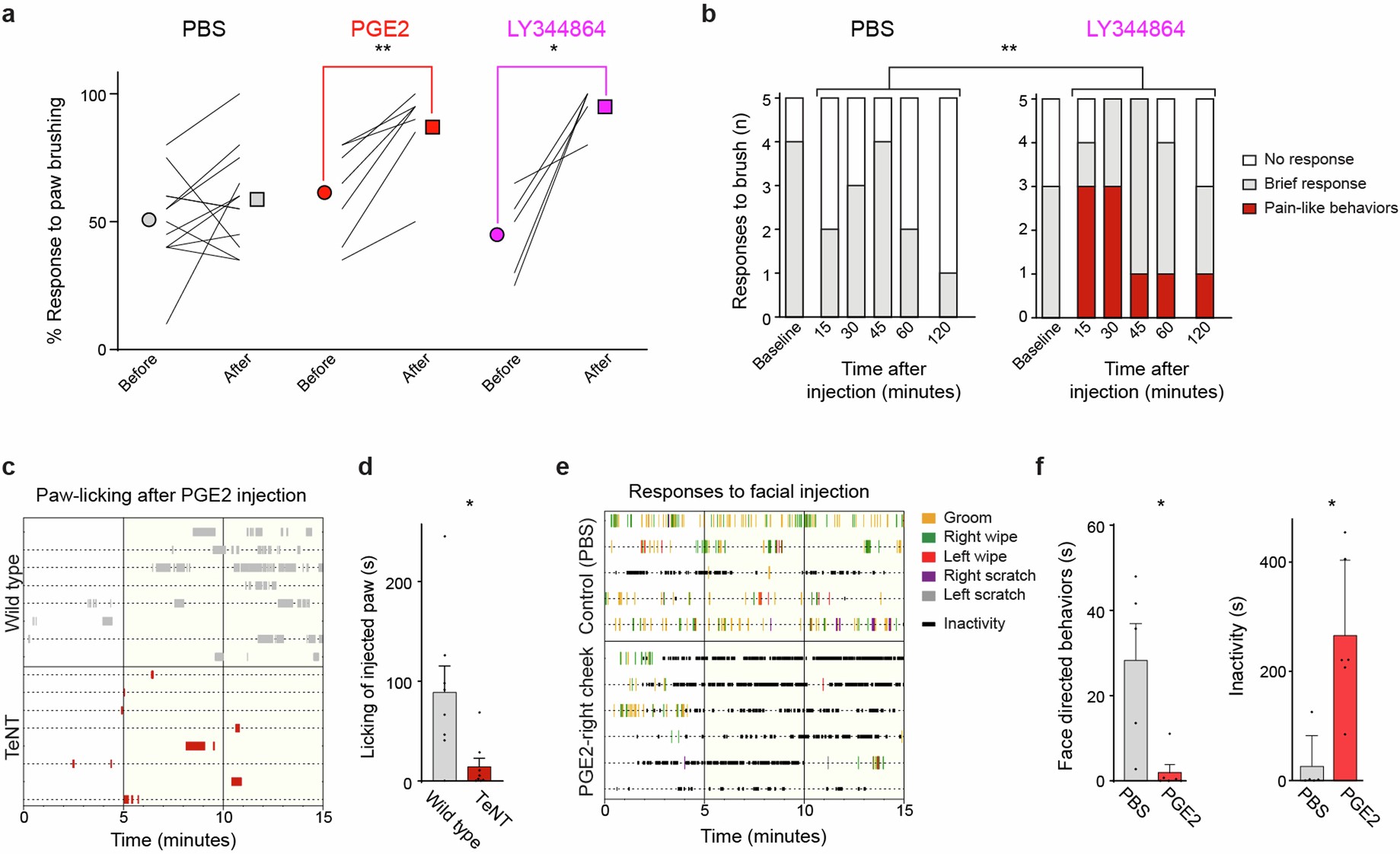
Extended Data Fig. 9: Dynamic tactile allodynia induced by PGE2 or LY344864 and unstimulated behavioral responses to inflammation.
From: A distributed coding logic for thermosensation and inflammatory pain

a) The right hind paws of C57B/6 mice were brushed 20 times before and after injection of PBS (vehicle, n = 12), PGE2 (n = 7) or LY344864 (n = 5). Percentage response of each mouse (black lines) and the mean response of the group before (circles) and after injection (squares) are shown. (b) Time course showing that hind paw injection of LY344864 but not PBS induces pain-like behaviors to gentle brush (repetitive or extended lifting and guarding) resembling the time course for von Frey sensitization (Fig. 5e). (c-f) Changes in behavior were observed following (c,d) hind paw and (e, f) facial injection of PGE2 in wild type mice. (c) Ethograms showing time spent licking the injected hind paw for wild type mice (grey bars, n = 8) and littermates expressing TeNT in nociceptors (red bars, n = 8) for 15 min after injection of PGE2. Note that licking of the injected hind paw develops slowly minutes after PGE injection corresponding to induction of inflammation37 and is rarely seen in TeNT mice where nociceptor signaling is blocked. (d) Quantification of time spent licking the affected paw (mean ± s.e.m.) for the 10-minute period at the start of inflammation highlighted in yellow in panel (c). (e) Ethograms showing scored face directed behaviors, grooming of the face with both front paws (yellow), wiping with the right (green) or left (red) front paw and hind paw scratching of the right (purple) or left cheek (grey) for 15 min after facial injection of PBS (n = 5) or PGE2 (n = 6). Also shown are periods of inactivity greater than 1 s (black). Note that mice injected with PGE2 became inactive, often standing in a hunched posture within 5 min of PGE2 injection (Supplementary Information, Videos 2, 3), mirroring the induction of inflammation37 and nociceptor activity (Fig. 3a). Notably, PGE2 induced inflammation did not elicit the wiping or scratching observed after injection of strong agonists of select nociceptor classes46 but instead significantly reduced face directed behaviors. Anecdotally, PGE2 injected animals were sometimes observed to raise their paw towards the injected cheek but refrain from touching the skin (Supplementary Information, Video 4). (f) Quantitation of time spent in face directed behavior (left) and inactivity (right) after PBS (grey) or PGE2 (red) for the 10-minute period highlighted in yellow in panel (e). p < 0.05, *; p < 0.01, **; for details of statistical tests and numbers of mice see Supplementary Information, Tables 1 and 2.