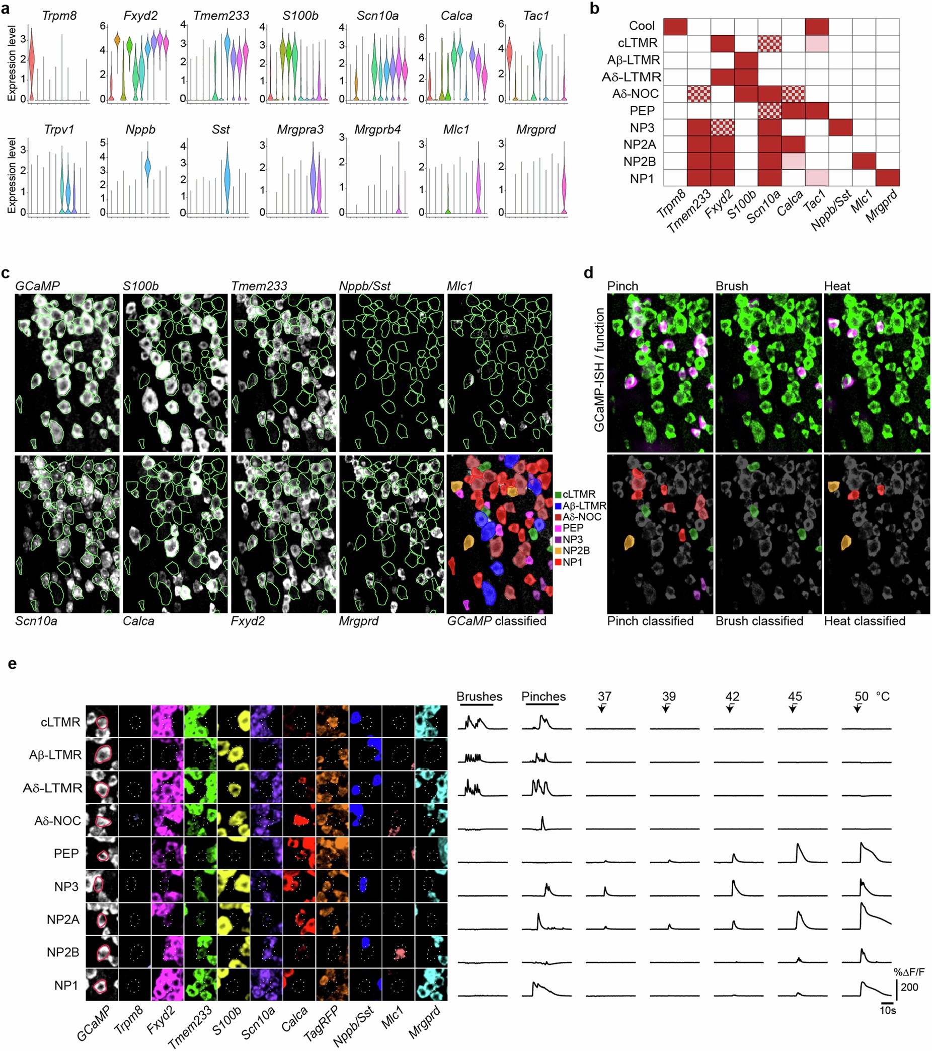
Extended Data Fig. 2: Basis for ISH-based mapping of functional responses to transcriptomic class.
From: A distributed coding logic for thermosensation and inflammatory pain

a) Violin-plot analysis of expression level (log normalized single cell RNA sequencing data)11,28 showing expression patterns of several marker genes used in this study across 10 major transcriptomic classes10 in the order shown in (b). At the single cell level, some of these classes can be further divided into subclasses11,12 but neither the use of Cre-lines28 nor our approach recapitulate this resolution due to lack of markers with appropriate specificity and expression level. (b) Simplified representation of expression of a subset of these markers (red, positive; pink, weak expression; check, not diagnostic; white, negative) defines trigeminal neural classes. (c) Example images of a region of trigeminal ganglion subjected to functional imaging that was aligned to post-hoc multigene ISH. Upper left panel shows ISH for GCaMP with positive cells outlined in green. These cell outlines have been transferred to the ISH images for eight genes used in classification to demonstrate the diagnostic power of our approach. The positive and negative expression of these markers allowed unambiguous class assignment for all GCaMP expressing cells (lower right panel). Note, the viral approach for GCaMP expression (see Methods) results in stochastic GCaMP expression in a subset of sensory neurons (approx. 40% in the image shown) accounting for ISH-positive cells that are not GCaMP positive and therefore not outlined in green. (d) Upper panels show ISH for GCaMP (green) superimposed on the aligned in vivo functional imaging data for pinch, brush and heat (maximum projection images, magenta). Previously3, we quantified the fidelity of alignment and showed that although there was not a pixel-to-pixel match between the different imaging modes, <5% of cells were displaced by more than 30 % of their diameter. Lower panels show the responding cells color-coded for transcriptomic class. As expected, each stimulus only activates a small subset of the GCaMP-positive trigeminal neurons since we only target stimulation to a small region of the cheek. In this example, the cLTMRs (green) responded to brush and pinch but not heat. Over the complete dataset for this study, in experiments where probes for all classes were assayed, more than 96% of functionally responding cells could be classified unambiguously and less than 2% had an ambiguous pattern that could not be resolved using the classification logic. (e) The red outlined GCaMP expressing neurons (dotted white outlines in the other ISH images) were classified and their GCaMP-transients are shown to the right. For the Ca-traces, ΔF/F and time are indicated by scale bars and arrows above the heat traces indicate the start and duration of heating pulses.