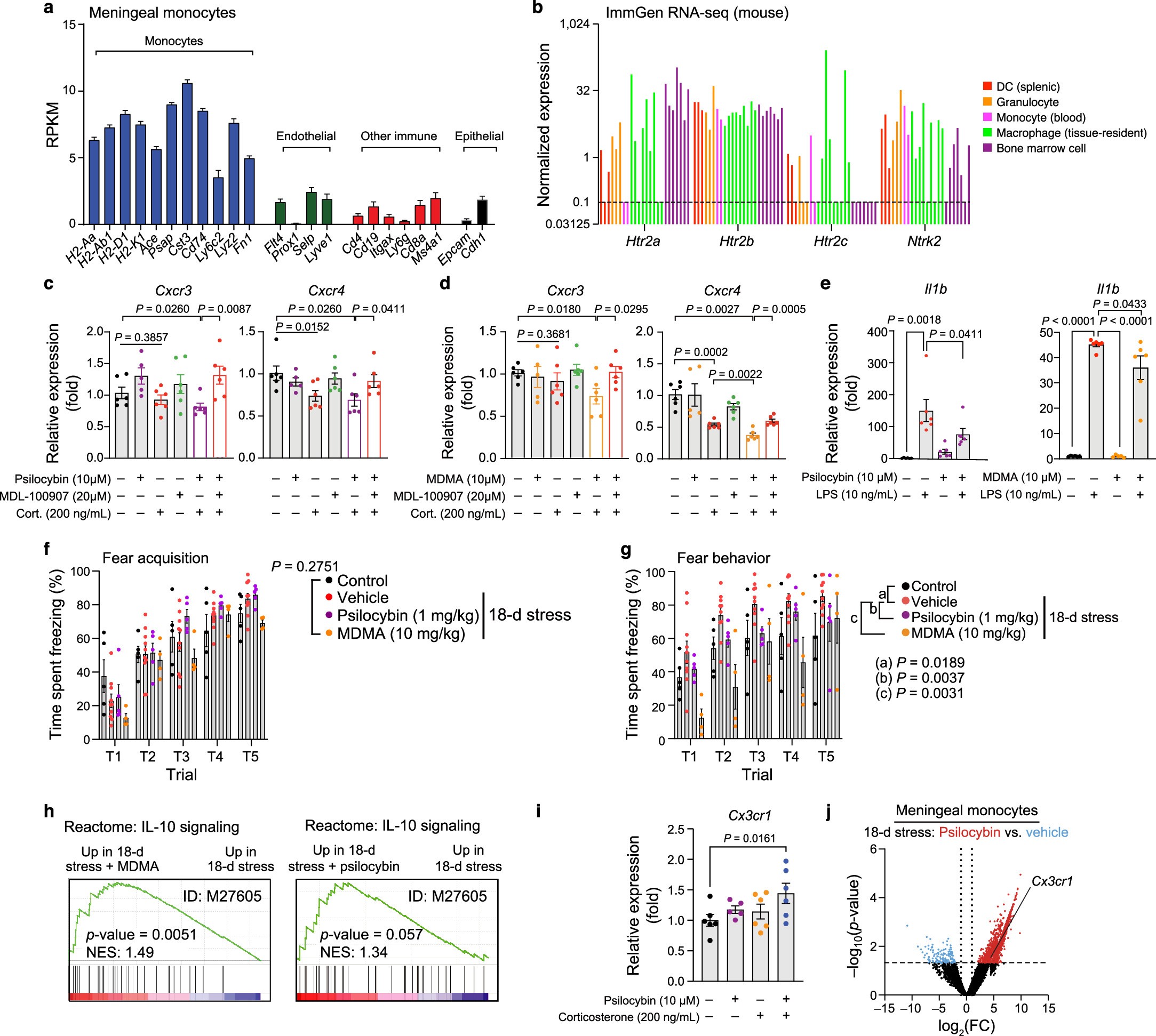
Extended Data Fig. 8: Regulation of the immune response by psychedelics.
From: Psychedelic control of neuroimmune interactions governing fear

a, Expression of marker genes in meningeal monocytes. n = 6 mice per group. b, Normalized gene expression data obtained from ImmGen ultra-low-input bulk RNA-seq across several progenitor, circulating, and tissue-resident myeloid cell types in mice collated in the database. c,d, qPCR analysis of primary splenic CD11b+ cells treated with the given compounds for 6-h. n = 6 per group, except for the compound-only group (n = 5). Mann-Whitney t-test. e, qPCR analysis of gene expression in primary CD11b+ splenic cells treated with or without 10 µM psilocybin (left; n = 6 per group) 10 µM MDMA racemate (right; n = 6 per group, except for the MDMA-only group (n = 5)) or 10 ng/mL LPS for 6-h. One-way ANOVA, Mann-Whitney t-test. f,g Fear acquisition (f) and freezing behavior (g) from mice exposed to 18-days restraint stress or controls. All mice were untreated during fear acquisition and are grouped according to future treatment during fear extinction. Two hours before fear extinction mice were treated with the given compounds. n = 5 (control), n = 10 (vehicle), n = 5 (psilocybin), and n = 4 (MDMA). Two-way repeated measures ANOVA. h, GSEA plots from bulk RNA-seq data of meningeal monocytes exposed to 18-days of restraint stress and treated with 1 mg/kg psilocybin or 10 mg/kg MDMA racemate. n = 3 mice per group. i, qPCR analysis of primary CD11b+ splenic cells treated with indicated compounds for 6-h. n = 6 per group, except for the psilocybin-only group (n = 5). One-way ANOVA, Dunnett post-test. j, Volcano plot of differentially expressed genes from bulk RNA-seq of meningeal monocytes after 18-days of restraint stress and treatment with 1 mg/kg psilocybin or vehicle. n = 3 per group. RPKM, Reads Per Kilobase of transcript per Million mapped reads. Data shown as mean ± SEM.