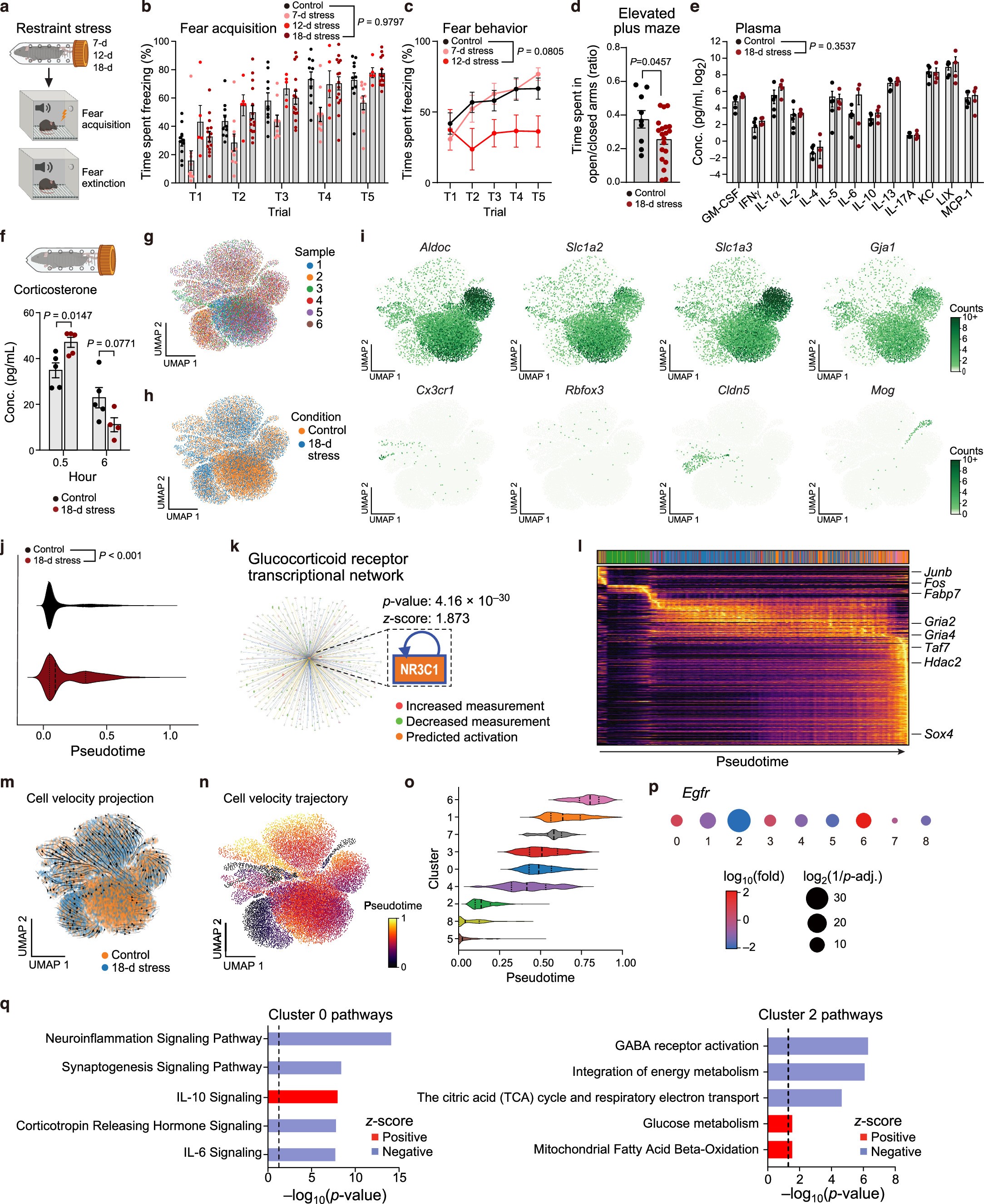
Extended Data Fig. 1: Molecular and behavioral changes after 18-days restraint stress.
From: Psychedelic control of neuroimmune interactions governing fear

a, Schematic of behavioral paradigm. Tube restraint for 7, 12, or 18 days, followed by cued fear acquisition, with fear retrieval conducted the next day in a novel context with only cue presentation. b, Acquisition of fear behavior in mice exposed to 7-days (n = 10), 12-days (n = 5), or 18-days (n = 15) of stress or controls (n = 14). Two-way repeated measures ANOVA. c, Time spent freezing in conditioned fear behavior across trials. n = 10 mice per group. Two-way repeated measures ANOVA. d, Time in open/closed arm of elevated plus maze (EPM) in mice exposed to 18-days of stress (n = 20) or controls (n = 9). Unpaired t-test. e, Cytokines detected by ELISA in the plasma of mice exposed to 18-days of restraint stress (n = 4) or controls (n = 5). Two-way ANOVA. f, Changes in corticosterone levels in 18-day stressed mice or control mice, measured at 30-min (n = 5 per group) and 6-h (control, n = 5; 18d-stress, n = 4) after final session of restraint stress concluded. Unpaired t-test. g, UMAP plot of Aldh1l1tdTomato/+ cells from control (n = 3) and 18-day stress (n = 3) mice. h, UMAP plot of Aldh1l1tdTomato/+ cells from individual mice. i, Scatterplots of astrocyte (top row) or control (bottom row) markers. j, Pseudotime violin plot of captured Aldh1l1tdTomato/+ cells. Unpaired t-test. k, Prediction by Qiagen IPA of glucocorticoid receptor as a transcriptional regulator of cluster 1 Aldh1l1tdTomato/+ cells. l-o, Heatmap (l), UMAP (m,n), and violin plot (o) of RNA velocity data associating Aldh1l1tdTomato/+ cell clusters to stages of the pseudotime trajectory. p, Dot plot of Egfr expression in each cluster. q, Plots of pathways in cluster 0 (left) and cluster 2 (right) cells. Schematics (a,f) were created using BioRender (https://biorender.com). Data shown as mean ± SEM.