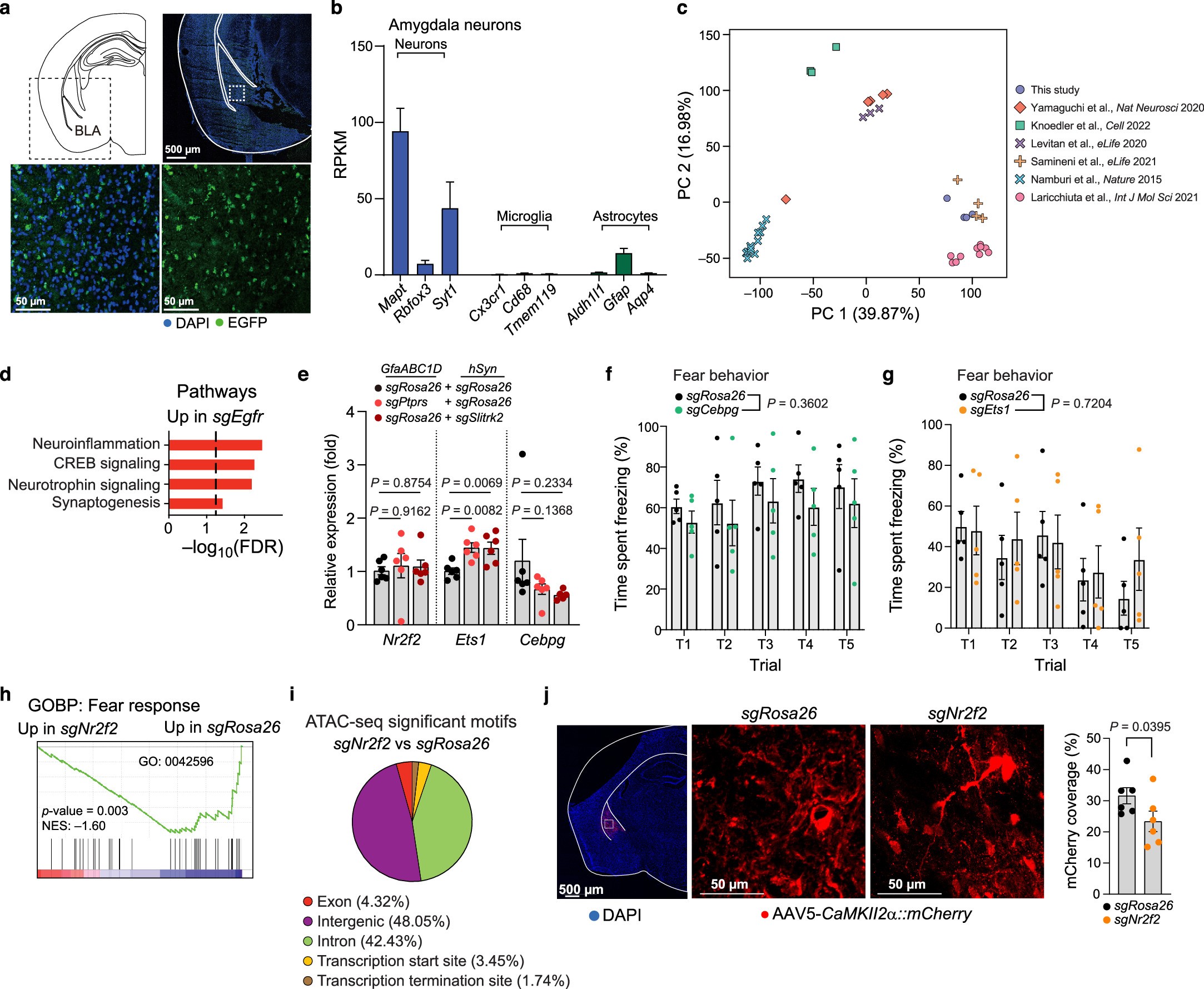
Extended Data Fig. 3: Screening neuron transcription factors involved in fear behavior.
From: Psychedelic control of neuroimmune interactions governing fear

a, Validation of stereotaxic targeting of BLA neurons by immunostaining, using an AAV5 delivering hSyn-driven EGFP. b, Cell type markers for neurons versus other amygdala cell types in samples analyzed in these studies. n = 7 mice. c, Principal component analysis of control amygdala neuron samples collected in this study versus previously published studies. n = 4 mice. d, Pathways upregulated in bulk RNA-seq data of amygdala neurons from astrocyte-targeted sgEgfr (n = 3) relative to controls (n = 3). e, qPCR analysis of the indicated genes in neuron-astrocyte co-cultures following viral transduction with either sgPtprs under the GfaABC1D promoter, sgSlitrk2 under the hSyn promoter, or sgRosa26 controls. n = 5 per group. One-way ANOVA, Dunnett post-test. f,g, Freezing behavior of mice exposed to 7-days of restraint stress following injection of AAV delivering saCas9 under the hSyn promoter and targeting sgRosa26, sgCebpg, or sgEts1. n = 5 mice per group. Two-way repeated measures ANOVA. h, GSEA plot comparing bulk RNA-seq data of amygdala neurons targeting sgNr2f2 (n = 3) or sgRosa26 (n = 4) in neurons. i, Pie chart showing distribution of detected ATAC-seq motifs in neurons isolated from neuron-targeting sgNr2f2 (n = 4) or sgRosa26 (n = 4) mice. j, Quantification of BLA coverage by excitatory neurites as a function of Nr2f2 KD. Cortical notching was used to differentiate between hemispheres. n = 6 images per group. One-tailed unpaired t-test. RPKM, Reads Per Kilobase of transcript per Million mapped reads. NS, not significant. Data shown as mean ± SEM.