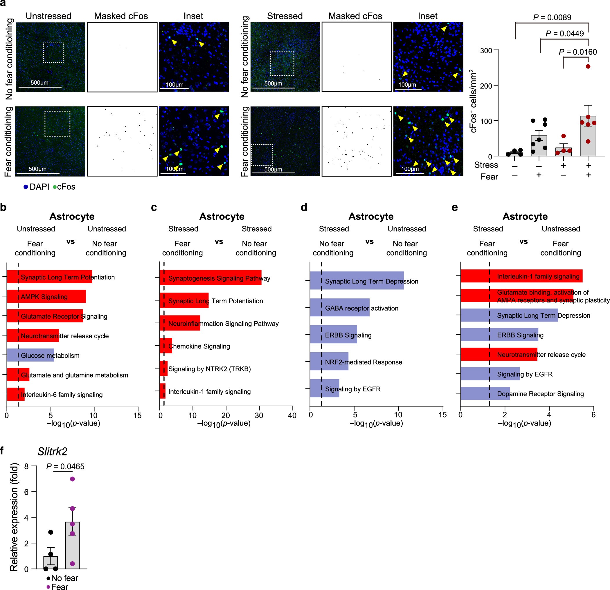
Extended Data Fig. 4: Chronic stress and fear conditioning combinatorially regulate neural activity and astrocyte transcriptional signatures.
From: Psychedelic control of neuroimmune interactions governing fear

a, Representative images and bar graph of cFos signals in the BLA of unstressed and stressed mice exposed to 18-days restraint stress, and/or fear conditioning, and/or a control context (control, n = 4; fear conditioning, n = 7; 18-day stress, n = 4; 18-day stress with fear conditioning, n = 6). Yellow arrows indicate masked cFos signals. One-way ANOVA, Holm-Sidak post-test. b-e, Bar plots of bulk RNA-seq data comparing pathways detected in amygdala astrocytes in stressed versus unstressed conditions, with and without fear conditioning. n = 5 mice per group. f, Expression levels of Slitrk2 in neurons of control (n = 4 mice) or fear conditioning (n = 5 mice). One-tailed unpaired t-test. Data shown as mean ± SEM.