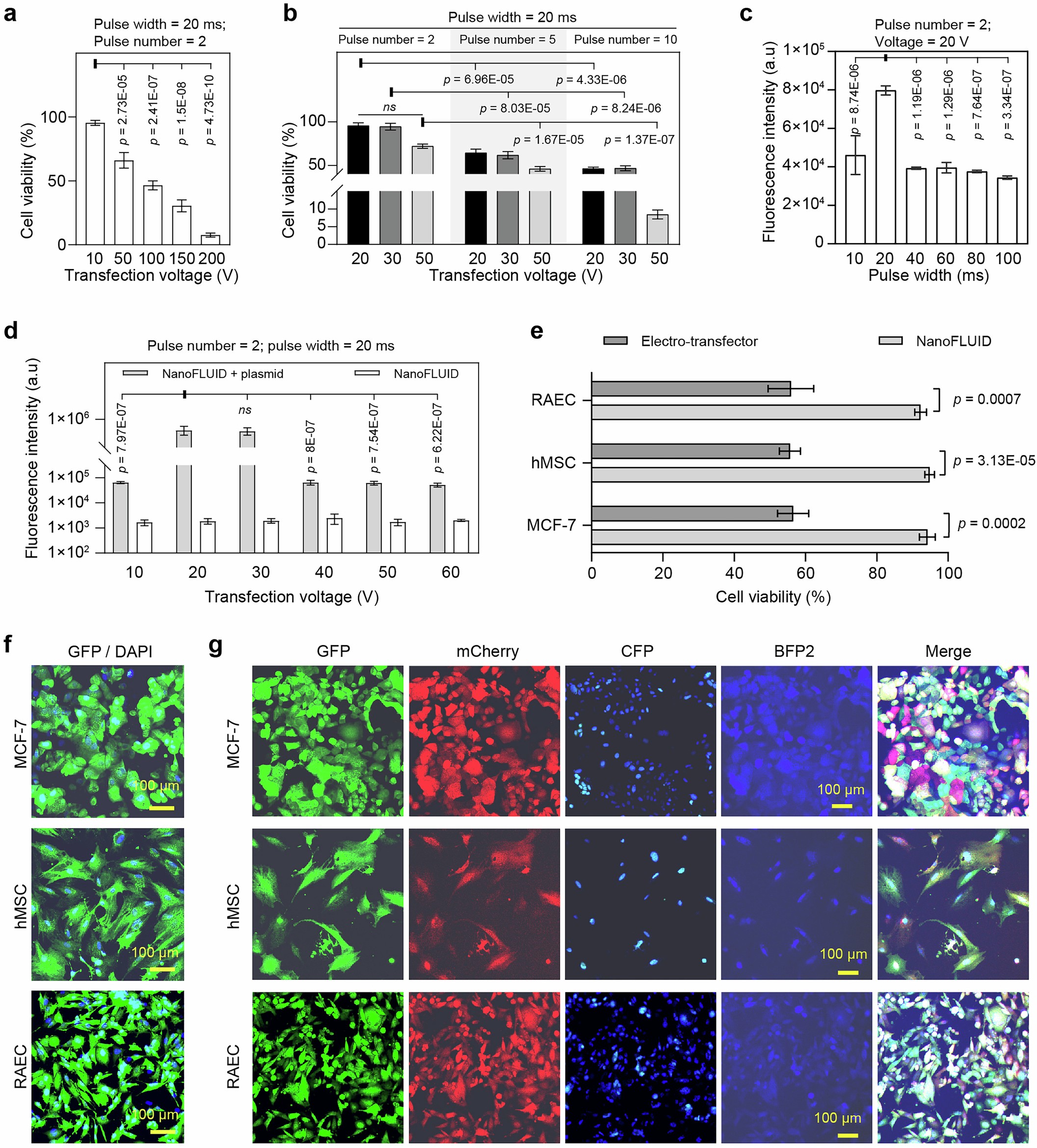
Extended Data Fig. 4: Optimization of electrical parameters for NanoFLUID-mediated in vitro transfection.
From: A battery-free nanofluidic intracellular delivery patch for internal organs

a, Cell viability at various voltages of cargo-less electroporation mediated by NanoFLUID (with 20 ms pulse width and 2 pulses per treatment). b, Cell viability after cargo-less electroporation with select combinations of voltage and pulse number. Pulse width was set to 20 ms. Based on the results of (a), voltages of 20, 30, and 50 V were further investigated to obtain a more accurate optimal value. c, Fluorescence intensity of cells delivered with PI (propidium iodide) dye in relation to pulse width under the optimal combination of voltage (20 V) and pulse number (2 pulses) determined from the results of (a) and (b). Fluorescence intensity was analyzed by flow cytometry. d, Fluorescence intensity of the cells transfected with green fluorescent protein (GFP)-encoded plasmids (pcDNA3.1-GFP) in relation to voltage under the conditions of 20 V voltage and 2 pulses per treatment. Fluorescence intensity was analyzed by flow cytometry. The optimized electroporation protocol for NanoFLUID is as follows: 20 V voltage, 20 ms pulse width, and 2 pulses per delivery. e, Cell viability comparison between NanoFLUID and conventional electroporation (electro-transfector) using their respective optimized protocols (electro-transfector: 100 V, 10 ms pulse width, and 1 pulse per delivery). f, Representative fluorescence images of MCF-7, hMSC, and RAEC cells transfected with the pcDNA3.1-GFP plasmid via NanoFLUID. g, Representative split- and merge-channel fluorescence images of the cells co-transfected with all four plasmids (pcDNA3.1-GFP, pcDNA3.1-mCherry, pcDNA3.1-CFP, and pcDNA3.1-BFP2) via NanoFLUID 24 h after transfection. Results are mean ± s.d. of 3 independent experiments with n = 10,000 cells per replicate. p values were calculated by one-way ANOVA with Tukey’s post hoc test (a-d) or unpaired two-tailed Student’s t-test (e). ns (not significant) represents p ≥ 0.05.