Abstract
The targeted delivery of therapeutics to internal organs to, for example, promote healing or apoptosis holds promise in the treatment of numerous diseases1,2,3,4. Currently, the prevailing delivery modality relies on the circulation; however, this modality has substantial efficiency, safety and/or controllability limitations5,6,7,8,9. Here we report a battery-free, chipless, soft nanofluidic intracellular delivery (NanoFLUID) patch that provides enhanced and customized delivery of payloads in targeted internal organs. The chipless architecture and the flexible nature of thin functional layers facilitate integration with internal organs. The nanopore–microchannel–microelectrode structure enables safe, efficient and precise electroperforation of the cell membrane, which in turn accelerates intracellular payload transport by approximately 105 times compared with conventional diffusion methods while operating under relatively low-amplitude pulses (20 V). Through evaluations of the NanoFLUID patch in multiple in vivo scenarios, including treatment of breast tumours and acute injury in the liver and modelling tumour development, we validated its efficiency, safety and controllability for organ-targeted delivery. NanoFLUID-mediated in vivo transfection of a gene library also enabled efficient screening of essential drivers of breast cancer metastasis in the lung and liver. Through this approach, DUS2 was identified as a lung-specific metastasis driver. Thus, NanoFLUID represents an innovative bioelectronic platform for the targeted delivery of payloads to internal organs to treat various diseases and to uncover new insights in biology.
This is a preview of subscription content, access via your institution
Access options
Access Nature and 54 other Nature Portfolio journals
Get Nature+, our best-value online-access subscription
$32.99 / 30 days
cancel any time
Subscribe to this journal
Receive 51 print issues and online access
$199.00 per year
only $3.90 per issue
Buy this article
- Purchase on SpringerLink
- Instant access to the full article PDF.
USD 39.95
Prices may be subject to local taxes which are calculated during checkout






Similar content being viewed by others
Data availability
The NCBI GenBank accession numbers of all genes used in this study are provided in the Methods and Supplementary Tables 1 and 2. WGS data reported in this study have been deposited in the genome sequence archive of the Beijing Institute of Genomics, Chinese Academy of Sciences (https://ngdc.cncb.ac.cn/, GSA accession CRA021633). The 3D morphological data of mouse mammary gland have been deposited into MorphoSource (https://www.morphosource.org/, media identifier 000705998). All other data supporting the findings of this study are available within the article and the Supplementary Information. Source data are provided with this paper.
References
Gillmore, J. D. et al. CRISPR–Cas9 in vivo gene editing for transthyretin amyloidosis. N. Engl. J. Med. 385, 493–502 (2021).
Mendell, J. R. et al. Single-dose gene-replacement therapy for spinal muscular atrophy. N. Engl. J. Med. 377, 1713–1722 (2017).
Pasi, K. J. et al. Multiyear follow-up of AAV5-hFVIII-SQ gene therapy for hemophilia A. N. Engl. J. Med. 382, 29–40 (2020).
Sahin, U. et al. An RNA vaccine drives immunity in checkpoint-inhibitor-treated melanoma. Nature 585, 107–112 (2020).
Kulkarni, J. A. et al. The current landscape of nucleic acid therapeutics. Nat. Nanotechnol. 16, 630–643 (2021).
Yin, H. et al. Non-viral vectors for gene-based therapy. Nat. Rev. Genet. 15, 541–555 (2014).
Goldberg, M. S. Improving cancer immunotherapy through nanotechnology. Nat. Rev. Cancer 19, 587–602 (2019).
Hammond, S. M. et al. Delivery of oligonucleotide-based therapeutics: challenges and opportunities. EMBO Mol. Med. 13, e13243 (2021).
Khvorova, A. & Watts, J. K. The chemical evolution of oligonucleotide therapies of clinical utility. Nat. Biotechnol. 35, 238–248 (2017).
Mendell, J. R. et al. Current clinical applications of in vivo gene therapy with AAVs. Mol. Ther. 29, 464–488 (2021).
Zhao, Z., Ukidve, A., Kim, J. & Mitragotri, S. Targeting strategies for tissue-specific drug delivery. Cell 181, 151–167 (2020).
Vargason, A. M., Anselmo, A. C. & Mitragotri, S. The evolution of commercial drug delivery technologies. Nat. Biomed. Eng. 5, 951–967 (2021).
Dowdy, S. F. Overcoming cellular barriers for RNA therapeutics. Nat. Biotechnol. 35, 222–229 (2017).
Song, X. et al. Delivery of CRISPR/Cas systems for cancer gene therapy and immunotherapy. Adv. Drug Deliv. Rev. 168, 158–180 (2021).
Paunovska, K., Loughrey, D. & Dahlman, J. E. Drug delivery systems for RNA therapeutics. Nat. Rev. Genet. 23, 265–280 (2022).
Marx, V. Cell biology: delivering tough cargo into cells. Nat. Methods 13, 37–40 (2015).
Aihara, H. & Miyazaki, J. Gene transfer into muscle by electroporation in vivo. Nat. Biotechnol. 16, 867–870 (1998).
Wilson, A. M. et al. In vivo laser-mediated retinal ganglion cell optoporation using KV1.1 conjugated gold nanoparticles. Nano Lett. 18, 6981–6988 (2018).
Carpentier, A. et al. Clinical trial of blood–brain barrier disruption by pulsed ultrasound. Sci. Transl. Med. 8, 343re342 (2016).
dal Maschio, M. et al. High-performance and site-directed in utero electroporation by a triple-electrode probe. Nat. Commun. 3, 960 (2012).
Kar, A. et al. Wearable and implantable devices for drug delivery: applications and challenges. Biomaterials 283, 121435 (2022).
van Haasteren, J., Li, J., Scheideler, O. J., Murthy, N. & Schaffer, D. V. The delivery challenge: fulfilling the promise of therapeutic genome editing. Nat. Biotechnol. 38, 845–855 (2020).
Shao, H. et al. New technologies for analysis of extracellular vesicles. Chem. Rev. 118, 1917–1950 (2018).
Wang, Q. et al. ARMMs as a versatile platform for intracellular delivery of macromolecules. Nat. Commun. 9, 960 (2018).
de Jong, O. G. et al. A CRISPR–Cas9-based reporter system for single-cell detection of extracellular vesicle-mediated functional transfer of RNA. Nat. Commun. 11, 1113 (2020).
Coccolini, F. et al. Liver trauma: WSES 2020 guidelines. World J. Emerg. Surg. 15, 24 (2020).
Kisseleva, T. & Brenner, D. Molecular and cellular mechanisms of liver fibrosis and its regression. Nat. Rev. Gastroenterol. Hepatol. 18, 151–166 (2021).
Yamakawa, S. & Hayashida, K. Advances in surgical applications of growth factors for wound healing. Burns Trauma 7, 10 (2019).
Song, Z. et al. Epidermal growth factor receptor signaling regulates β cell proliferation in adult mice. J. Biol. Chem. 291, 22630–22637 (2016).
Vogelstein, B. et al. Cancer genome landscapes. Science 339, 1546–1558 (2013).
Dentro, S. C. et al. Characterizing genetic intra-tumor heterogeneity across 2,658 human cancer genomes. Cell 184, 2239–2254 (2021).
Graham, T. A. & Sottoriva, A. Measuring cancer evolution from the genome. J. Pathol. 241, 183–191 (2017).
Liu, X. et al. Somatic loss of BRCA1 and p53 in mice induces mammary tumors with features of human BRCA1-mutated basal-like breast cancer. Proc. Natl Acad. Sci. USA 104, 12111–12116 (2007).
Husemann, Y. et al. Systemic spread is an early step in breast cancer. Cancer Cell 13, 58–68 (2008).
Attalla, S., Taifour, T., Bui, T. & Muller, W. Insights from transgenic mouse models of PyMT-induced breast cancer: recapitulating human breast cancer progression in vivo. Oncogene 40, 475–491 (2021).
Huen, M. S., Sy, S. M. & Chen, J. BRCA1 and its toolbox for the maintenance of genome integrity. Nat. Rev. Mol. Cell Biol. 11, 138–148 (2010).
Tutt, A. et al. Oral poly(ADP-ribose) polymerase inhibitor olaparib in patients with BRCA1 or BRCA2 mutations and advanced breast cancer: a proof-of-concept trial. Lancet 376, 235–244 (2010).
LaFargue, C. J., Dal Molin, G. Z., Sood, A. K. & Coleman, R. L. Exploring and comparing adverse events between PARP inhibitors. Lancet Oncol. 20, e15–e28 (2019).
Parent, M. et al. PLGA in situ implants formed by phase inversion: critical physicochemical parameters to modulate drug release. J. Control. Release 172, 292–304 (2013).
Fredenberg, S., Wahlgren, M., Reslow, M. & Axelsson, A. The mechanisms of drug release in poly(lactic-co-glycolic acid)-based drug delivery systems–a review. Int. J. Pharm. 415, 34–52 (2011).
Pagani, O. et al. International guidelines for management of metastatic breast cancer: can metastatic breast cancer be cured? J. Natl Cancer Inst. 102, 456–463 (2010).
Jin, X. & Mu, P. Targeting breast cancer metastasis. Breast Cancer 9, 23–34 (2015).
Kato, T. et al. A novel human tRNA–dihydrouridine synthase involved in pulmonary carcinogenesis. Cancer Res. 65, 5638–5646 (2005).
Xie, Z., Avila, R., Huang, Y. & Rogers, J. A. Flexible and stretchable antennas for biointegrated electronics. Adv. Mater. 32, e1902767 (2020).
Ghovanloo, M. & Najafi, K. A wideband frequency-shift keying wireless link for inductively powered biomedical implants. IEEE Trans. Circuits Syst. I 51, 2374–2383 (2004).
Li, X. et al. Lipoplex-mediated single-cell transfection via droplet microfluidics. Small 14, e1802055 (2018).
Annunziato, S. et al. Modeling invasive lobular breast carcinoma by CRISPR/Cas9-mediated somatic genome editing of the mammary gland. Genes Dev. 30, 1470–1480 (2016).
Vella, L. J. et al. A rigorous method to enrich for exosomes from brain tissue. J. Extracell. Vesicles 6, 1348885 (2017).
Mohammed, B. M., Monroe, D. M. & Gailani, D. Mouse models of hemostasis. Platelets 31, 417–422 (2020).
Li, Y. et al. Self-adapting hydrogel to improve the therapeutic effect in wound-healing. ACS Appl. Mater. Interfaces 10, 26046–26055 (2018).
Suzuki, S. et al. The beneficial effect of a prostaglandin 12 analog on ischemic rat liver. Transplantation 52, 979–983 (1991).
Tian, Y. et al. Mesenchymal stem cells improve mouse non-heart-beating liver graft survival by inhibiting Kupffer cell apoptosis via TLR4–ERK1/2–Fas/FasL–caspase3 pathway regulation. Stem Cell Res. Ther. 7, 157 (2016).
Diaz-Cruz, E. S. et al. BRCA1 deficient mouse models to study pathogenesis and therapy of triple negative breast cancer. Breast Dis. 32, 85–97 (2010).
Duarte, A. A. et al. BRCA-deficient mouse mammary tumor organoids to study cancer-drug resistance. Nat. Methods 15, 134–140 (2018).
Sun, K. et al. A comparative pharmacokinetic study of PARP inhibitors demonstrates favorable properties for niraparib efficacy in preclinical tumor models. Oncotarget 9, 37080–37096 (2018).
Rao, T. et al. Inducible and coupled expression of the polyomavirus middle T antigen and Cre recombinase in transgenic mice: an in vivo model for synthetic viability in mammary tumour progression. Breast Cancer Res. 16, R11 (2014).
Hutter, C. & Zenklusen, J. C. The Cancer Genome Atlas: creating lasting value beyond its data. Cell 173, 283–285 (2018).
Yeo, S. K. et al. Single-cell RNA-sequencing reveals distinct patterns of cell state heterogeneity in mouse models of breast cancer. eLife 9, e58810 (2020).
Li, W., Germain, R. N. & Gerner, M. Y. High-dimensional cell-level analysis of tissues with Ce3D multiplex volume imaging. Nat. Protoc. 14, 1708–1733 (2019).
Olive, P. L. & Banath, J. P. The comet assay: a method to measure DNA damage in individual cells. Nat. Protoc. 1, 23–29 (2006).
Baslan, T. & Hicks, J. Unravelling biology and shifting paradigms in cancer with single-cell sequencing. Nat. Rev. Cancer 17, 557–569 (2017).
Dean, F. B. et al. Comprehensive human genome amplification using multiple displacement amplification. Proc. Natl Acad. Sci. USA 99, 5261–5266 (2002).
Acknowledgements
We thank Y. Xu and L. Du of Beihang University for their help in conducting the bending-cycle experiment and data analyses, and Y. Hu for her help in animal experiments in general. This work was supported by the National Natural Science Foundation of China (NSFC) for Distinguished Young Scholars (T2225006 and T2425021), the National Key Research and Development Program of China (2022YFB3205601 and 2023YFC2415900), the NSFC General Program (62471021, 32071407, 62003023 and 82272948), the Beijing Advanced Innovation Center for Biomedical Engineering, the Beijing Natural Science Foundation (7212204 and Z220011), the City University of Hong Kong (9610423, 9667199, 9667221 and 9680322), Research Grants Council of the Hong Kong Special Administrative Region (RFS2324-1S03, 11211523, 11213721 and 11215722) and Fundamental Research Funds for the Central Universities (JKF-20240574 and 3102019JC002).
Author information
Authors and Affiliations
Contributions
L.C. and M.L. led the entire project. L.C. conceived the NanoFLUID system. M.L. designed and led the experiments investigating the use of NanoFLUID patches for constructing tumour models in mice. X.Y. and C.Y. designed and led the development and integration of the wireless and battery-free modules in the NanoFLUID system. H.C. and Y.F. co-supervised the project. D.Y. led the experiments and conducted the in vitro experiments. P.W., W.Y., D.Y. and X.J. conducted the in vivo mice experiments. Y.H. and K.Y. fabricated the NanoFLUID and wireless powering system. Y.W., X.H., J.Z., L.L., Z.R., H.W., F.L., A.X., Z.D., M.W., C.X. and J.H. assisted with the in vitro and in vivo experiments. L.C., C.Y., M.L. and X.Y. co-wrote the paper.
Corresponding authors
Ethics declarations
Competing interests
The authors declare no competing interests.
Peer review
Peer review information
Nature thanks Alex Abramson and the other, anonymous, reviewer(s) for their contribution to the peer review of this work.
Additional information
Publisher’s note Springer Nature remains neutral with regard to jurisdictional claims in published maps and institutional affiliations.
Extended data figures and tables
Extended Data Fig. 1 Microscopic details and fabrication of NanoFLUID.
a, Tightly stacked PEN film and copper foil were used as substrates. b, A blind hole was created with a laser drill. c, The blind hole was electroplated and filled with copper. d, A copper foil that had been stuck on the PEN film was patterned into a coil by photolithography and wet etching. e, Photograph of the fabricated coils and circuits. f, Gold was sputtered on PEN. g, The gold layer was patterned into an electrode by photolithography and wet etching. h, A photoresist (PR) was patterned into microchannels by photolithography. i, A nanopore membrane was sealed onto the PR layer through thermocompression bonding. j, Photograph of the fabricated electrodes and microchannels. k, Scanning electron microscopy (SEM) image of the cargo-loading zone in the microchannel layer. Cargo-containing solution is injected into the inlet, with the chamber serving as a buffer zone, then slowly fills the microchannels. l, SEM image of repeated functional microchannel units. Each lighter-colored square with a dot array is one functional microchannel unit; neighboring units are connected by two connective microchannels, as shown by the dotted yellow lines. m, Magnified SEM image of a single functional microchannel unit. The lighter color of the microchannel unit is due to the microelectrode beneath. The dot array consists of micropillars that provide local support, allowing for better attachment of the nanopore membrane onto the target tissue. n, Optical microscopy image of a single functional delivery module unit. This composite image shows the assembly of the nanopore layer, microchannel layer, and electrode layer on a micro-scale. The freckle-like dots are nanopores in the nanopore membrane on top of the microchannel layer; the bright square is a part of the microcathode beneath the microchannel layer. Images were taken every 3 μm along the z-axis and stacked together using S-gauge mode. o, SEM image of the nanopore membrane used in NanoFLUID. Nanopores (indicated with yellow arrowheads) are distributed over the membrane but are all identically sized. Inset shows an individual nanopore. Diameter of the nanopores is 600 nm.
Extended Data Fig. 2 Simulation analysis of the voltage distribution at the tissue-device interface and the electrophoretic acceleration of charged payloads.
a, Schematic diagram of cell electroporation mediated by the delivery module of NanoFLUID. The nanopore enables the electric field to be precisely focused onto a pinpoint of the plasma membrane, forcing the local bilayer lipids to undergo transient rearrangement, resulting in perforation of the plasma membrane, which establishes the pathway for intracellular delivery of cargo. b, Thermal simulation shows the temperature of the cell near the nanopore increases slightly, which is safe for cell electro-transfection. c, Diagram of the voltage distribution between the nanopore and a single cell. The top inset shows the transmembrane potential exerted locally through the nanopore. The bottom inset shows the transmembrane potential across the bilayer. d, Simulation data for transmembrane potential along the plasma membrane of a single cell. The maximum transmembrane potential only occurs at the top pole of the cell, regardless of the transfection voltage, confirming the ability of the delivery module to confine membrane disruption on a nano-scale. e, Diagram of the voltage distribution between the nanopores and a three-cell array. f, Simulation data for transmembrane potential along the plasma membrane of each cell in a three-cell array. The maximum transmembrane potential only occurs at the region in close proximity to the nanopore, regardless of cell position within the array. g, Comparison of electrophoretic acceleration of charged particles mediated by the nanopore (NanoFLUID) and conventional electroporation (electrotransfector) under the same transmembrane potential.
Extended Data Fig. 3 Electrical performance of NanoFLUID under various relative positions of the RF antennas.
a, Impedance and phase curve measured from NanoFLUID receiver antenna under static conditions. The result indicates that the actual resonance frequency (12.36 MHz) was close to the theoretical value. b, Impedance/frequency curve under static conditions and deformations with a bending angle of 0°, 90°, 130°, 160°, and 180°. The resonance frequency only shifted by a negligible 0.2 MHz as the bending angle increased up to 180°. c, Output voltage of the NanoFLUID patch at various bending angles under a 200 mV input voltage. d, Output voltage of the NanoFLUID patch at various vertical distances from the transmitter coil, separated by air or biological tissue, under a 500 mV input voltage. e, Output voltage of the NanoFLUID patch at various horizontal distances from the transmitter coil under a 200 mV input voltage. f, Surface bending angles measured on various mouse organs through 3D laser scan. g, Fatigue life (the number of bending cycles sustained before device fatigue) of the NanoFLUID patch at various bending angles. h, Simulation results of bending deformation across the NanoFLUID patch. Insets: schematics of the corresponding deformation of the nanopore and microchannel. i, Variation of nanopore diameter and microchannel width in an inwardly bending NanoFLUID. The average nanopore diameter decreases from 600 nm to 375 nm, and the average microchannel width decreases from 20 μm to 17 μm at 60°. j, Variation of maximum transmembrane potential in an inwardly bending NanoFLUID. At 60° the maximum transmembrane potential decreases from 1.85 V to 1.33 V. k, Variation of nanopore diameter and microchannel width in an outwardly bending NanoFLUID. The average nanopore diameter increases from 600 nm to 710 nm, and the average microchannel width increases from 20 μm to 20.8 μm at 60°. l, Variation of maximum transmembrane potential in an outwardly bending NanoFLUID. At 60° the maximum transmembrane potential increases from 1.85 V to 2.05 V.
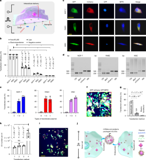
Extended Data Fig. 4 Optimization of electrical parameters for NanoFLUID-mediated in vitro transfection.
a, Cell viability at various voltages of cargo-less electroporation mediated by NanoFLUID (with 20 ms pulse width and 2 pulses per treatment). b, Cell viability after cargo-less electroporation with select combinations of voltage and pulse number. Pulse width was set to 20 ms. Based on the results of (a), voltages of 20, 30, and 50 V were further investigated to obtain a more accurate optimal value. c, Fluorescence intensity of cells delivered with PI (propidium iodide) dye in relation to pulse width under the optimal combination of voltage (20 V) and pulse number (2 pulses) determined from the results of (a) and (b). Fluorescence intensity was analyzed by flow cytometry. d, Fluorescence intensity of the cells transfected with green fluorescent protein (GFP)-encoded plasmids (pcDNA3.1-GFP) in relation to voltage under the conditions of 20 V voltage and 2 pulses per treatment. Fluorescence intensity was analyzed by flow cytometry. The optimized electroporation protocol for NanoFLUID is as follows: 20 V voltage, 20 ms pulse width, and 2 pulses per delivery. e, Cell viability comparison between NanoFLUID and conventional electroporation (electro-transfector) using their respective optimized protocols (electro-transfector: 100 V, 10 ms pulse width, and 1 pulse per delivery). f, Representative fluorescence images of MCF-7, hMSC, and RAEC cells transfected with the pcDNA3.1-GFP plasmid via NanoFLUID. g, Representative split- and merge-channel fluorescence images of the cells co-transfected with all four plasmids (pcDNA3.1-GFP, pcDNA3.1-mCherry, pcDNA3.1-CFP, and pcDNA3.1-BFP2) via NanoFLUID 24 h after transfection. Results are mean ± s.d. of 3 independent experiments with n = 10,000 cells per replicate. p values were calculated by one-way ANOVA with Tukey’s post hoc test (a-d) or unpaired two-tailed Student’s t-test (e). ns (not significant) represents p ≥ 0.05.
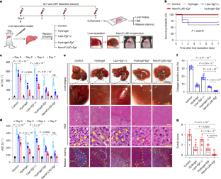
Extended Data Fig. 5 Safety of NanoFLUID for in vivo transfection.
a, Representative IHC staining for IL-6, IL-10, and TNF-α in the treated (NanoFLUID implantation or LPS exposure) or untreated mammary tissues. Red arrowheads indicate positive foci of the cytokines. b, Statistical results of total positive foci number in the IHC sections of each group. c, Photographs and H&E staining of the treated or untreated mammary glands after 3 weeks. Indications in the enlarged view show immune cell infiltration associated with LPS exposure. d, Changes in water consumption, food intake, and body weight of mice with NanoFLUID implantation during the 3-week experiment in comparison to untreated mice or mice undergoing sham surgery. e, Open field test results of the total travelling distance, time spent in the center of the arena, and run speed of each group of mice. f, Blood test results including complete blood count (WBC, RBC, HGB, PLT), biochemical parameters (ALP, GLU, TP, ALB, CHOL, TRIG), and liver function damage indicators (ALT, AST) of mice in each group over the 3 weeks. Results are mean ± s.d. of n = 5 (b, d-f) mice per group. p values were calculated by one-way ANOVA (d-f) with Tukey’s post hoc test (b). ns (not significant) represents p ≥ 0.05.
Extended Data Fig. 6 Analysis of the effect of applied voltage on payload penetration depth.
a, Simulation of voltage distribution over 15 layers of cells in the tissue subject to nanopore-mediated electroporation. b, Simulation result of payload penetration depth against applied system voltage. Depth is determined in terms of the deepest location of the cell experiencing transmembrane potential > 1 V. c, Fluorescence micrographs of mouse mammary gland tissues after PI (propidium iodide) delivery by NanoFLUID under different applied voltages. d, Statistical plot of PI penetration depth against the applied voltage of NanoFLUID-mediated delivery. Results are mean ± s.d. of n = 3 mice. The red dashed line represents the maximum thickness of the mouse mammary tissue.
Extended Data Fig. 7 Efficiency of NanoFLUID-mediated in vivo transfection.
a, Distribution of GFP signal within the mammary tissue in mice transfected by the four delivery methods. i.v.: intravenous injection; i.duc.: intraductal injection. b, c, Fluorescence images (b) and quantitation of GFP signal (c) of the mammary gland ducts from mice treated by different methods. d, IVIS images of off-target GFP signals in the vital organs of mice treated by different methods. e, Number of organs with off-target signals in mice treated by different methods. f, Representative fluorescence images of mouse livers transfected with GFP-encoded plasmids by NanoFLUID on Day 2 post-transfection. g, Flow cytometry analysis of the percentage of GFP-positive cells in mouse livers transfected by NanoFLUID. h, Representative H&E stained sections of NanoFLUID-transfected or untreated livers. i, Serum ALT and AST levels in each group on Day 0 (before transfection), Day 3 and Day 7 (post-transfection). Results are mean ± s.d. of n = 10 ducts from 3 independent mice (c, e), n = 3 mice (g), or n = 6 mice (i) per group. p values were calculated by one-way ANOVA (i) with Tukey’s post hoc test (c, e) or unpaired two-tailed Student’s t-test (g). ns (not significant) represents p ≥ 0.05.
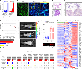
Extended Data Fig. 8 Primary tumor construction by p53 and Brca1 knockout using NanoFLUID-mediated transfection.
a, WB of protein p53 and BRCA1 in the E0771 cells transfected with p53 and Brac1 knockout (KO) plasmids. Control: NanoFLUID-mediated transfection of piggyBac transposon plasmid containing non-target gRNA sequences. b, Photograph of a moving mouse after NanoFLUID implantation (zoomed-in area) and during wireless transfection treatment. c, Representative sequencing chromatograms showing successful knockout of Brca1 and p53 in the genome. Red arrowheads and boxes indicate knockout sites and the corresponding nucleotides deleted from the wild-type reference genome, respectively. Sequence comparison between the knockout and reference genomes is shown below. d, Flowchart of NanoFLUID in vivo transfection, whole-tissue clearing and 3D imaging and reconstruction of the mammary gland. e, 3D image of a mammary gland showing the distribution of transfected, GFP-expressing cells one month after NanoFLUID transfection. f, Tumorigenesis and metastasis rate of mice 60 weeks after in vivo transfection by NanoFLUID or liposome. n = 15 mice per group. g, H&E staining of the tumorigenic mammary glands and lungs with metastatic sites 60 weeks after transfection by NanoFLUID or liposome.
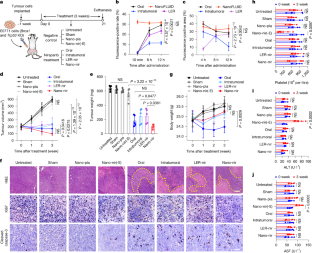
Extended Data Fig. 9 In vitro drug delivery efficiency and in vivo pharmacokinetics (PK).
a, Representative fluorescence image of MCF-7 cells transfected with FITC-niraparib via NanoFLUID. FITC, green fluorescent dye. b, Representative flow cytometry result of the percentage of fluorescent cells after NanoFLUID delivery of FITC-niraparib into MCF-7 cells. Samples from three experimental replicates (n = 10,000 cells per replicate) were analyzed 24 h after transfection, with gating of FITC-positive cells. c, Intratumoral niraparib concentration on Day 6 in the E0771 xenograft mouse model treated with oral administration of niraparib at a dosage of 50 mg/kg once daily for 5 consecutive days. The lowest concentration is defined as the minimum effective concentration (MEC). d, Initial (Day 1) intratumoral niraparib concentration deposited by the drug-loaded localized extended-release (LER) polymeric system. Control: polymeric system without drug. e, The amount of niraparib remaining in the drug reservoir of NanoFLUID after sequential electro-deliveries in vivo. NanoFLUID(-E): implanted NanoFLUID with no electric field application over the 21 days. f, Intratumoral niraparib concentration of the NanoFLUID and LER groups. Black arrowheads indicate the days of NanoFLUID-mediated delivery. g, Plasma niraparib concentration of the NanoFLUID and LER groups. Inset shows the change in plasma niraparib concentration on Day 6 in the E0771 xenograft mouse models treated with oral administration of niraparib at a dosage of 50 mg/kg once daily for 5 consecutive days. The grey dotted line indicates the minimum plasma drug concentration resulting from oral administration. Results are mean ± s.d. of n = 3 mice (c-g).
Extended Data Fig. 10 Gene library construction from TCGA.
a, Volcano plot of differentially expressed gene between tumor samples from patients with or without metastasis. Expression levels with statistically significant increase or decrease (p < 0.05) are labeled in red and blue, respectively. b, 362 genes associated with the worst prognostic outcomes (hazardous ratio (HR) > 1) were filtered out from the 503 significantly upregulated genes in (a). c, Forest plot of the top 50 genes among the 362 genes ranked by HR based on Cox regression analysis. d, Gene Set Variation Analysis (GSVA) of the 50-gene collection between tumor samples from patients with or without metastasis. e, Box plot of the expression level of the 50 genes in tumor samples obtained from TCGA patients. All 50 genes are upregulated in tumor samples compared to healthy tissue (normal) and are overexpressed in tumor samples from patients with metastasis compared to those without. f, Heat map of the abundance of the 50 genes in 500 GFP-positive cells (each row) isolated from the lungs and livers of PyVmTLibrary mice. g, IGV plot of the enriched genes in (f). h, IGV plot of the enriched genes in (Fig. 6i). i. Cellular component enrichment analyses of the proteins upregulated in cancer cells from PyVmTDUS2 mice relative to PyVmTEmpty mice. Results are mean ± s.d. (c) or median (center), interquartile range (bounds of box), minima and maxima (whiskers) (d, e). p values were calculated by unpaired two-tailed Student’s t-test.
Supplementary information
Supplementary Table 1 (download XLSX )
Source data of the expression pattern of the top 500 altered genes between human breast tumours and other mouse models analysed.
Supplementary Table 2 (download XLSX )
Primer sequences of all genes used in this study.
Supplementary Video 1 (download MOV )
The drug loading process of NanoFLUID.
Supplementary Video 2 (download MP4 )
In vitro timed sequential drug deliveries by NanoFLUID. Drugs are delivered into 0.125% agarose gel. Left, the sequential delivery group demonstrates a total of 5 pulsatile delivery events dosed with roughly the same time intervals over a 1-h period, showing that there can be a pause followed by delivery again. Right, the control group shows the device at the off state for the same time period and a one-time delivery event at the end for show of intact functionality.
Source data
Rights and permissions
Springer Nature or its licensor (e.g. a society or other partner) holds exclusive rights to this article under a publishing agreement with the author(s) or other rightsholder(s); author self-archiving of the accepted manuscript version of this article is solely governed by the terms of such publishing agreement and applicable law.
About this article
Cite this article
Yin, D., Wang, P., Hao, Y. et al. A battery-free nanofluidic intracellular delivery patch for internal organs. Nature 642, 1051–1061 (2025). https://doi.org/10.1038/s41586-025-08943-x
Received:
Accepted:
Published:
Version of record:
Issue date:
DOI: https://doi.org/10.1038/s41586-025-08943-x
This article is cited by
-
Universal modulus-free transfer of scalable laser-induced graphene for electronic skins
Nature Communications (2026)
-
NFC/RFID-enabled wearables and implants for biomedical applications
Microsystems & Nanoengineering (2025)


