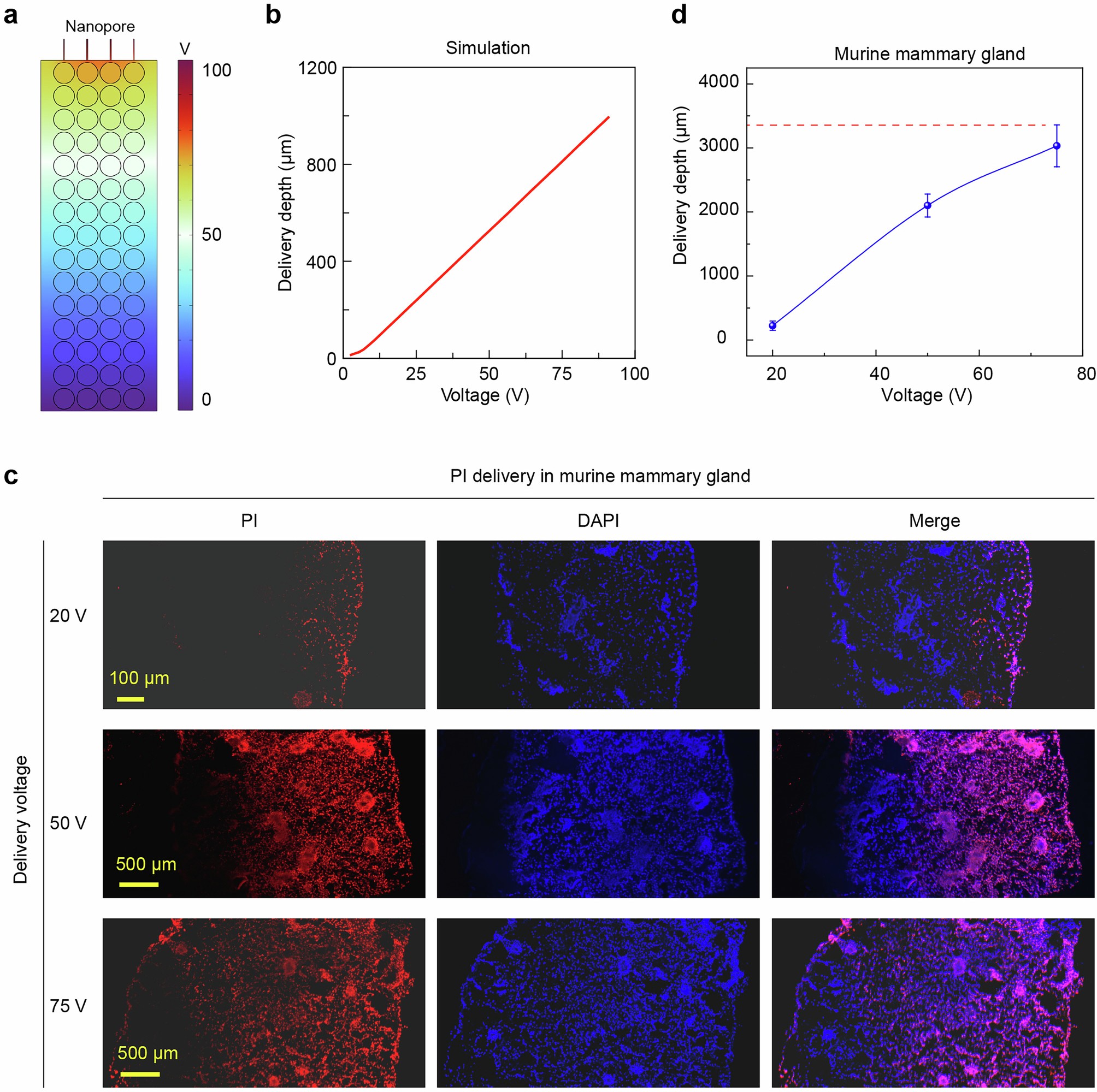
Extended Data Fig. 6: Analysis of the effect of applied voltage on payload penetration depth.
From: A battery-free nanofluidic intracellular delivery patch for internal organs

a, Simulation of voltage distribution over 15 layers of cells in the tissue subject to nanopore-mediated electroporation. b, Simulation result of payload penetration depth against applied system voltage. Depth is determined in terms of the deepest location of the cell experiencing transmembrane potential > 1 V. c, Fluorescence micrographs of mouse mammary gland tissues after PI (propidium iodide) delivery by NanoFLUID under different applied voltages. d, Statistical plot of PI penetration depth against the applied voltage of NanoFLUID-mediated delivery. Results are mean ± s.d. of n = 3 mice. The red dashed line represents the maximum thickness of the mouse mammary tissue.