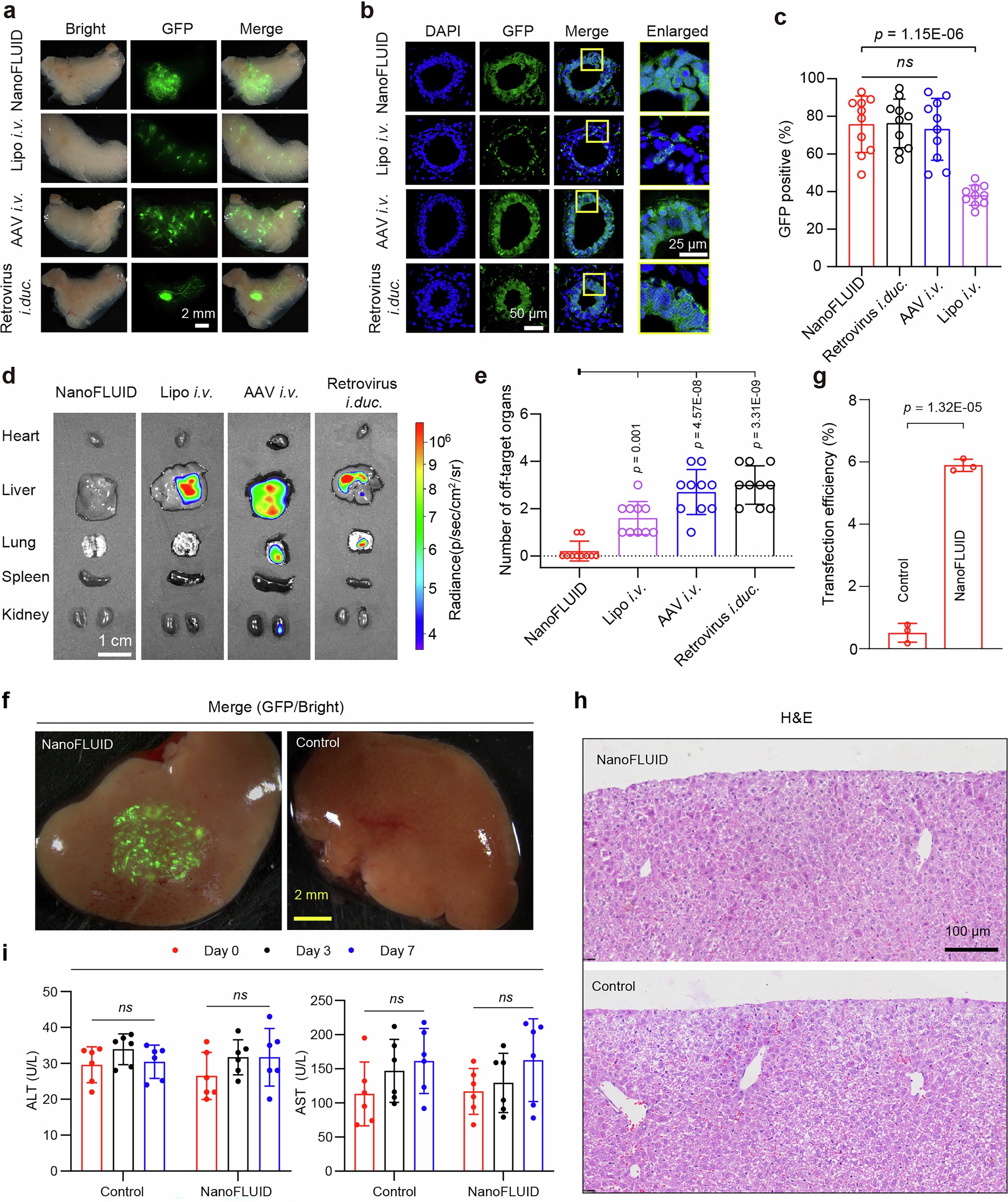
Extended Data Fig. 7: Efficiency of NanoFLUID-mediated in vivo transfection.
From: A battery-free nanofluidic intracellular delivery patch for internal organs

a, Distribution of GFP signal within the mammary tissue in mice transfected by the four delivery methods. i.v.: intravenous injection; i.duc.: intraductal injection. b, c, Fluorescence images (b) and quantitation of GFP signal (c) of the mammary gland ducts from mice treated by different methods. d, IVIS images of off-target GFP signals in the vital organs of mice treated by different methods. e, Number of organs with off-target signals in mice treated by different methods. f, Representative fluorescence images of mouse livers transfected with GFP-encoded plasmids by NanoFLUID on Day 2 post-transfection. g, Flow cytometry analysis of the percentage of GFP-positive cells in mouse livers transfected by NanoFLUID. h, Representative H&E stained sections of NanoFLUID-transfected or untreated livers. i, Serum ALT and AST levels in each group on Day 0 (before transfection), Day 3 and Day 7 (post-transfection). Results are mean ± s.d. of n = 10 ducts from 3 independent mice (c, e), n = 3 mice (g), or n = 6 mice (i) per group. p values were calculated by one-way ANOVA (i) with Tukey’s post hoc test (c, e) or unpaired two-tailed Student’s t-test (g). ns (not significant) represents p ≥ 0.05.