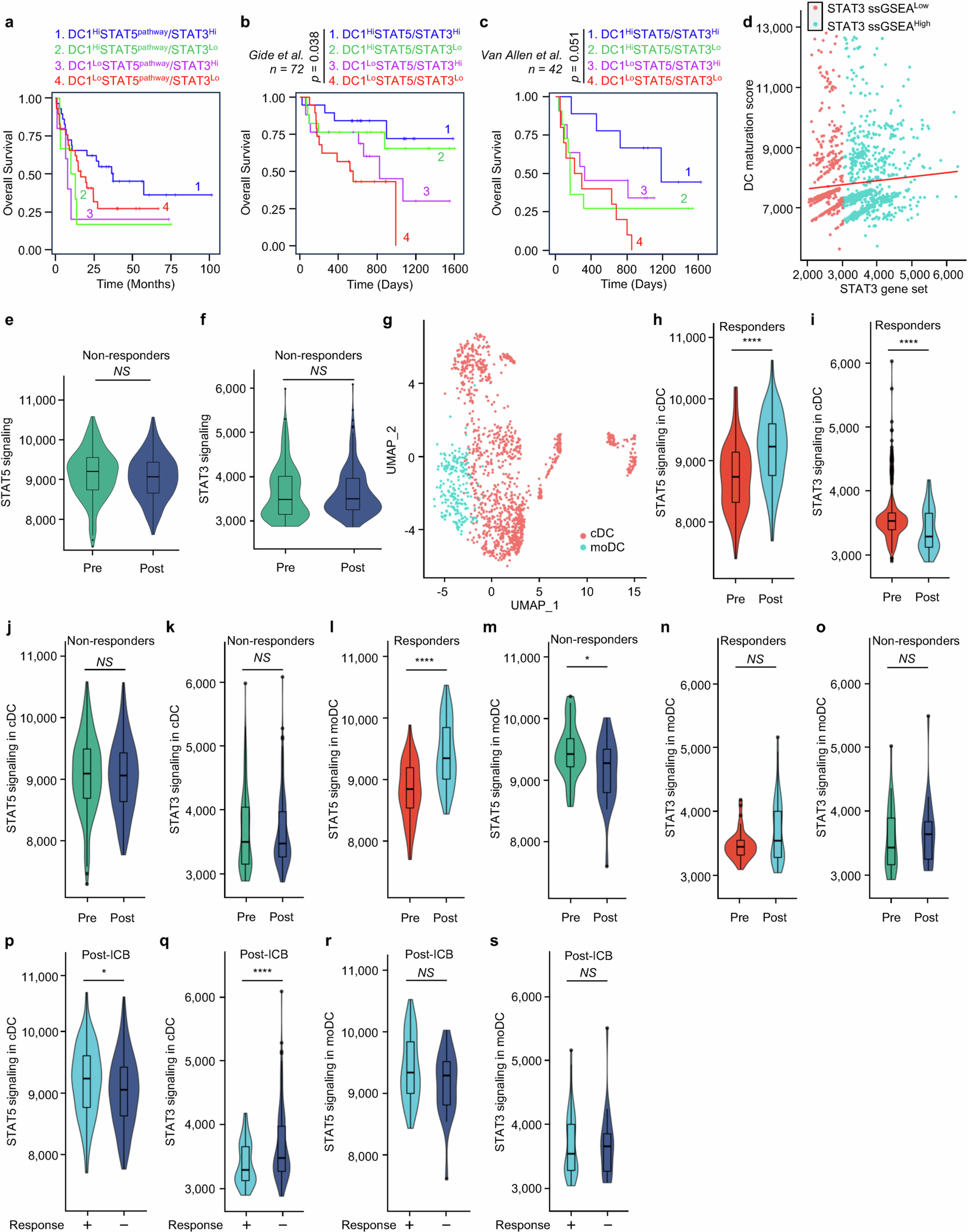
Extended Data Fig. 1: Role of DC STAT5 and STAT3 in ICB.
From: STAT5 and STAT3 balance shapes dendritic cell function and tumour immunity

a. The Kaplan Meier (KM) survival curve was plotted to visualize the difference in survival probability between patient stratifications. Cohort 1 patients with ICB unresponsive tumors (sarcoma, lymphoma, prostate cancer, and others) were excluded for analysis. n = 69, p = 0.0374, the CoxPH model calculates the effect of the STAT5 pathway/STAT3 DC maturation (high/high group) on survival outcome relative to STAT5 pathway/STAT3 DC maturation (high/low group) when tumor type is controlled. b-c. KM curves of OS in melanoma patients (cohort 2) treated with ICB, by low or high DC score and the ratio of STAT5 versus STAT3 (DC1HiSTAT5/STAT3Hi, DCHiSTAT5/STAT3Lo, DCLoSTAT5/STAT3Hi, DCLoSTAT5/STAT3Lo). n = 72 (b), n = 42 (c), p = 0.038 (b), p = 0.051 (c) by log-rank test. d. High and low STAT3 gene signaling scores in patients with TNBC (cohort 3). Based on the STAT3 ssGSEA score, two distinct clusters were resolved. e-f. STAT5 and STAT3 gene signatures in DCs in non-responders (cohort 3). STAT5 (e) and STAT3 (f) gene signatures were analyzed in DCs in the post-ICB samples of non-responders compared to their pre-ICB samples. NS, not significant, Wilcoxon Rank-sum test. g. UMAP representations were used to identify different DC subtypes from the integrated scRNA-seq datasets of TNBC (cohort 3). The cells were then color-coded according to their respective DC subtypes. h-s. STAT5 and STAT3 gene signatures in cDCs and moDCs during ICB treatment (cohort 3). STAT5 (h, j, l, m, p, and r) and STAT3 (i, k, n, o, q, and s) gene signatures in cDCs and moDCs were compared between responders and non-responders after ICB treatment in TNBC. *p = 0.036 (m), *p = 0.034 (p), ****p < 0.0001 (h, i, l, q), Wilcoxon Rank-sum test. the central line represents the median. The lower and upper hinges of the box correspond to the 25th and 75th percentiles. The whiskers extend to the smallest and largest values no further than 1.5 * IQR from the hinges. Outliers are plotted as individual points.