Extended Data Fig. 10: Lung-avid PDAC cells utilize cholesterol synthesis to generate sterols that protect against ferroptosis.
From: PCSK9 drives sterol-dependent metastatic organ choice in pancreatic cancer

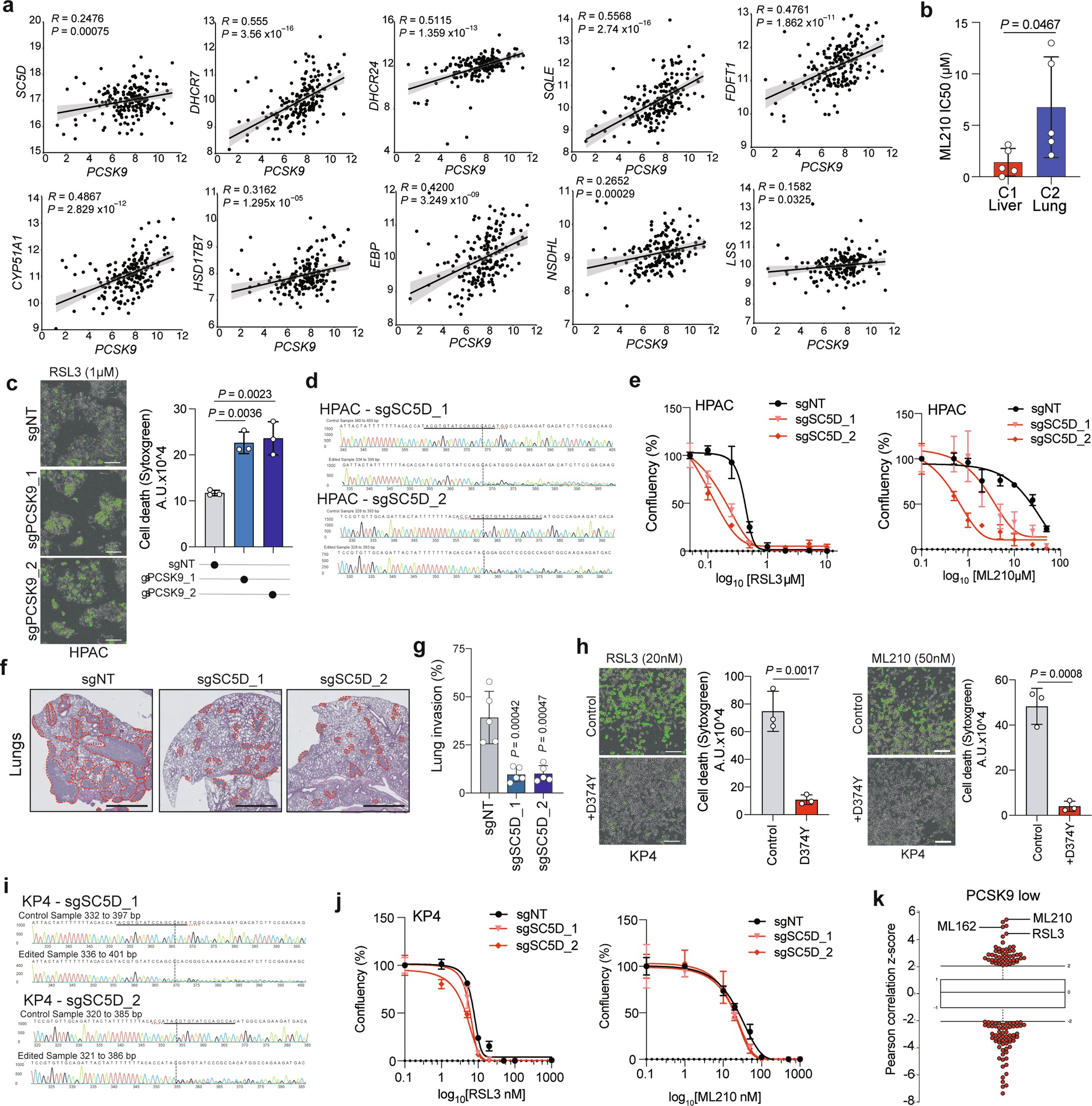
a. Scatter plots showing TCGA PAAD derived expression correlation between PCSK9 and individual cholesterol biosynthesis pathway genes. Linear regression followed by Pearson correlation. Error bars depict standard error of the mean. (n = 183 PDAC specimens). b. Average ML210 IC50 measurement in C1-Liver (n = 5) and C2-Lung (n = 5) lines. Statistical significance was calculated using a two-tailed t-test. Error bars depict standard deviation. (n = 5 lines per condition). c. SYTOXgreen images (left) and quantification (right) of HPAC cell death (green fluorescence) following knock-out of PCSK9 and treatment with RSL3 for 24 h. Statistical significance was calculated using a one-way ANOVA with Bonferroni correction. Error bars depict standard deviation. (n = 3 biological replicates/group). d. Sequencing reads showing successful CRISPR mediated deletion of SC5D in HPAC cells. e. Measurement of HPAC cell growth following knockout of SC5D and treatment with increasing doses of RSL3 (left) and ML210 (right) for 96 h. Error bars depict standard error of the mean. (n = 3 biological replicates/group). f. Representative H&E images showing tumor growth (red outline) in the lungs 4 weeks post tail-vein injection of HPAC cells following CRISPR mediated knockout of SC5D. Scale bars: 1 mm. g. Quantification of percentage tumor burden from the experiment in f. Statistical significance is calculated using a one-way ANOVA with Bonferroni correction. Error bars depict standard deviation. (n = 5 mice/group). h. SYTOXgreen images and quantification of KP4 cell death (green fluorescence) following expression of a control vector or PCSK9D374Y and treatment with RSL3 or ML210 for 24 h. Statistical significance was calculated using a two-tailed t-test. Error bars depict standard deviation. (n = 3 biological replicates/group). Scale bar: 200 µm. i. Sequencing reads showing successful CRISPR mediated deletion of SC5D in KP4 cells. j. Measurement of KP4 cell growth following knockout of SC5D and treatment with increasing doses of RSL3 (left) or ML210 (right) for 96 h. Error bars depict standard error of the mean. (n = 3 biological replicates per group). k. Cancer Therapeutics Response Portal (CTRP) analysis of inhibitor sensitivity associated with PCSK9 low status across all cancers. (n = 860 cell lines). Inhibitors of GPX4 are indicated. Box represents mean with interquartile multiplier of 0.5.