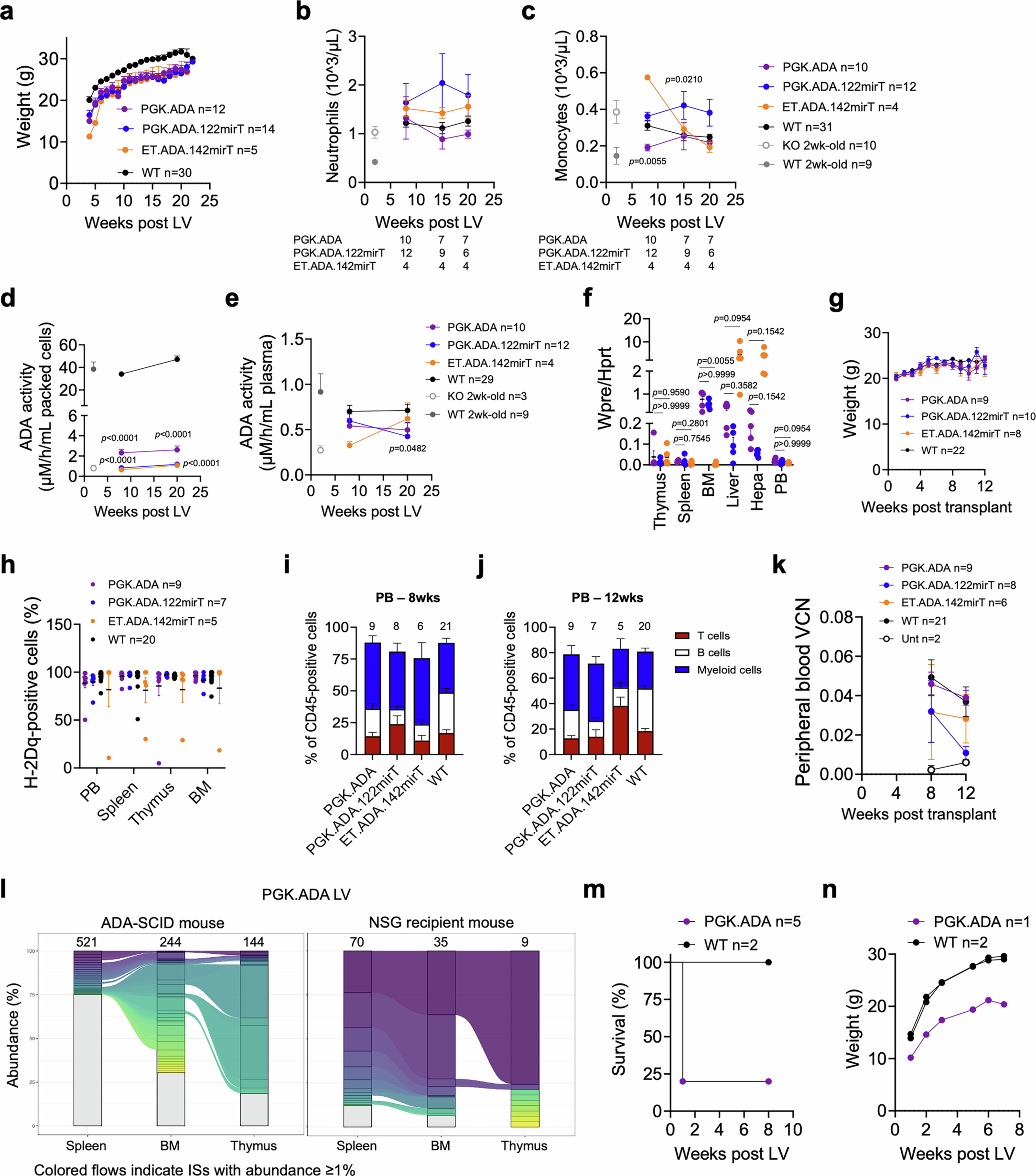
Extended Data Fig. 6: In vivo HSPC gene transfer in ADA-SCID mice by ADA-LV.
From: In vivo haemopoietic stem cell gene therapy enabled by postnatal trafficking

a, Mean with SEM of the weight over time of mice shown in Fig. 3b. b,c, Mean with SEM of neutrophil (b) or monocyte (c) counts measured by hemocytometer in the PB of ADA-SCID mice treated with the indicated LV as newborns. The number of mice at each time point is reported below the graphs. LME model (only comparisons vs. WT and p-values < 0.05 are reported; complete analyses in Supplementary Tables 10, 11). d,e, Single values and mean with SEM of ADA activity measured over time in the PB cellular fraction (d) or plasma (e) from ADA-SCID or wild-type (WT) mice treated with the indicated LV or left untreated. LME model (only comparisons vs. WT and p-values < 0.05 are reported; complete analyses in Supplementary Tables 12, 13). f, Single values and mean with SEM of LV-RNA expression in the indicated organs or liver subpopulations 8 wks after administration of the indicated LV to newborn ADA-SCID mice (n = 5 per group, 2e10 TU/kg). Wpre: Woodchuck hepatitis virus post-transcriptional regulatory element, used to measure LV genome expression. Kruskal-Wallis test with Dunn’s multiple comparisons test (comparison to the PGK.ADA group). g, Mean with SEM of the weights of the mice shown in Fig. 3h. h, Single values and mean with SEM of the engraftment of cells isolated from ADA-SCID or WT mice treated with the indicated LV as newborns and used as donors for irradiated NSG mice. LV-treated WT mice have been pooled, irrespective of the administered LV. i,j, Mean with SEM of the percentage of the indicated populations among CD45-positive cells in the PB of transplanted NSG mice, 8 (i) or 12 wks (j) after transplant. k, Mean with SEM of the VCN measured in the PB of NSG-transplanted or untreated (Unt) mice over time. LME model (only comparisons vs. WT and p-values < 0.05 are reported; complete analyses in Supplementary Table 14). l, Representative LV integration site analysis of cells from one LV-treated newborn ADA-SCID mouse, 20 wks after PGK.ADA-LV administration (see Fig. 3b, left panel) and the corresponding NSG recipient mouse, 12 wks after transplant (see Fig. 3h, right panel). Shared integrations are color-coded. Clones with abundance <1% are shown in grey. The total number of integrations is reported on top of the bars. m,n, Survival (m) and individual body weights (n) of ADA-SCID mice treated at 2 weeks-of-age with PGK.ADA-LV (n = 5, 2.5e10 TU/kg) compared to WT (WT, n = 2) littermates.