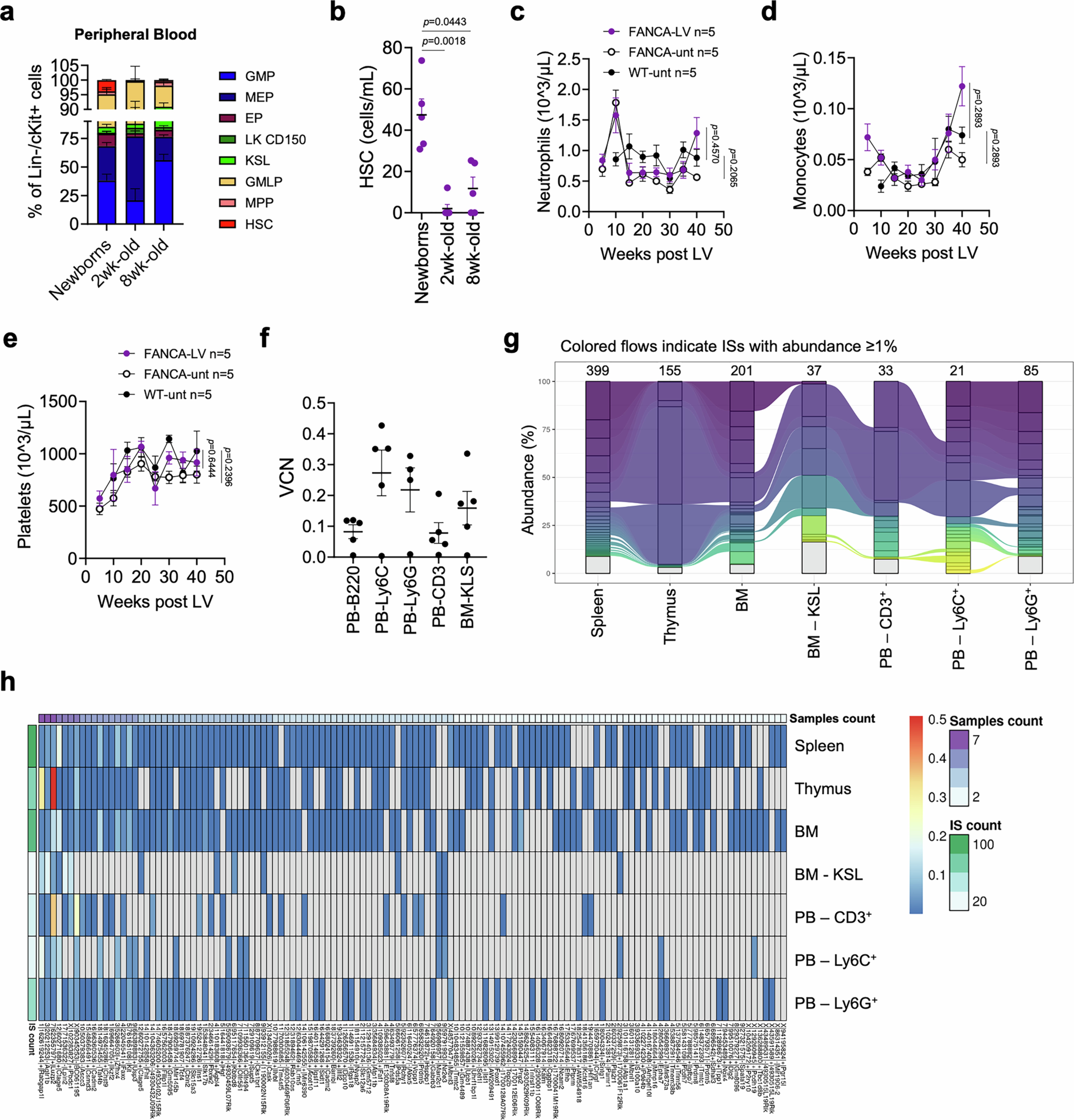
Extended Data Fig. 8: In vivo HSPC gene transfer in Fanca-/- mice by PGK.FANCA-LV.
From: In vivo haemopoietic stem cell gene therapy enabled by postnatal trafficking

a, Mean with SEM of the percentage of different populations among lineage-negative (Lin-) and cKit-positive (cKit + ) cells (HSPCs) in the PB of newborn, 2-week-old, or 8-week-old (adult) Fanca-/- mice, as indicated. HSC: hematopoietic stem cells; MPP: multipotent progenitor cells; GMLP: granulocyte-monocyte-lymphoid progenitor cells; KSL: cKit+ Sca1+ Lin- cells; LK CD150: Lin- cKit+ CD150+ cells; EP: erythroid progenitor cells; MEP: megakaryocyte-erythroid progenitor cells; GMP: granulocyte-monocyte progenitor cells. b, Single values and mean with SEM of the absolute count of HSCs in the PB of newborn, 2-week-old, or 8-week-old Fanca-/- mice, as indicated. n = 5 mice per group. Newborn PB samples represent six pools from 30 mice. Kruskal-Wallis test with Dunn’s multiple comparisons test (comparison to the newborn group). c-e, Mean with SEM of neutrophil (c), monocyte (d), or platelet (e) counts measured by hemocytometer in the PB of LV-treated (FANCA-LV) or untreated (FANCA-unt) Fanca-/- mice (n = 5) or untreated wild-type (WT-unt) mice (n = 5). Kruskal-Wallis test with Dunnett’s multiple comparisons test (comparison to WT). f, Single values and mean with SEM of the VCN measured after FACS-sorting cell populations from PB or BM of the mice shown in Fig. 5a–e, 1year after LV administration. g, Representative LV integration site (IS) analysis of cells from one LV-treated newborn Fanca-/- mouse, 20 wks after PGK.FANCA-LV administration (shown in Fig. 5a–e). Shared integrations among the indicated organs or FACS-sorted populations from PB or BM are color-coded. Clones with an abundance <1% are shown in grey. The total number of integrations is reported on top of the bars. h, Representative heatmap showing shared integrations (columns) in the indicated organs or FACS-sorted populations isolated from a PGK.FANCA-LV-treated mouse (shown in Fig. 5a–e). “Sample count” refers to the number of samples (rows) that share a given IS.