Fig. 1: Tumour LOY is associated with aetiologic, demographic and clinical characteristics.
From: Concurrent loss of the Y chromosome in cancer and T cells impacts outcome

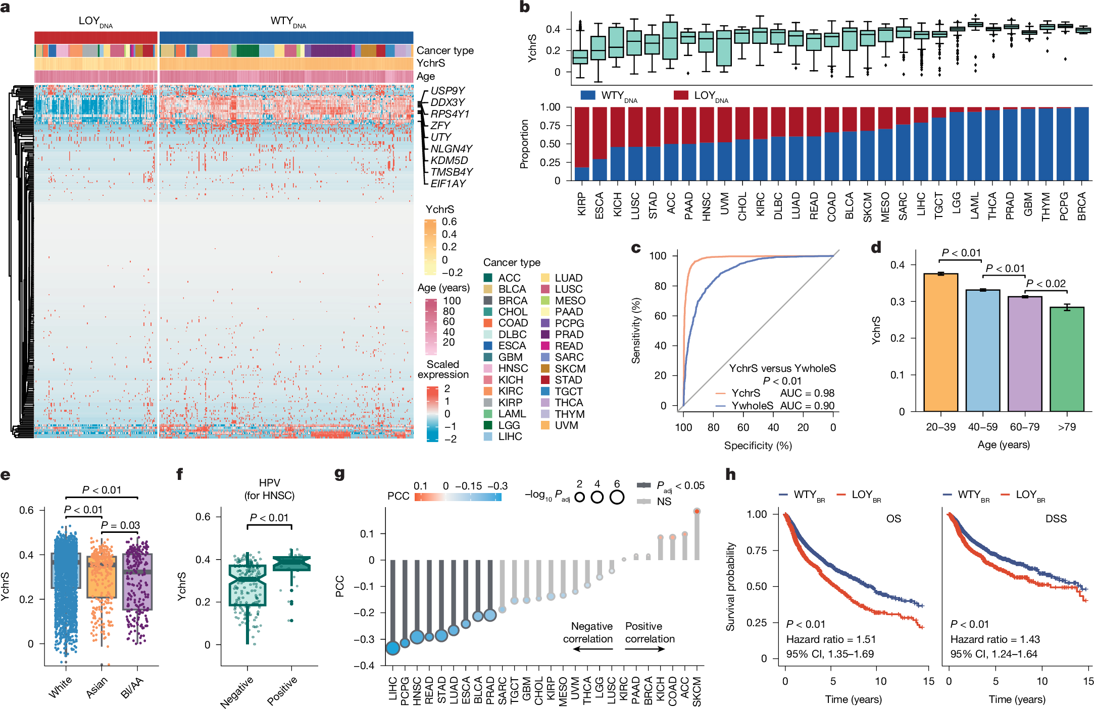
a, Expression levels of 284 Y chromosome genes and clinical parameters in 4,127 tumours across 29 types, grouped by LOY status confirmed by DNA analysis5. Genes used to develop YchrS are indicated. b, YchrS score distribution across 29 cancer types (top) and corresponding proportions of LOYDNA and WTYDNA tumours (bottom). Box limits, quartiles; whiskers, data range within 1.5× interquartile range (dots, outliers); centre lines, median. Sample sizes: KIRP (kidney renal papillary cell carcinoma, n = 203), ESCA (oesophageal carcinoma, 115), KICH (37), LUSC (lung squamous cell carcinoma, 284), STAD (212), ACC (adrenocortical carcinoma, 28), PAAD (pancreatic adenocarcinoma, 92), HNSC (272), UVM (uveal melanoma, 44), CHOL (16), KIRC (kidney renal clear cell carcinoma, 316), DLBC (lymphoid neoplasm diffuse large B-cell lymphoma, 20), LUAD (lung adenocarcinoma, 183), READ (rectum adenocarcinoma, 63), COAD (colon adenocarcinoma, 155), BLCA (221), SKCM (skin cutaneous melanoma, 249), MESO (mesothelioma, 61), SARC (sarcoma, 85), LIHC (214), TGCT (testicular germ cell tumours, 120), LGG (brain lower grade glioma, 262), LAML (acute myeloid leukemia, 63), THCA (thyroid carcinoma, 127), PRAD (prostate adenocarcinoma, 457), GBM (glioblastoma multiforme, 89), THYM (thymoma, 58), PCPG (pheochromocytoma and paraganglioma, 73), BRCA (breast invasive carcinoma, 8). c, Area under the receiver operating characteristic curves comparison of YchrS and YwholeS in predicting LOYDNA and WTYDNA (AUC differences tested by two-sided roc.test in the pROC R package). d, YchrS score distribution by patient age group (years) (20–39, n = 423; 40–59, n = 1,475; 60–79, n = 1,994; older than 79, n = 194). Data are mean ± s.e.m.; two-sided Wilcoxon rank sum test. e, YchrS scores by ethnicity (white, n = 2,973; Asian, n = 289; Black or African American (Bl/AA), n = 236). Dots, individual patients; box presentation as in b. Two-sided Wilcoxon rank sum test. f, YchrS scores in HPV-negative (n = 168) versus HPV-positive (n = 27) patients with HNSC. Data presentation as in e. Two-sided Wilcoxon rank sum test. g, PCC of YchrS with CTA expression across 26 cancers. Bars and colours represent PCC in each cancer type; sizes represent −log10 adjusted P value, with darker edges denoting significance (P < 0.05). Pearson correlation test; Benjamini–Hochberg correction. h, Kaplan–Meier survival curves for OS and DSS, stratified by YchrS (LOYBR versus WTYBR). Statistics calculated using a univariate Cox proportional hazard model. CI, confidence interval. HPV, human papilloma virus; LOYBR/WTYBR, LOY/WTY sample by bulk RNA-seq; PCC, Pearson correlation coefficient.