Extended Data Fig. 6: Characteristics of LOYSCR Epithelial cells.
From: Concurrent loss of the Y chromosome in cancer and T cells impacts outcome

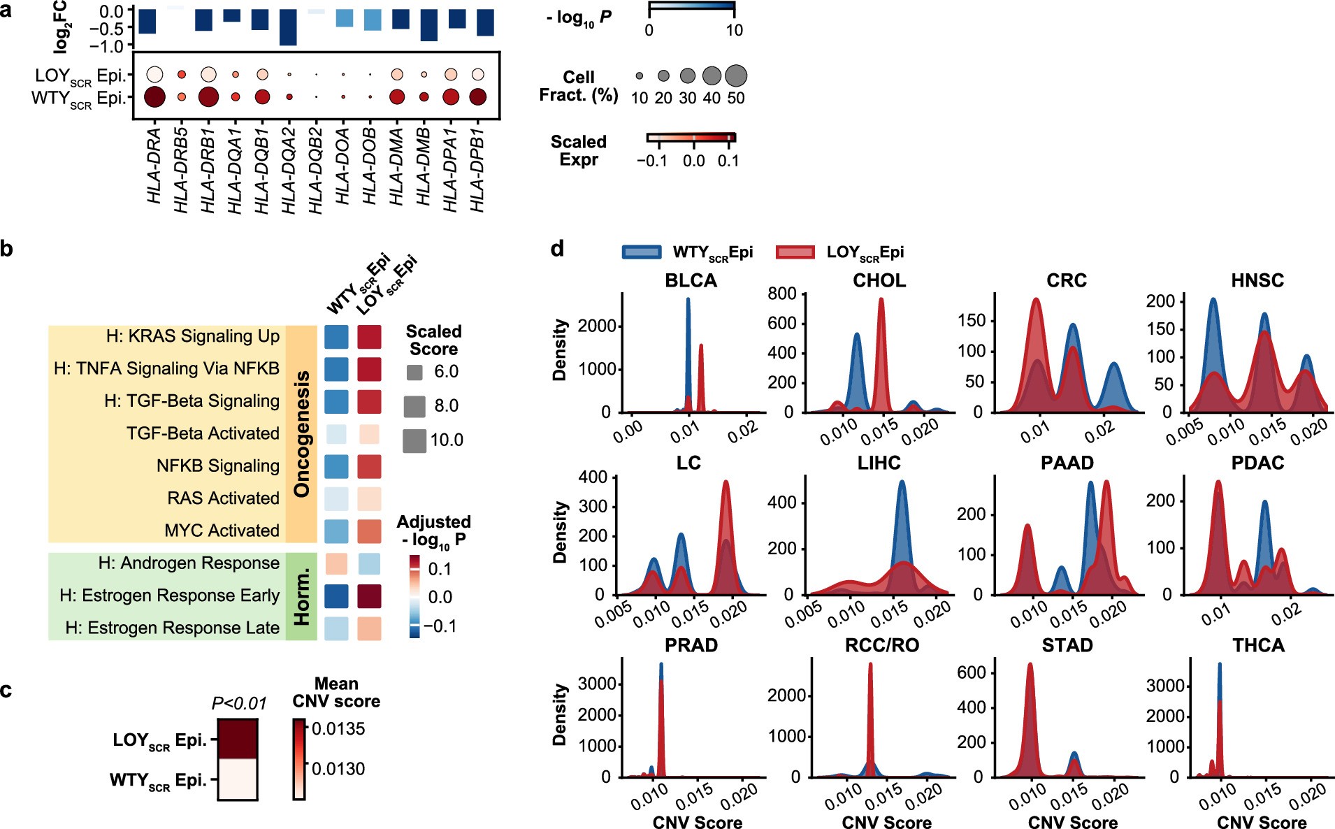
a. Expression levels of Major Histocompatibility Complex (MHC) class II genes in LOYSCR and WTYSCR epithelial cells. Dot sizes (bottom) indicate the proportion of expressing cells, colored by mean standardized expression levels. Bars (top) indicate the log2Fold Change (FC) between in LOYSCR and WTYSCR epithelial cells, where color indicates the corresponding -log10 adjusted P-value, calculated via sc.tl.rank_genes_group in scanpy package using two‐sided Wilcoxon rank‐sum test with Benjamini-Hochberg correction. b. Scores for pathways related to hormone and oncogenesis in LOYSCR and WTYSCR epithelial cells. Dot color indicates the mean pathway score, while dot size indicates the -log10 adjusted P-value of the difference between cell populations, as calculated by two‐sided Wilcoxon rank sum tests with Benjamini/Hochberg correction. c. Mean Copy Number Variation (CNV) scores of LOYSCR and WTYSCR epithelial cells, as estimated by the inferCNVpy algorithm and where the significance of the difference was calculated based on the two‐sided Wilcoxon rank-sum test. d. Distribution of CNV scores as obtained by the inferCNVpy algorithm for LOYSCR and WTYSCR epithelial cells for 12 cancer types.