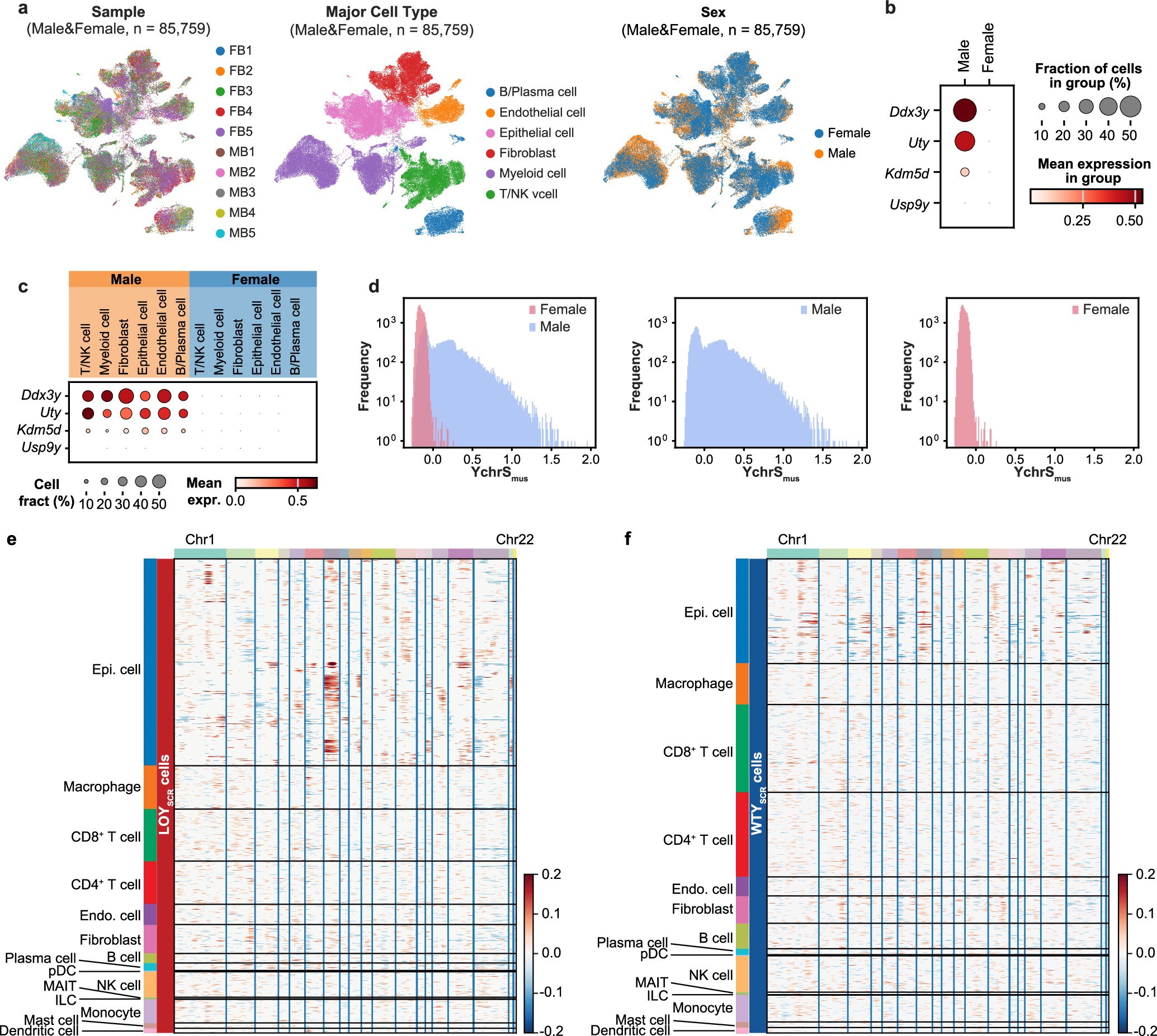
Extended Data Fig. 8: Validation of the BBN-induced bladder cancer mouse model through scRNA-seq analysis, aligned with human scRNA-seq results.
From: Concurrent loss of the Y chromosome in cancer and T cells impacts outcome

a. Single cell RNA sequencing data of 85,759 cells from male and female tumors induced by N-butyl-N-(4-hydroxybutyl)-nitrosamine, where cells are colored by sample (FB prefix indicates female and MB indicates male), cell type and male/female status. b. Expression levels of the 4 genes used as the mouse chrY signature (YchrSmus) genes in male and female cells from the tumors shown in (a). Dot size indicates the proportion of cells expressing the gene and color indicates the mean expression level. c. Expression levels of 4 YchrSmus genes in male and female cells from the tumors shown in (a), where cells are also separated by cell type. Dot size indicates the proportion of cells expressing the gene and color indicates the mean expression level. d. Distribution of YchrSmus across all cells (left), male cells (middle), and female cells (right). e-f. Inferred Copy Number Variation (CNV) profiles across chromosomes (columns) in single cells (rows), grouped by major cell types (colored bars on the left). (e) Cells classified as LOYSCR. (f) Cells as WTYSCR. Each column spans chromosome 1 through 22, arranged along the horizontal axis. Red indicates relative copy number gains, and blue indicates losses. The color scale (−0.2 to 0.2) reflects the smoothed expression deviations estimated by inferCNV. Differences in chromosomal signal patterns highlight potential aneuploidies and region‐specific alterations linked to LOY status.