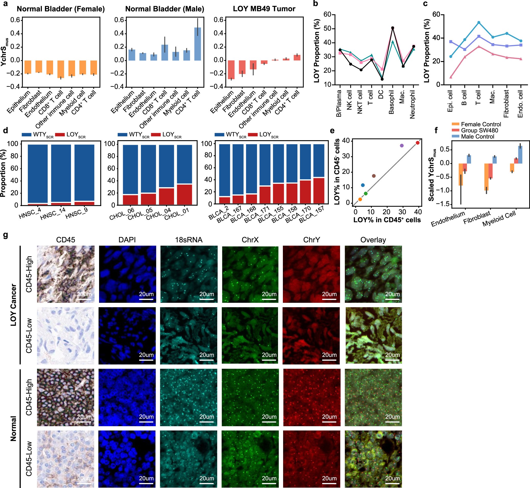
Extended Data Fig. 9: The impact of LOY on the benign cells in the TME.
From: Concurrent loss of the Y chromosome in cancer and T cells impacts outcome

a. Mean YchrSmus score across various cell types. Displayed are scRNA-seq data for normal bladder tissues from female (left) and male (middle) C57BL/6 N mice; tumors from C57BL/6 N mice following subcutaneous inoculation with LOY MB49 mouse bladder cancer cell lines (right). Error bars represent the 95% confidence interval (CI) of the mean value, estimated by bootstrap resampling. Sample sizes (n) for each cell type were as follows: Normal Bladder (Female): Epithelium (n = 443), Fibroblast (n = 6,361), Endothelium (n = 427), CD8+ T cell (n = 51), Myeloid cell (n = 350), Other immune cell (n = 47), CD4+ T cell (n = 52); Normal Bladder (Male): Epithelium (n = 976), Fibroblast (n = 10,338), Endothelium (n = 612), CD8+ T cell (n = 57), Myeloid cell (n = 640), Other immune cell (n = 89), CD4+ T cell (n = 68); LOY MB49 tumor: Epithelium (n = 178), Fibroblast (n = 97), Endothelium (n = 23), CD8+ T cell (n = 1,600), Myeloid cell (n = 2,447), Other immune cell (n = 2,242), CD4+ T cell (n = 1,335). b-c. Analysis of LOY percentage in cell populations from 6 mouse hepatocellular carcinoma (HCC) tumor samples. (b) LOY percentages of sorted CD45+ immune cell populations evaluated by scRNAseq from 3 independent samples. (c) LOY percentage in 3 independent whole tumor cell populations evaluated by snRNAseq. d. Proportion of LOYSCR and WTYSCR in individual CD45+ samples from the HNSC32 (left), CHOL33 (middle), and BLCA34 datasets (right). HNSC, Head and Neck Squamous Cell Carcinoma. CHOL, Cholangiocarcinoma. BLCA, Bladder cancer. e. LOYSCR cell proportion in matched CD45+ and CD45− samples in HNSC and BLCA datasets. Each dot represents one patient. f. Mean scaled YchrSmus values across 3 different cell types from a xenograft scRNA-seq dataset—endothelium, fibroblast, and myeloid cells—for 3 groups: Female Control (orange), Group SW480 (male CRC cells, red), Male Control (blue). Error bars represent the 95% confidence interval (CI) of the mean value, estimated by bootstrap resampling. Sample sizes (n) for each group and cell type were as follows: Female Control: Endothelium (n = 4), Fibroblast (n = 95), Myeloid cell (n = 1,068); Group SW480: Endothelium (n = 654), Fibroblast (n = 3,871), Myeloid cell (n = 6,204); Male Control: Endothelium (n = 2,946), Fibroblast (n = 4,490), Myeloid cell (n = 432). g. Representative FISH images selected from the human patient TMA cores. Smaller regions (80 micron x 80 micron) of images from the normal male and LOY cancer male patient tissue microarray cores (original diameter ~1 mm) are displayed corresponding to CD45-high and CD45-low regions as shown. CD45 signals were probed by immunohistochemistry staining and bright field imaging. Pseudocolor immunofluorescence images of nuclear DAPI, X chromosome FISH probe, Y chromosome FISH probe and the control 18sRNA FISH probe are shown as indicated in the figure. Scale bar = 20um. These data are representative of male (n = 18) staining and imaging experiments that yielded similar results.