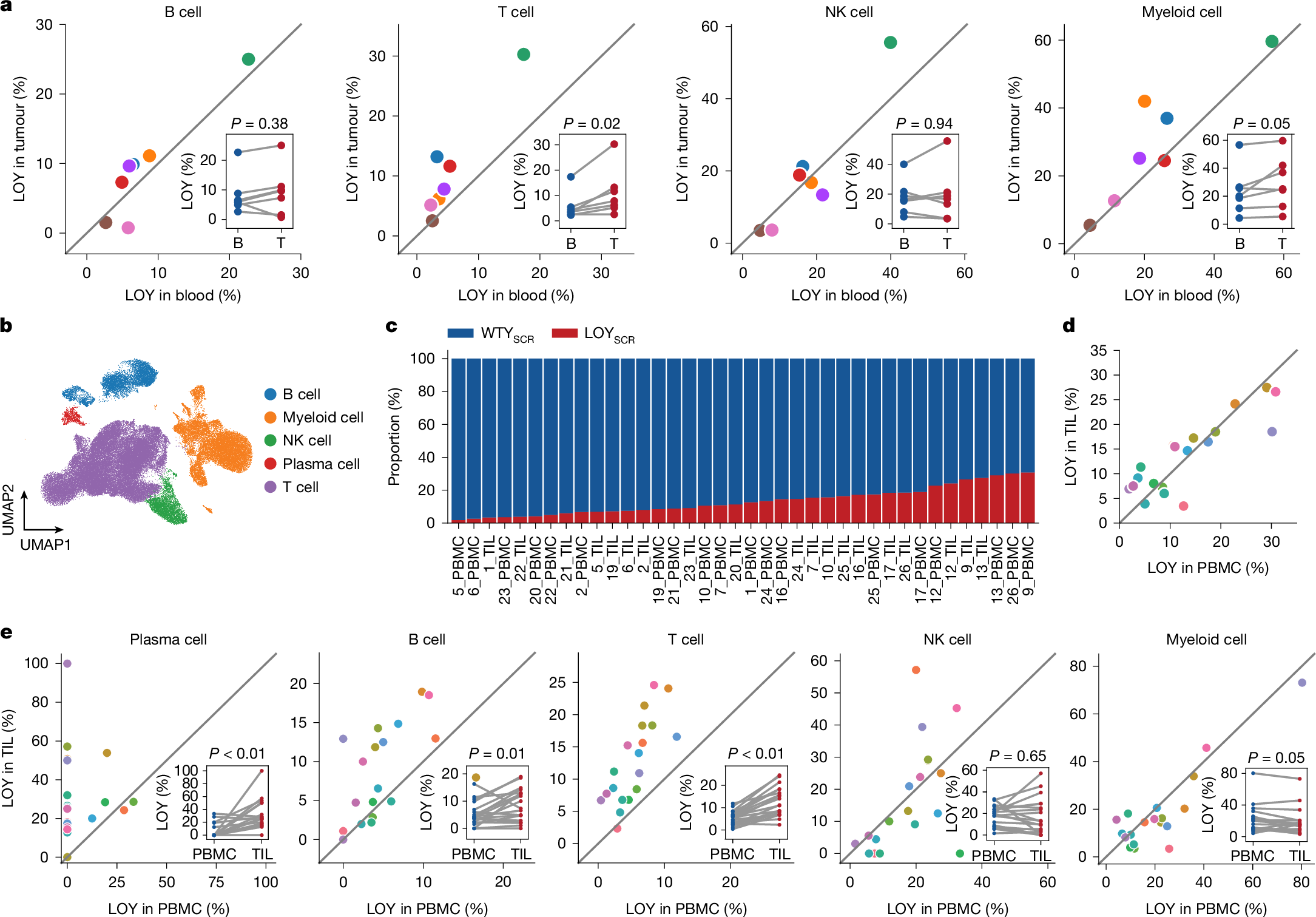
Fig. 4: Malignant cell LOY levels correlate with those in human PBMCs.
From: Concurrent loss of the Y chromosome in cancer and T cells impacts outcome

a, LOYSCR cell proportions across different immune cell types in paired tumour and blood samples from seven patients with RCC. Each dot represents one patient. Paired Wilcoxon rank sum test was used for comparing the LOY proportions of specific cell types from tumour and blood samples, with sample pairs shown at the bottom right of each plot. b, Database of 79,858 cells from 19 patients with HNSC, coloured by five principal cell types. No cluster of epithelial cells was observed. c, LOYSCR and WTYSCR cell proportions of paired TIL and PBMC samples from patients in b. d, LOYSCR cell proportions in matched TIL and PBMC samples from patients in b; each dot represents an individual patient. e, LOYSCR cell proportions in different immune cell types in paired TIL and PBMC samples from 19 patients in b; each dot represents one patient. Paired Wilcoxon rank sum test was used to compare the LOY proportions of specific cell types from TIL and PBMC samples, with sample pairs shown at the bottom right of each plot. B, blood sample; T, tumour sample.