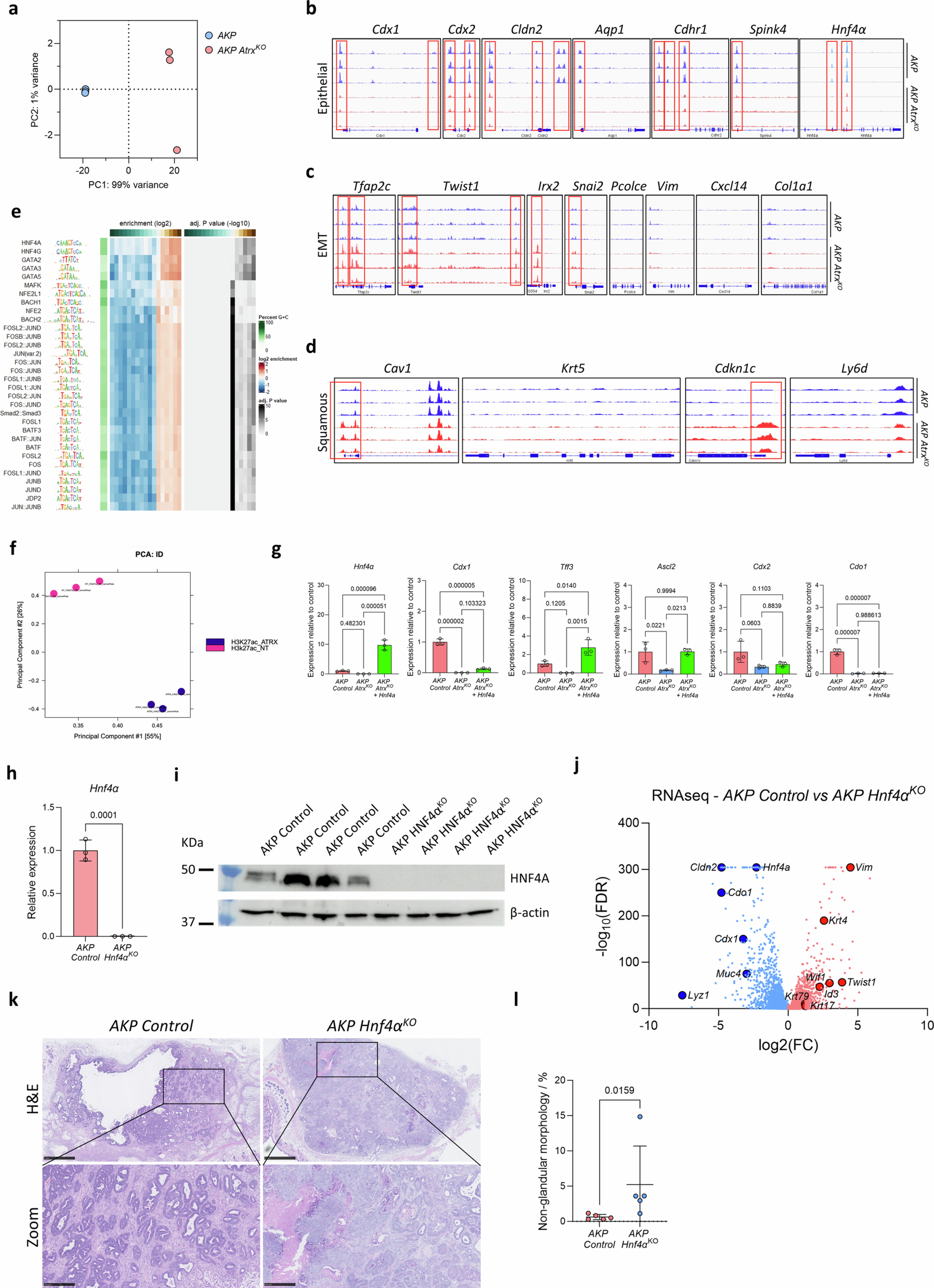
Extended Data Fig. 9: HNF4A mediates Atrx loss phenotypes.
From: Loss of colonic fidelity enables multilineage plasticity and metastasis

a) PCA plot of ATAC-seq data comparing AKP Control vs AKP AtrxKO organoids, n = 3 vs 3 independent experiments. (b) Representative IGV browser tracks of ATAC peaks at colonic epithelial genes. Significantly altered peaks are outlined with a red box. Blue track refers to AKP control, while red track refers to AKP AtrxKO organoids. (c) Representative IGV browser tracks of ATAC peaks at mesenchymal genes. Significantly altered peaks are outlined with a red box. Blue track refers to AKP control, while red track refers to AKP AtrxKO organoids. (d) Representative IGV browser tracks of ATAC peaks at squamous genes. Significantly altered peaks are outlined with a red box. Note lack of significantly different peaks at Krt5 and Ly6d despite altered expression. Blue track refers to AKP control, while red track refers to AKP AtrxKO organoids. (e) Heatmap showing transcription factor binding sites enriched in regions that lose accessibility in AKP AtrxKO organoids. Brown shade gradient indicates regions where accessibility is lost in AKP AtrxKO organoids. (f) PCA plot of H3K27ac CUT&RUN comparing AKP Control vs AKP AtrxKO organoids, n = 3 vs 3 independent experiments. (g) RT-qPCR analysis of colonic epithelial cell marker expression in AKP Control, AKP AtrxKO and AKP AtrxKO Hnf4a overexpressing organoids, n = 3 vs 3 independent experiments. (h) RT-qPCR analysis of Hnf4α in AKP Control vs AKP Hnf4aKO organoids, n = 3 vs 3 independent experiments (i) Western-blot analysis of AKP Control and AKP Hnf4aKO organoids for HNF4A and β-actin. n = 4 vs 4 technical replicates. (j) Volcano plot depicting differentially expressed genes in AKP Control vs AKP Hnf4a KO organoids following RNAseq analysis. Red dots represent genes expressed at higher levels in the AKP Hnf4a KO organoids, while blue dots represent genes expressed at higher levels in the AKP Control, n = 3 vs 3 technical replicates. (k) Representative H&E images of subcutaneous tumours in mice subcutaneously injected with AKP Control or AKP Hnf4aKO organoid cells, n = 5 vs 5 mice. Magnification highlights the distinct morphological features. Scale bars, 1 mm overview and 250 µm zoom. (l) Quantification of non-glandular morphology area of AKP Control vs AKP Hnf4aKO subcutaneous tumours, n = 5 vs 5 mice. For (e) p values were calculated using one-sided Fisher’s exact test. For (g) and (h) gene expression was normalised to Actb and levels relative to AKP Control calculated using the ΔΔCt method. Data are mean ± SD. For (g) p values were calculated using one-way ANOVA with multiple comparisons test. For (h) p value was calculated using two-tailed student’s ttest. For (l) data are mean ± SD. P values were calculated using two-sided Mann-Whitney test.