Fig. 2: Colonic epithelial identity is perturbed after Atrx loss.
From: Loss of colonic fidelity enables multilineage plasticity and metastasis

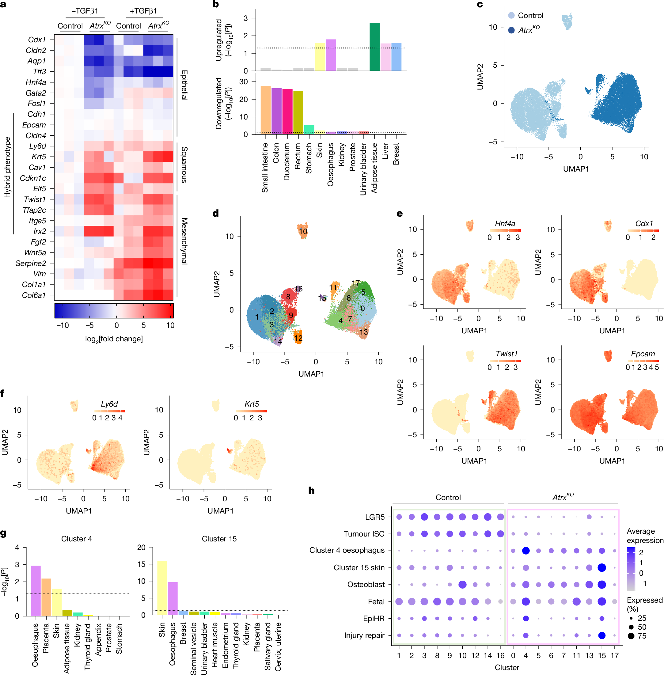
a, Heatmap of RNA-seq data from AKP control and AKP AtrxKO organoids with or without TGFβ treatment. Representative genes marking colonic epithelial, squamous and mesenchymal lineages are shown. log2 fold change values relative to untreated AKP control organoids are indicated by the colour intensity. Genes of multiple lineages co-expressed in AKP AtrxKO organoids are highlighted as ‘hybrid phenotype’. b, TissueEnrich analysis of genes upregulated and downregulated in AKP AtrxKO organoids compared with AKP controls. Dashed line indicates P = 0.05. c, UMAP plot of AKP control (23,579 cells) and AKP AtrxKO (25,757 cells) single cells coloured by genotype. d, UMAP plot coloured and numbered by cluster in AKP control and AKP AtrxKO single cells. e, UMAP plots coloured by the expression of genes used for defining colonic differentiation and EMT in AKP control and AKP AtrxKO single cells. Colour scale indicates expression levels. f, UMAP plot coloured by the expression of genes used for defining squamous differentiation in AKP control and AKP AtrxKO single cells. Colour scale indicates expression levels. g, TissueEnrich analyses of genes enriched in single-cell RNA-seq clusters 4 and 15. Dashed line indicates P = 0.05. h, Dot plot of signature scores across all clusters coloured by the average expression and sized by the percentage of cells expressing the signature. Cluster 4 oesophagus and cluster 15 skin signatures are derived from TissueEnrich analyses. Significance was calculated using hypergeometric tests (one-sided) with Benjamini–Hochberg multiple-testing correction (b,g).