Extended Data Fig. 4: Atrx deletion in BPN model results in tumour invasion.
From: Loss of colonic fidelity enables multilineage plasticity and metastasis

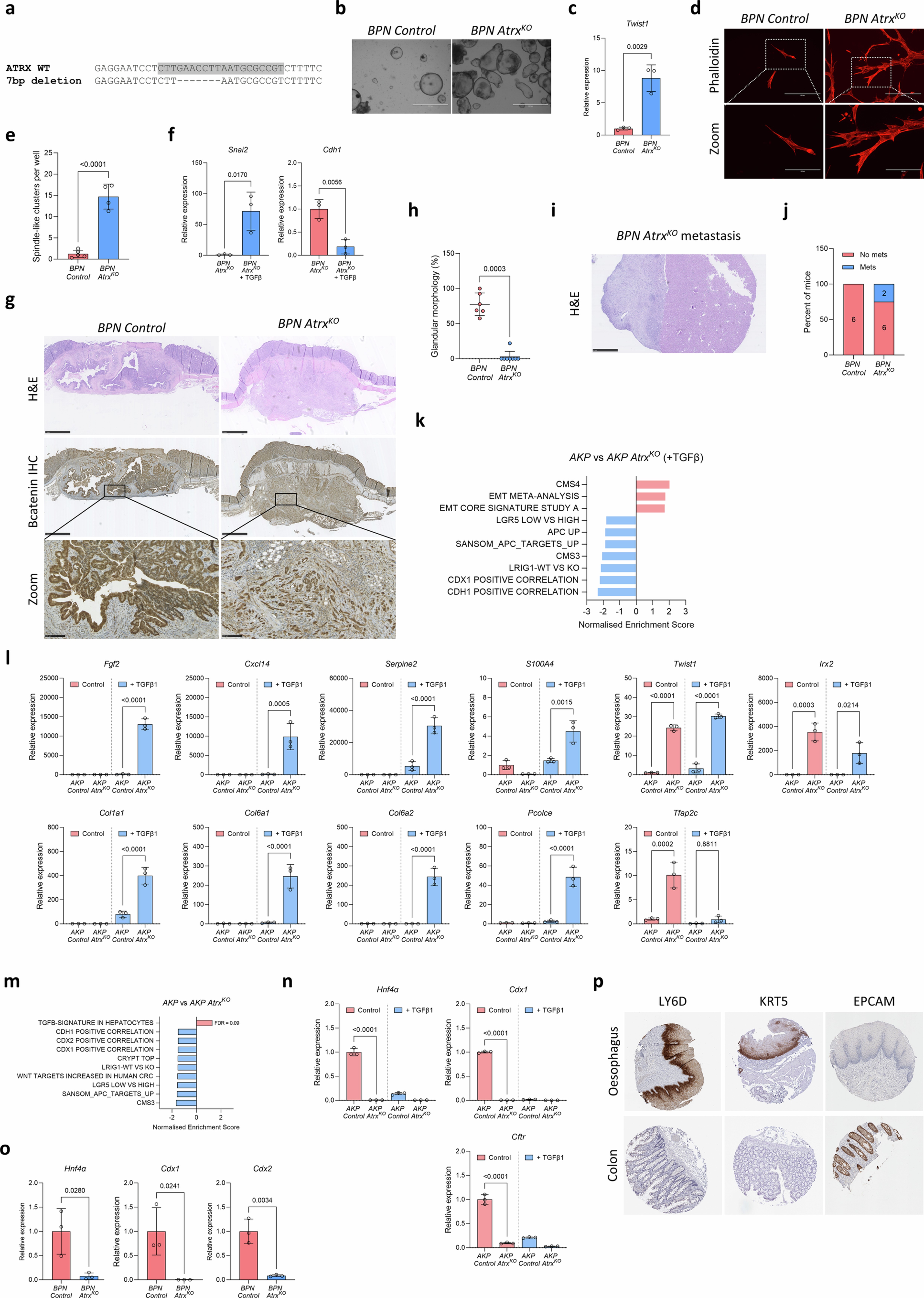
(a) Targeted DNA sequencing of targeted Atrx locus in BPN AtrxKO organoid lines. (b) Representative pictures of BPN Control and BPN AtrxKO organoid culture. Scale bars, 1000 µm. (c) RT-qPCR analysis of the EMT marker Twist1 in BPN Control vs BPN AtrxKO organoid culture, n = 3 vs 3 independent experiments. (d) Fluorescence microscopy of phalloidin stained BPN Control and BPN AtrxKO organoids following treatment with 5 ng/ml TGF-beta. Zoomed area outlined in white box. Scale bars, 400 μm overview and 200 μm zoom. (e) Average number of clusters of BPN Control and BPN AtrxKO organoids per well exhibiting a spindle-like morphology following TGF-beta treatment, n = 5 vs 4 independent experiments. (f) RT-qPCR analysis of EMT and epithelial marker expression in BPN AtrxKO organoids either untreated or treated with 5 ng/ml TGF-beta, n = 3 vs 3 independent experiments. (g) Representative H&E and β-catenin-stained images of primary tumours in mice orthotopically transplanted with BPN Control or BPN AtrxKO organoid cells. β-catenin is used to identify tumour cells. Magnification highlights the distinct morphological features. Scale bars, 1 mm overview and 100 µm zoom, n = 6 vs 8 mice. (h) Quantification of tumour areas with glandular morphology in BPN Control and BPN AtrxKO primary tumours, n = 6 vs 8 mice. (i) Representative H&E-stained image of BPN AtrxKO metastasis. Scale bars, 1 mm. (j) Summary data indicating presence or absence of metastases. Number of mice with metastases or no metastases indicated on graph, n = 6 vs 8 mice. For (c) and (f) gene expression was normalised to Actb and relative levels were calculated using the ΔΔCt method. Data are mean ± SD. For (c), (e) and (f) p values were calculated using two-tailed student’s ttest. For (e) p = 0.000023. For (h) p value was calculated using two-tailed Mann-Whitney test. (k) Normalised enrichment scores of significantly enriched gene sets in TGF-beta treated AKP Control vs AKP AtrxKO organoids. (l) RT-qPCR analysis of representative EMT markers induced in AKP AtrxKO organoids following treatment with TGF-beta, n = 3 vs 3 independent experiments. (m) Normalised enrichment scores of significantly enriched gene sets in untreated AKP Control vs AKP AtrxKO organoids. (n) RT-qPCR analysis of representative genes important for colonic lineage specification and function, n = 3 vs 3 independent experiments. (o) RT-qPCR analysis of representative genes important for colonic lineage specification and function in BPN Control vs BPN AtrxKO organoids, n = 3 vs 3 independent experiments. For (l) gene expression was normalised to 18S rRNA and levels relative to untreated AKP control organoids calculated using the ΔΔCt method. For Twist1, Irx2 and Tfap2c gene expression was normalised to Actb and levels relative to untreated AKP control organoids calculated using the ΔΔCt method. For (n) gene expression was normalised to Actb and levels relative to untreated AKP Control organoids calculated using the ΔΔCt method. For (o) gene expression was normalised to Actb and levels relative to BPN Control organoids calculated using the ΔΔCt method. For (l) and (n) data are mean ± SD. P values were calculated using ordinary one-way ANOVA with multiple comparisons. For (l) Fgf2 p = 0.00000006, Serpine2 p = 0.000006, Col1a1 p = 0.000005, Col6a1 p = 0.000045, Col6a2 p = 0.000004, Pcolce p = 0.000015, Twist1 control p = 0.00000026, Twist1 + TGFβ1 p = 0.00000004. For (n) Hnf4a control p = 0.00000001, Cdx1 control p = 0.000000000000051, Cftr control p = 0.00000008. For (o) data are mean ± SD. P values were calculated using two-tailed student’s ttest. (p) Representative images of LY6D, KRT5 and EPCAM stained oesophagus and colon from Human Protein Atlas (Human Protein Atlas proteinatlas.org).