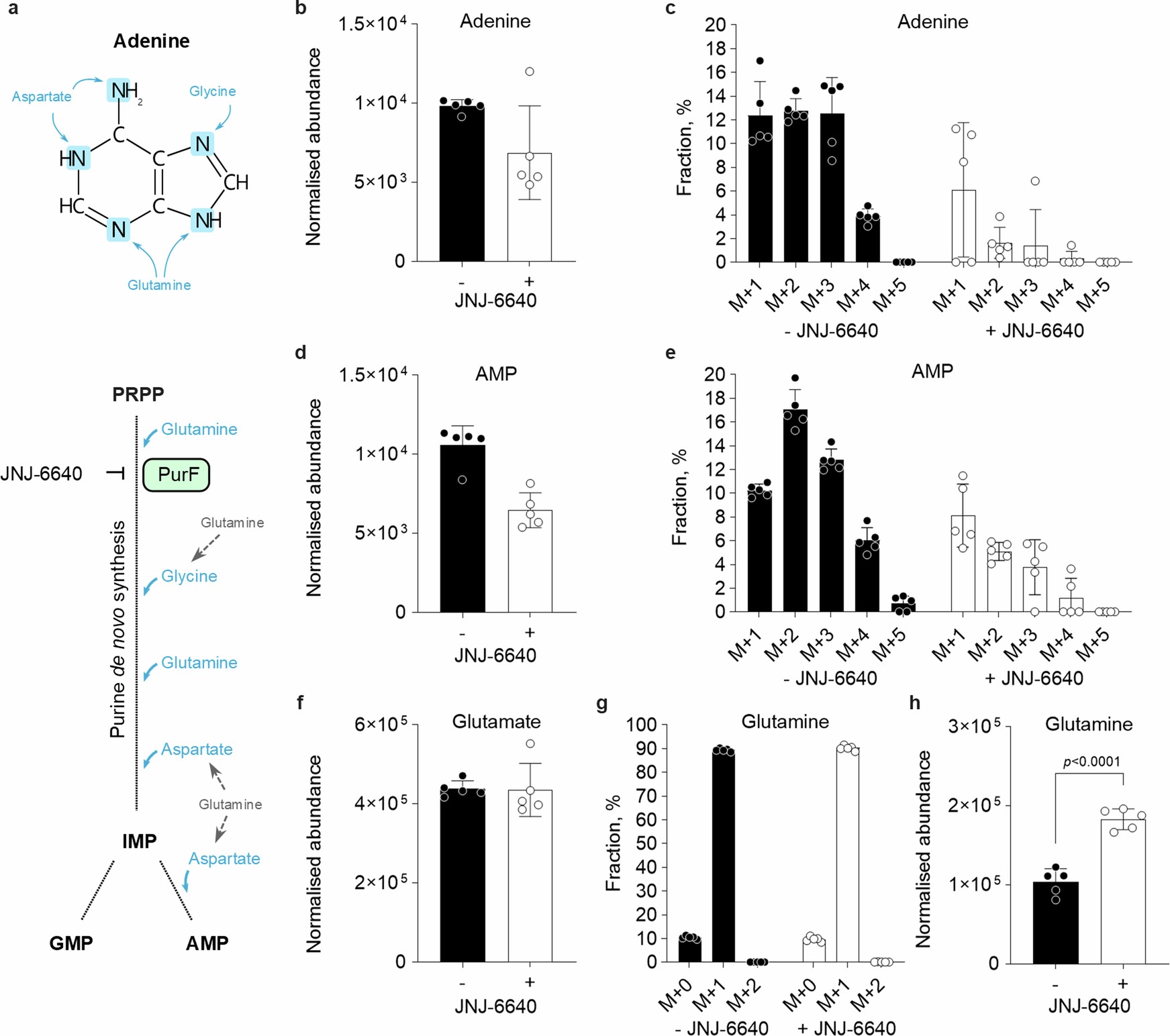
Extended Data Fig. 2: The effect of JNJ-6640 on de novo purine biosynthesis.
From: Targeting de novo purine biosynthesis for tuberculosis treatment

15N-stable isotope incorporation following co-treatment with 100 nM JNJ-6640 and 2 mM 15N- amide labelled glutamine for 4 h showing inhibition of de novo purine biosynthesis. a, Schematic of the structure of adenine, indicating the potential sources of 15N atoms, and de novo purine biosynthetic pathway showing (cyan) the amino acid donors of the purine nitrogen atoms. Note, 15N atoms may be incorporated from glutamine indirectly (grey). The total metabolite abundances, regardless of labelling, are shown for (b) adenine, (d) AMP and (f) glutamate. For the metabolites with multiple nitrogen atoms, the percentage of the total abundance made up by each labelled isotopologue are shown; (c) adenine, (e) AMP and (g) glutamine. The different isotopologue species are indicated on the x-axes by M + (x), where x= the number of 15N atoms (after accounting for the natural abundance of 15N). For (c) adenine and (e) AMP, the remaining percent is made up of the unlabelled M + 0 isotopologue species. n = 5 replicates. PRPP: Phosphoribosyl pyrophosphate; GMP: guanosine monophosphate; AMP: adenosine monophosphate. h, Measurement of total glutamine abundance (without labelling) following 24-h treatment with 1000 nM JNJ-6640. n = 5. For all panels, data shown are mean ± SD.