Fig. 3: Impact of WGD on rates of chromosomal instability at single-cell resolution.
From: Ongoing genome doubling shapes evolvability and immunity in ovarian cancer

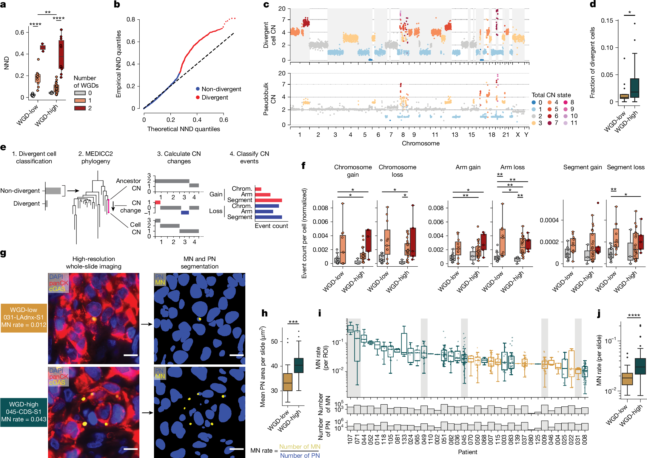
a, Nearest-neighbour distance in each WGD population, where distance is calculated as the fraction of the genome with a different CN. The centre line shows the median, box boundaries show quartiles, and whiskers indicate 1.5 × the interquartile range (IQR). b, QQ plot of the beta distribution fit versus empirical quantiles of NND values for all cells, including divergent cells (greater than the 99th percentile of the beta distribution). c, CN profile of an example divergent cell from OV-004 (top) compared with the pseudobulk CN of all cells for OV-004 (bottom). Each point is a 500-kb bin coloured by assigned CN state, and y axes show normalized read counts. Shaded regions indicate CN differences. d, Fraction of divergent cells. Boxplots are defined as in a. e, Method for inferring cell-specific CN events in non-divergent cells. Chrom., chromosome. f, Ploidy-normalized event counts per cell split by WGD multiplicity and WGD-high versus WGD-low tumour status. Mann–Whitney one-sided U-test significance (FDR corrected) is annotated: *1.0 × 10−2 < P ≤ 5.0 × 10−2, **1.0 × 10−3 < P ≤ 1.0 × 10−2, ***1.0 × 10−4 < P ≤ 1.0 × 10−3, ****P ≤ 1.0 × 10−4. Only significant comparisons are shown. Boxplots are defined as in a. g, High-resolution whole-slide immunofluorescence imaging to detect micronuclei (MN) and primary nuclei (PN), and quantify micronuclei rates. Scale bars, 10 μm. h, Mean primary nuclei area. Significance was calculated using a GEE model with patients as groups, annotated as in f. Boxplots are defined as in a. i, Micronuclei rates per slide. Each point is a tumour region of interest (ROI). Bar plots show total number of cGAS+ micronuclei across tumour ROIs (top) and total number of primary nuclei across tumour ROIs (bottom). Small tumour ROIs (fewer than than 103 primary nuclei) have been excluded. Shaded boxplots indicate patients highlighted in Extended Data Fig. 5j. Boxplots are defined as in a. j, Micronuclei rate per slide. Significance was calculated using a GEE model with patients as groups, annotated as in f.