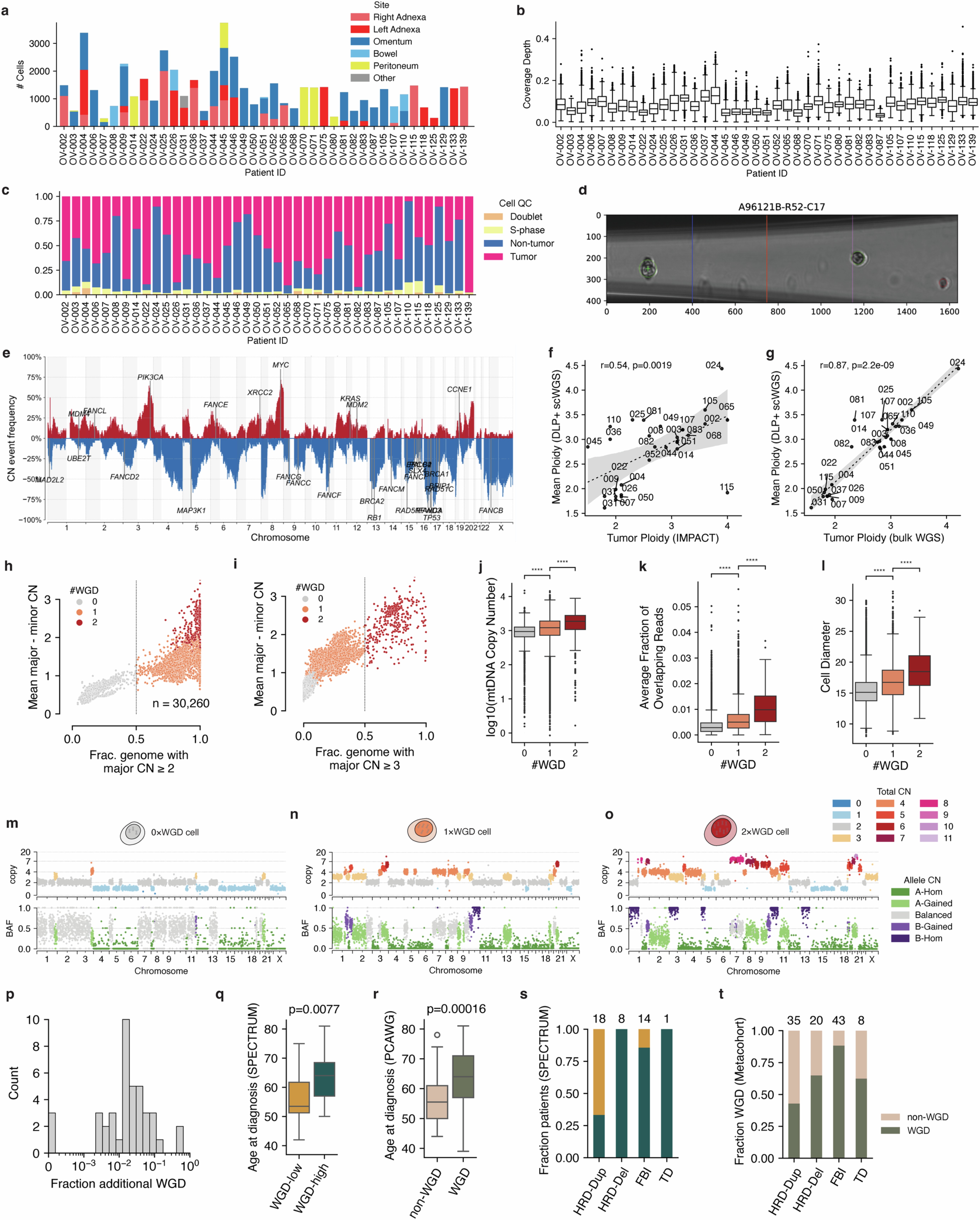
Extended Data Fig. 2: Quality control of scWGS data and WGD inference.
From: Ongoing genome doubling shapes evolvability and immunity in ovarian cancer

a. Number of high-quality cells generated per patient, divided into and colored by anatomical site. b. Box plots of per-cell coverage depth per patient (n = 41 patients). Center line shows the median, box boundaries show quartiles, and whiskers indicate 1.5 × IQR. c. Fraction of cells called as tumor, non-tumor, doublet, and S-phase for each patient. d. Example doublet identified from an image taken during DLP+ sequencing (see Supplementary Note for additional examples). e. Frequency of gains (red, above the horizontal) and losses (blue, below the horizontal) among all single-cell genomes in the cohort, with known drivers genes annotated. f. Tumor ploidy (mean tumor copy number) inferred by FACETS in MSK IMPACT data (x-axis) compared to average ploidy (mean copy number per cell, averaged across cells) for each patient in the SPECTRUM cohort (y-axis). The dashed line denotes the linear regression fit, grey regions indicate 95% confidence intervals, and two-sided Spearman’s rank correlation coefficient and p-value are shown in the upper left. g. Tumor ploidy (mean tumor copy number) inferred by ReMixT in bulk WGS data (x-axis) compared to average ploidy (mean copy number per cell, averaged across cells) for each patient in the SPECTRUM cohort (y-axis). The dashed line denotes the linear regression fit, grey regions indicate 95% confidence intervals, and two-sided Spearman’s rank correlation coefficient and p-value are shown in the upper left. Two patients (OV-052 and OV-068) were omitted due to poor quality bulk WGS copy number. h. Shown for all quality-filtered cells in the cohort is the mean difference between major and minor copy number (y-axis) versus the fraction of the genome with major copy number ≥ 2 (x-axis), with cells colored by WGD multiplicity. The dashed line at 0.5 denotes the decision boundary for 0 vs 1 WGDs. i. Shown for all quality-filtered cells in the cohort is the mean difference between major and minor copy number (y-axis) versus the fraction of the genome with major copy number ≥ 3 (x-axis), with cells colored by WGD multiplicity. The dashed line at 0.5 denotes the decision boundary for 1 vs 2 WGDs. j. Mitochondrial DNA copy number (log10) for each scWGS cell grouped by WGD multiplicity for 0 × (n = 13,069), 1 × (n = 16,782), and 2×WGD (n = 409) cells. Each datapoint is a cell. Box plots are defined as per b. Mann-Whitney two-sided U test significance is annotated as ‘ns’: 5.0 × 10−2 < p <= 1.0, ‘*’: 1.0 × 10−2 < p <= 5.0 × 10−2, ‘**’: 1.0 × 10−3 < p <= 1.0 × 10−2, ‘***’: 1.0 × 10−4 < p <= 1.0 × 10−3, ‘****’: p <= 1.0 × 10−4. Both p-values < 10−22. k. Average fraction of overlapping reads for each scWGS cell, grouped by WGD multiplicity (same n cells as j). Box plots are defined as per b. Significance was calculated and annotated as per j. Both p-values < 10−51. l. Cell diameter measured from DLP+ images for each scWGS cell, split by WGD multiplicity (same n cells as j). Boxplots are defined as per b. Significance was calculated and annotated as per j. Both p-values < 10−26. m-o. Example 0×WGD, 1×WGD, and 2×WGD cells from patient OV-045. Each point is a 500 kb bin. Top track shows GC corrected read count scaled by the inferred ploidy and colored by total copy number state, and bottom track shows B-allele frequency colored by allelic imbalance. p. Distribution of the fraction of additional-WGD cells per patient. q. Age at diagnosis for patients in the SPECTRUM cohort split by WGD-high (n = 27) vs WGD-low (n = 14). Box plots are defined as per b. p-value was calculated using a Mann-Whitney U one-sided test. r. Age at diagnosis for patients in the PCAWG ovarian cohort split by WGD (n = 67) vs non-WGD (n = 42). Box plots are defined as per b. p-value was calculated using a Mann-Whitney U one-sided test. s. Fraction of WGD-high and WGD-low tumors in the SPECTRUM cohort for each mutational signature. t. Fraction non-WGD and WGD patients in the Ovarian Metacohort15 for each mutation signature.