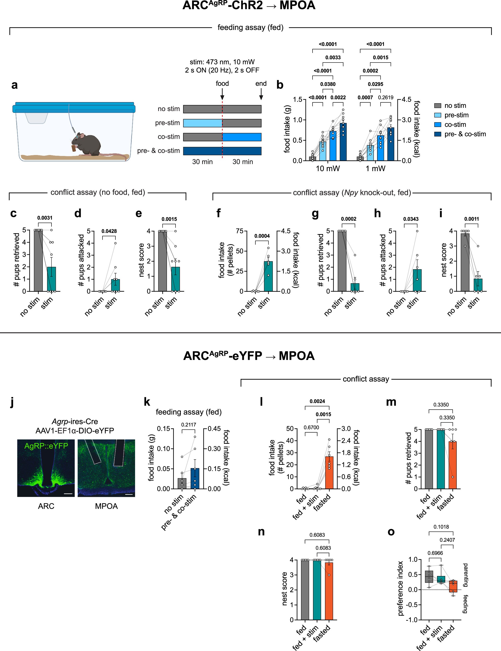
Extended Data Fig. 4: Photostimulation of ARCAgRP projections to MPOA expressing ChR2 or eYFP.
From: A hypothalamic circuit that modulates feeding and parenting behaviours

a-i, ARCAgRP-ChR2. a, schematic of stimulation paradigms in fed mice. Created in BioRender. Alcantara, I. (2025) https://BioRender.com/09eqaav. b, 30 min food intake across different stimulation paradigms at 10 and 1 mW light intensity; “no stim” data are identical for 10 and 1 mW comparisons (n = 10 virgin females). c-d conflict assay without food (n = 8 virgin females). c, number of pups retrieved. d, number of pups attacked. e, nest score. f-i, conflict assay in Npy-KO background (n = 6 virgin females). f, food intake. g, number of pups retrieved. h, number of pups attacked. i, nest score. j-o, ARCAgRP-eYFP. j, histology. k, food intake. l-o, conflict assay. l, food intake. m, nest score. n, number of pups retrieved. o, preference index. Scale bars = 200 μm. Bar graphs show mean ± s.e.m. Box plots show median, upper/lower quartiles, and upper/lower extremes. Data analyzed using one-way RM-ANOVA with Šidák’s multiple comparisons test (b), one-sided paired t-test (c-e, g-h), two-sided paired t-tests (f, i, k) or one-way RM-ANOVA with Tukey’s multiple comparisons test (l-o). Statistical details in Source Data.