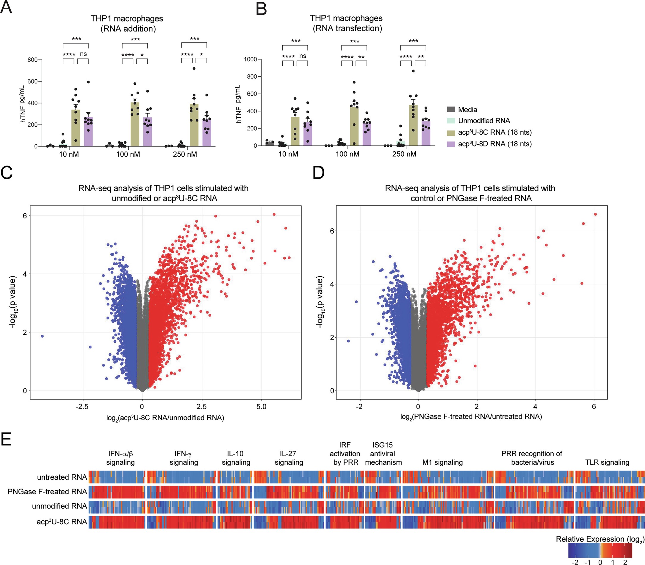
Extended Data Fig. 5: The modified RNA base acp3U stimulates innate immune responses.
From: RNA N-glycosylation enables immune evasion and homeostatic efferocytosis

(A and B) TNF ELISA of THP-1 macrophage supernatants 6 hours post-stimulation (A) or post-transfection (B) with 10 nm, 100 nm, or 250 nm of synthetic unmodified RNA or synthetic RNA modified with acp3U (acp3U-8C and acp3U-8D). (C and D) Volcano plot of differentially expressed genes in THP1 macrophages stimulated with acp3U-8C-RNA (C) or PNGase F-treated small RNAs (D) compared to THP1 macrophages stimulated with unmodified RNA (C) or untreated small RNA (D), respectively, as revealed by RNA-seq. Each dot represents a gene (Total of 32,389 genes tested). A cutoff of absolute value fold-change of 0.5 was used to select significantly differentially expressed genes for gene ontology, yielding 5107 genes in PNGase F-treated small RNAs vs. untreated small RNAs and 6472 genes in acp3U-8C RNA vs. unmodified RNA. (E) Heat map of the genes represented in the indicated immune pathways in THP1 macrophages stimulated as in C and D. Rows are samples grouped by condition; Columns are genes grouped by pathways; Color is the scaled expression of genes in each sample. Data are represented as mean ± SEM (A and B). Pooled data from 3 (A and B) or 2 (C–E) independent experiments are shown. *, p < 0.05; **, p < 0.01; ***, p < 0.001; ****, p < 0.0001; ns, not significant. Two-way ANOVA with Tukey’s test (A and B).