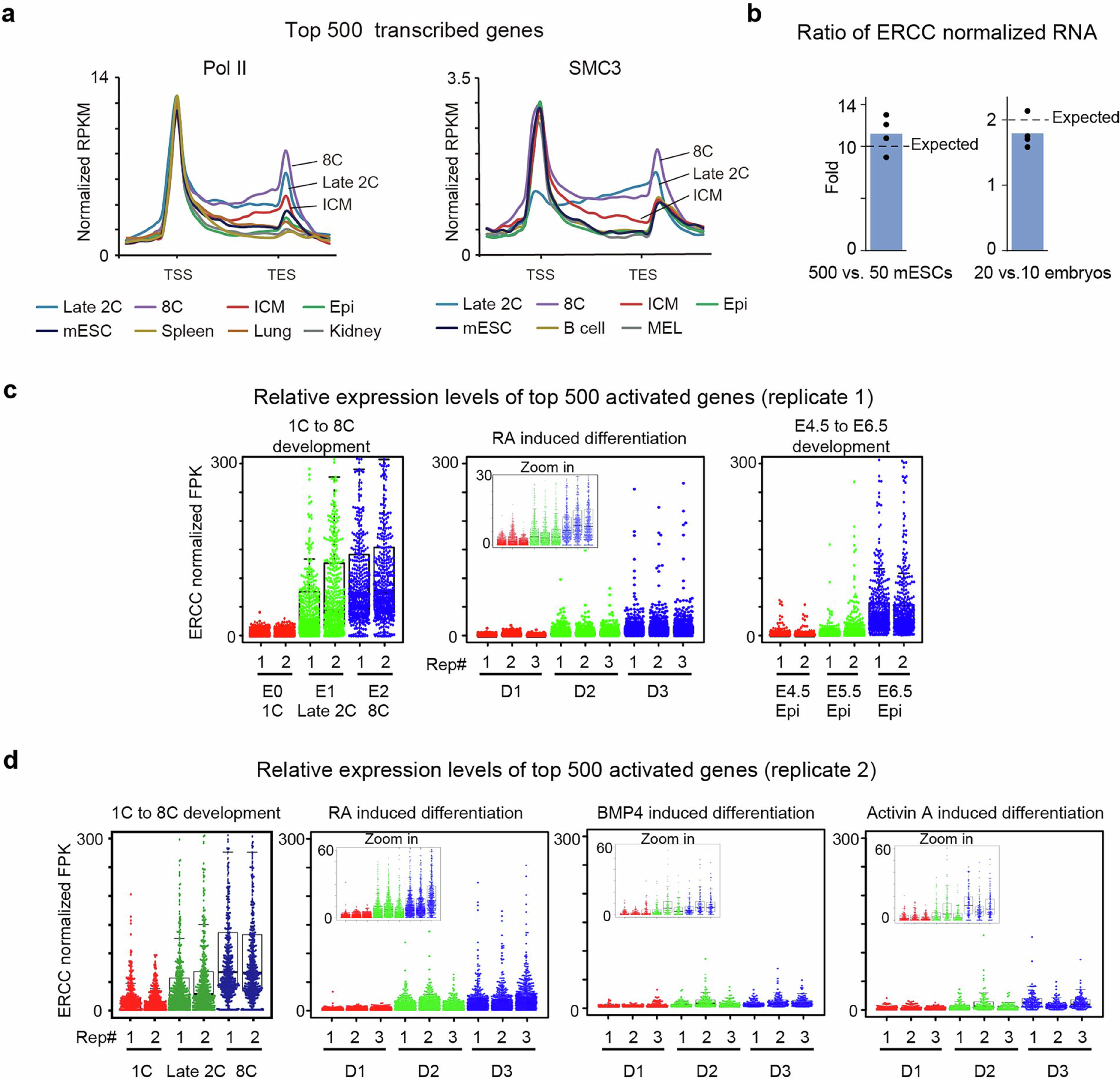
Extended Data Fig. 5: Hypertranscription in mouse early embryos.
From: Establishment of chromatin architecture interplays with embryo hypertranscription

a, Averaged signals of Pol II and SMC3 at the top 500 transcribed genes in early embryos and somatic tissues/cell lines. b, Validation of ERCC spike-in RNA-seq data using different numbers of mESCs and embryos (n = 4 independent experiments). Dashed lines indicate the expected fold changes between samples using different cell numbers. c, Jitter plot combined with boxplot showing the ERCC normalized reads per kilobase (RPK) for top 500 newly activated genes during embryo development and retinoic acid (RA) induced differentiation. Inset shows magnified view when lowering Y-scale. Each dot in the jitter plot represents one gene. Center line, median; box, 25th and 75th percentiles; whiskers, 1.5 × IQR. d, Jitter plot combined with boxplot showing the ERCC normalized reads per kilobase (RPK) for top 500 newly activated genes during embryo development (replicate 2), RA induced differentiation (replicate 2), and BMP4/Activin A induced differentiation. Center line, median; box, 25th and 75th percentiles; whiskers, 1.5 × IQR.