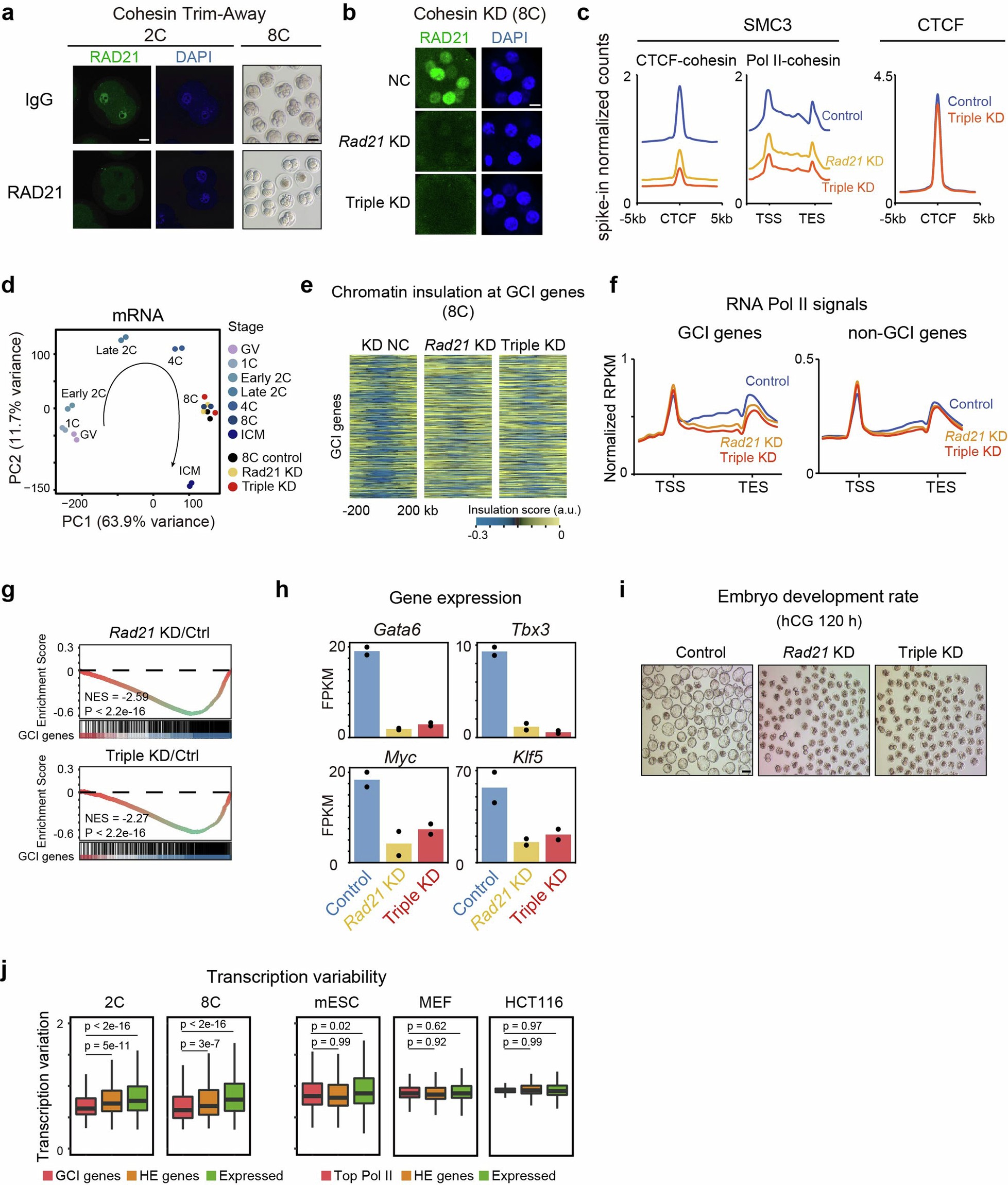
Extended Data Fig. 10: GCIs form contact domains with nearby CTCF and facilitate both transcription amplitude and stability of GCI genes.
From: Establishment of chromatin architecture interplays with embryo hypertranscription

a, (Left) Immunofluorescence of RAD21 in IgG or RAD21 Trim-Away 2C embryos. Scale bar, 20 μm. (Right) Embryo morphology of IgG or RAD21 Trim-Away embryos at the 8C stage. Scale bar, 50 μm. Two independent experiments reported similar results. b, Immunofluorescence of RAD21 in control, Rad21 KD and Triple KD 8C embryos. Scale bar, 10 μm. Two independent experiments reported similar results. c, Spike-in normalized signals of SMC3 at CTCF and GCI genes (left) and CTCF at CTCF binding sites (right) in control, Rad21 KD and Triple KD 8C embryos. d, Principal component analysis (PCA) of transcriptomes of mouse early embryos and cohesin KD embryos. e, Heatmaps showing normalized insulation scores around GCI genes in control, Rad21 KD and Triple KD 8C embryos. f, Normalized Pol II signals at GCI genes (left) and non-GCI genes (right) in control, Rad21 KD and Triple KD 8C embryos. g, Gene set enrichment analysis (GSEA) showing the enrichment of GCI genes in Rad21 KD and Triple KD 8C embryos. P values were generated by permutation tests. h, Gene expression changes upon cohesin knockdown. Dots represent biological replicates. i, Embryo morphology of control, Rad21 KD and Triple KD embryos after 120 h of hCG injection. Scale bar, 100 μm. j, Box plots showing the transcription variation of GCI genes (n = 993), HE genes (n = 1,000), top Ser2 Pol II genes (n = 1,000) and all expressed genes (n = 7,875) in mouse 2-8C embryos and other cell types97,98. Center line, median; box, 25th and 75th percentiles; whiskers, 1.5 × IQR. P values calculated by one-sided Mann-Whitney U-test are shown.