Extended Data Fig. 2: Characterization of stage-specific CTCF peaks in mouse early development.
From: Establishment of chromatin architecture interplays with embryo hypertranscription

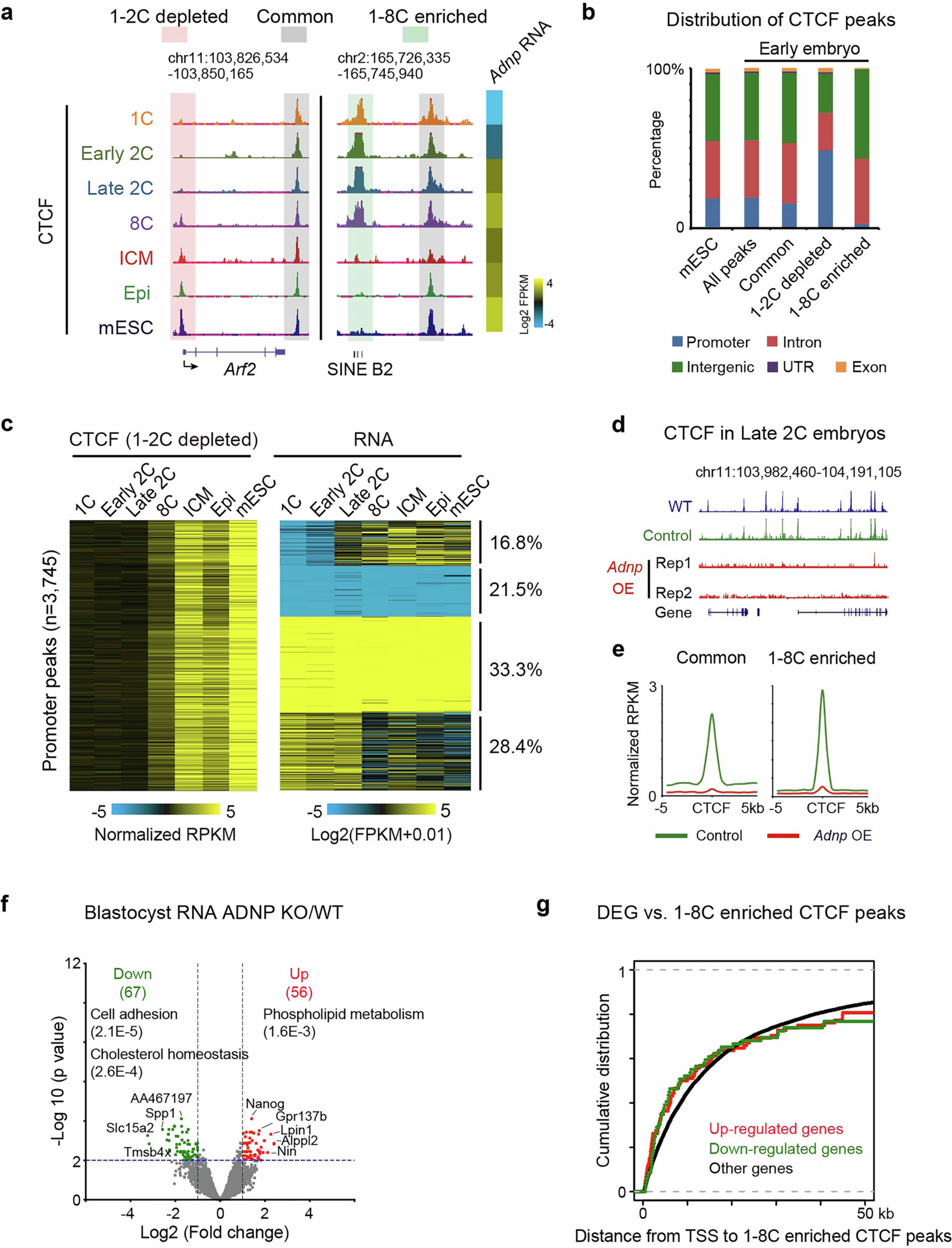
a, UCSC browser views showing CTCF signals at representative CTCF sites for 1-2C depleted, 1-8C enriched and common peaks. The expression of ADNP is also shown. b, Bar chart showing the genomic distributions of various types of CTCF peaks. c, Heatmaps showing the CTCF signals for CTCF-bound promoters in the 1-2C depleted class and the expression levels of corresponding genes. d, UCSC browser views showing the CTCF binding in WT, control and Adnp overexpressed embryos. e, Averaged CTCF signals from control or Adnp overexpressed embryos at common or 1-8C enriched CTCF sites. f, Volcano plot showing the upregulated and downregulated genes in blastocyst upon Adnp KO. Representative gene ontology terms are also shown. Adjusted P values calculated by edgeR are shown. g, Line plots showing the cumulative distributions of upregulated, downregulated and other genes in Adnp KO embryos with defined distances (x-axis) between their TSSs and nearest CTCF binding peaks in mouse 8C embryos.