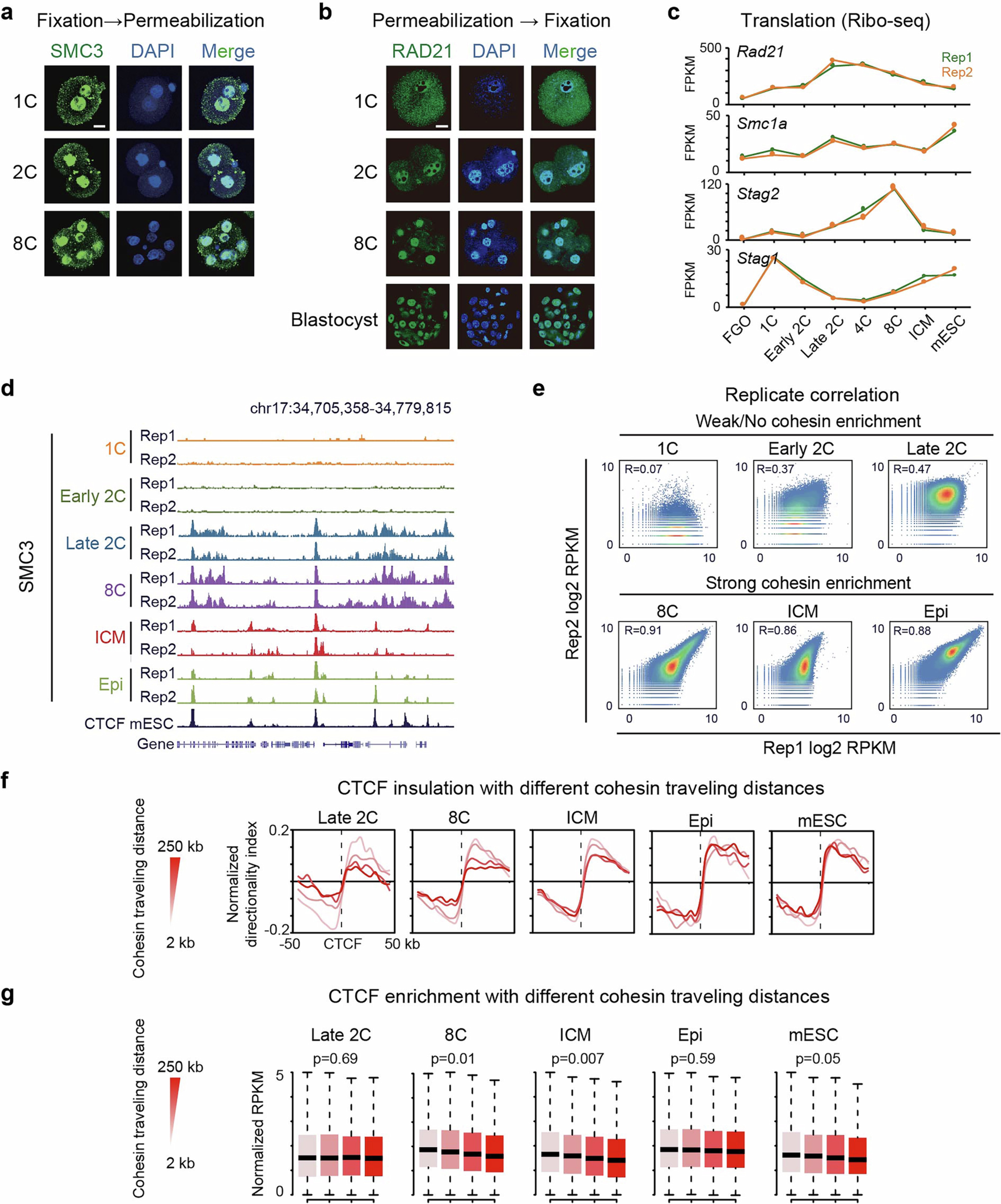
Extended Data Fig. 3: Validation of SMC3 CUT&RUN data.
From: Establishment of chromatin architecture interplays with embryo hypertranscription

a, Immunofluorescence of SMC3 in mouse 1C, 2C and 8C embryos. Embryos were permeabilized after fixation. Scale bar, 20 μm. Two independent experiments reported similar results. b, Immunofluorescence of RAD21 in mouse 1C, 2C, 8C and blastocysts. Embryos were permeabilized prior to fixation. Scale bar, 20 μm. Two independent experiments reported similar results. c, The translation levels of RAD21, SMC1A, STAG1 and STAG2 in early embryos. d, UCSC browser views showing SMC3 binding with replicates for each stage. e, Scatter plots showing the SMC3 enrichment levels (5-kb window) between biological replicates across the genome for each developmental stage. The Pearson correlation coefficients are shown. f, Averaged directionality index scores at different quartiles of CTCF sites with respect to the cohesin traveling distances. g, The CTCF sites were pre-selected to ensure comparable enrichment of CTCF signals in different quartiles, as validated by the box plots showing CTCF signals at CTCF sites from different quartiles (indicated by colors) with respect to the cohesin traveling distances. A total of 12,003 peaks were analyzed. Center line, median; box, 25th and 75th percentiles; whiskers, 1.5 × IQR. P values calculated by one-sided Mann-Whitney U-test are also shown.