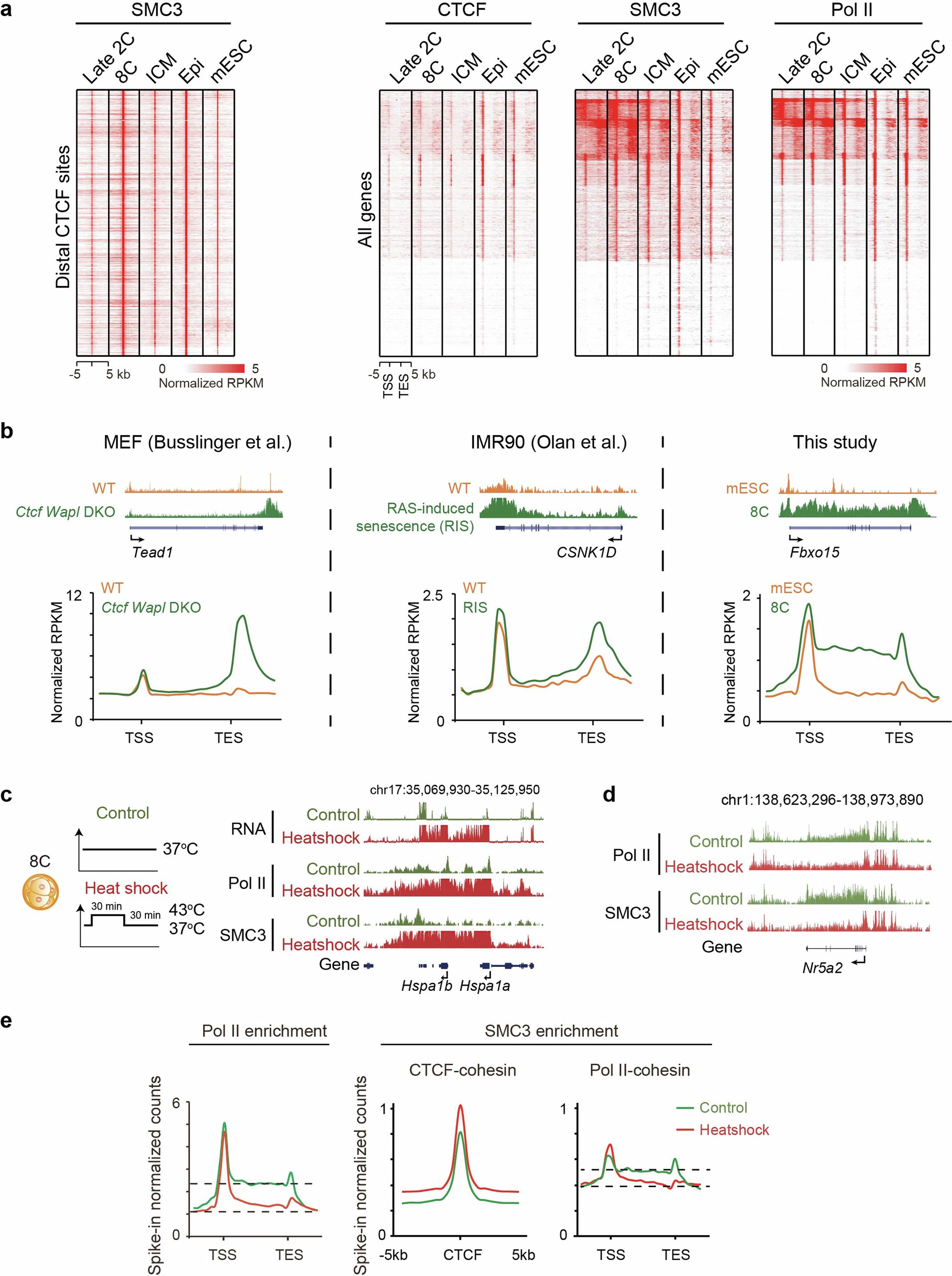
Extended Data Fig. 4: Relationship of GCIs and transcription.
From: Establishment of chromatin architecture interplays with embryo hypertranscription

a, Heatmaps showing the SMC3, Pol II and CTCF signals at distal CTCF sites (promoter sites removed, left) and all genes (right). b, UCSC browser views (top) and SMC3 signals (bottom) at GCI genes identified in Ctcf Wapl DKO MEF13, RAS-induced senescence IMR90 cells17 and mouse 8C embryos. c, (Left) Schematic model showing the experimental design of heat shock treatment in 8C embryos. (Right) UCSC browser views showing the total RNA, Pol II and SMC3 signals with or without heat shock. d, UCSC browser views showing the Pol II and SMC3 signals with or without heat shock at the Nr5a2 locus. e, (Left) Spike-in normalized Pol II signals at GCI genes in 8C embryos with or without heat shock. (Right) Spike-in normalized SMC3 signals at the CTCF sites (promoter CTCF sites removed) or at GCI genes in 8C embryos with or without heat shock.