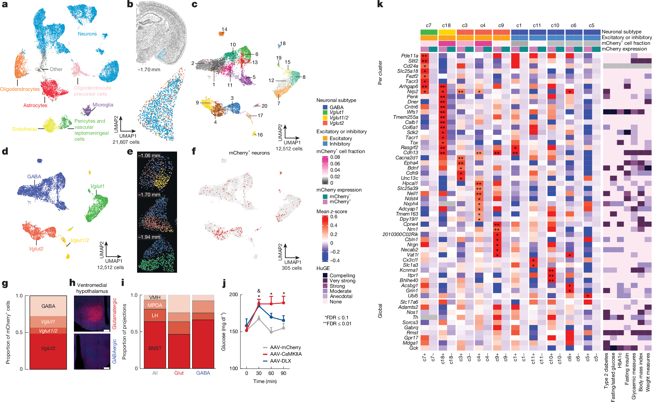
Fig. 3: Gene expression in VMH-projecting MeA neurons.
From: Amygdala–liver signalling orchestrates glycaemic responses to stress

a, UMAP plot of all MeA cells identified by spatial transcriptomics with clusters and cell types. b, Representative brain slice (top) and MeA region of interest (bottom) with spatial locations of cells profiled by spatial transcriptomics. c, UMAP plot of MeA neurons with neural cluster assignments. d, UMAP plot of GABAergic and glutamatergic (Vglut1+, Vglut2+ and Vglut1/2+) MeA neurons. e, Representative MeA slices showing spatial distribution of glutamatergic and GABAergic MeA neurons, from anterior to posterior MeA. f, Distribution of VMH-projecting mCherry+ MeA neurons shown on the UMAP plot of all MeA neurons. g, Proportion of mCherry+ neurons in Vglut1+, Vglut2+, Vglut1/2+ and GABAergic neural populations. h, Expression of mCherry-labelled synaptophysin in the VMH with anterograde tracing from MeA glutamatergic (top) or GABAergic (bottom) neurons. Scale bar, 200 μm. i, Proportion of mCherry–synaptophysin expressing projections to indicated downstream sites after tracing from glutamatergic (Glut), GABAergic (GABA) and all MeA neurons. j, Blood glucose in CNO-treated mice with MeA expression of CamK2a-hM3DGq (red), Dlx-hM3DGq (blue) or hSyn-mCherry (control, grey). k, Left, heat map of differentially expressed genes (DEGs) in mCherry+ versus mCherry− cells for neural clusters with more than ten mCherry+ cells and at least one significant DEG. Top, DEGs in individual clusters. Bottom, DEGs by global comparison on all neurons (with cluster assignment as a covariate). Genes that were significant in both individual clusters and global comparison were omitted from the global section (full lists in Supplementary Data Table 2, S12). z-scores are computed on normalized gene expressions within each individual cluster separately and averaged for mCherry+ and mCherry− subsets. Right, heat map of scores from the Human Genetic Evidence framework for glycaemic indices for each DEG. Data are mean ± s.e.m. Individual data points represent individual mice. Sample size and statistical analysis in Supplementary Data Table 1.