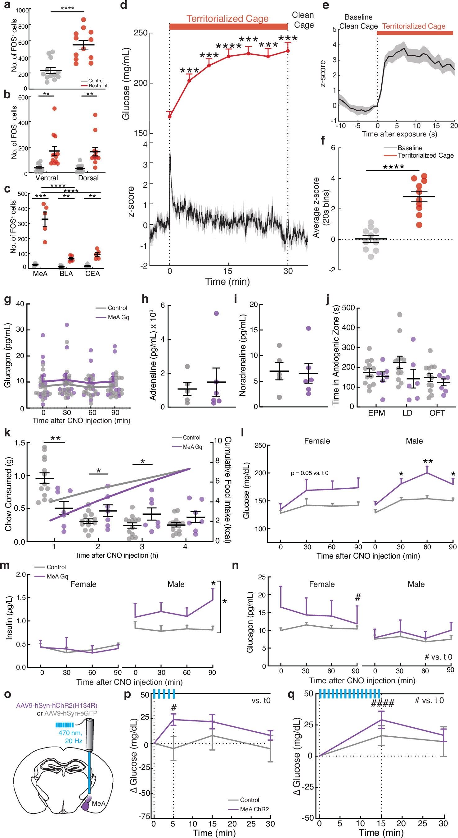
Extended Data Fig. 2: Medial amygdala activation by stressors to increase glucose.
From: Amygdala–liver signalling orchestrates glycaemic responses to stress

a, Total MeA cFos+ cell number with (red) and without (grey) 30 min restraint stress. b, CFos+ cell number in ventral and dorsal MeA with (red) and without (grey) 30 min restraint stress. c, CFos+ cell number in the medial amygdala (MeA), the basolateral amygdala (BLA), and the central amygdala (CEA) with (red) and without (grey) 30 min restraint stress. d, MeA GCaMP8s Z score (lower) before, during, and after with corresponding blood glucose (upper) during, 30 min territorialized cage exposure. Shade bar indicates territorialized cage (red). e, MeA GCaMP8s Z score aligned to placement in territorialized cage. f, Mean MeA GCaMP8s Z score for 20 s before and after territorialized cage exposure. g–i, Plasma glucagon (g), adrenaline (h), and noradrenaline (i) in CNO-treated, 6 h fasted MeA hSyn-hM3DGq-mCherry (MeA-Gq, purple) and hSyn-mCherry mice (control, grey). j, Time in elevated plus maze open arms (EPM), light arena of light-dark box (LD), or center time in open field test (OFT) in CNO-treated MeA hSyn-hM3DGq-mCherry (purple) and hSyn-mCherry mice (grey). k, Hourly (left axis) and cumulative (right axis) chow intake in CNO-treated, overnight fasted MeA hSyn-hM3DGq-mCherry (MeA-Gq, purple) and hSyn-mCherry mice (control, grey). l-n, Blood glucose (l), plasma insulin (m), and plasma glucagon (n) in CNO-treated, 6 h fasted male and female MeA hSyn-hM3DGq-mCherry (MeA-Gq, purple) and hSyn-mCherry mice (control, grey). o, Schematic of optogenetic activation of MeA neurons. p,q, Change in blood glucose with 5 (p) or 15 min (q) of optogenetic stimulation in 6 h fasted MeA hSyn-hChR2(H134R) (MeA ChR2, purple) or hSyn-eGFP (control, grey) mice. Values are means ± s.e.m. Individual data points represent individual mice. Sample size and statistical analysis in Supplementary Data Table 1.