Extended Data Fig. 4: Multiomic analyses of mouse and human lung cancer-infiltrating myeloid cells.
From: Myeloid progenitor dysregulation fuels immunosuppressive macrophages in tumours

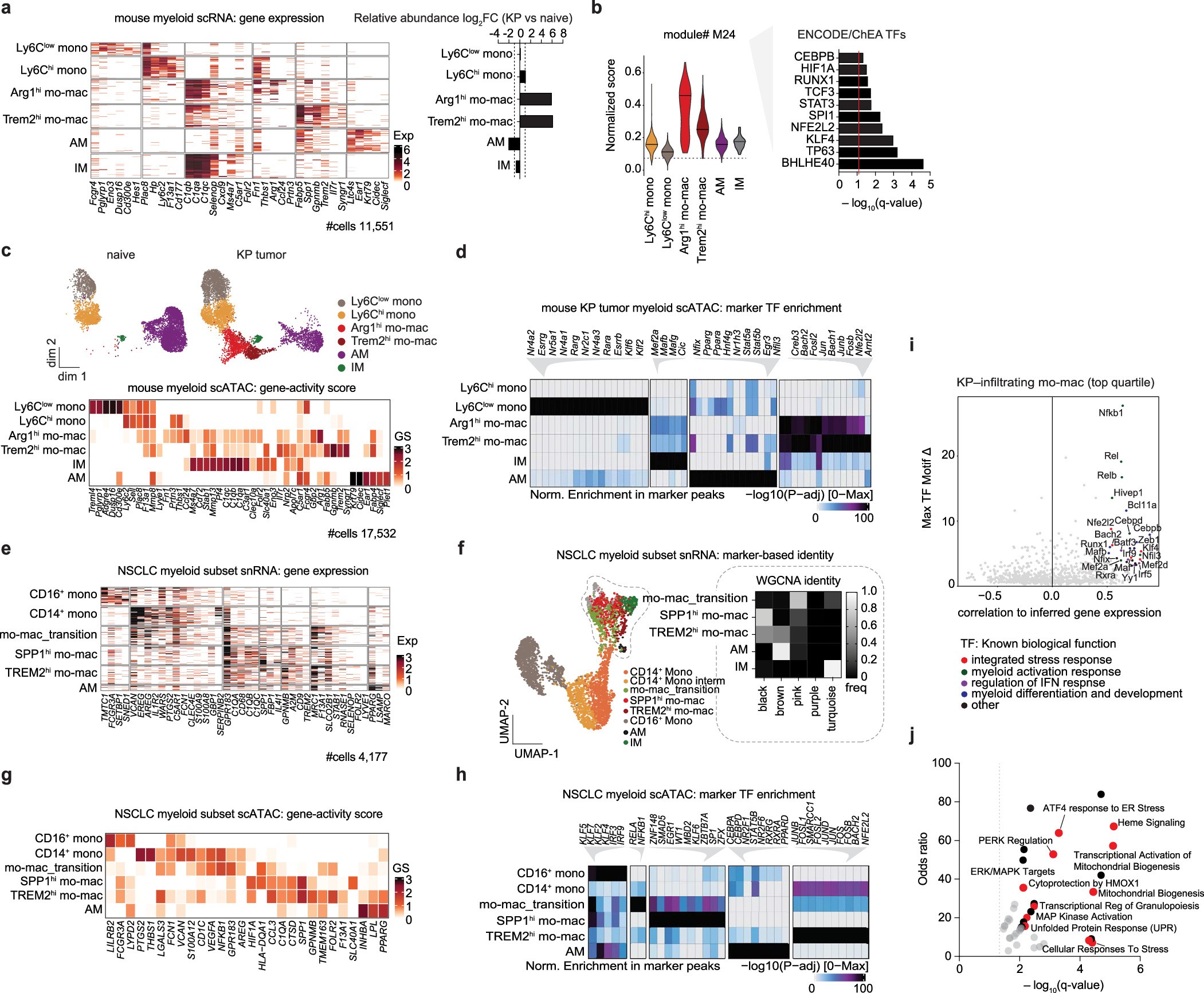
a, scRNA-seq heatmap of per-cell UMI counts (left) and relative abundance (right) of myeloid sub-clusters in lung tissue of naïve and KP tumor-bearing mice. n = 3 pooled. b, Normalized UCell score for gene module# M24 across KP lung tumor-infiltrating myeloid cell clusters (left), with ENCODE/ChEA calculated TF regulators (right). c, exemplar scATAC-seq UMAP and heatmap of column-normalized gene scores across indicated myeloid cell clusters in lung of naïve and tumor-bearing mice. n = 4 pooled. d, scATAC-seq heatmap of normalized transcription factor (TF) motif accessibility enrichment in marker peak regions of indicated myeloid cell states. n = 4 pooled. e, snRNA-seq heatmap of per-cell UMI counts for indicated myeloid clusters in human NSCLC primary lung tumors. n = 5 patients pooled. f, UMAP of myeloid cells in snRNA-seq data from human NSCLC primary lung tumors annotated by marker genes (left, n = 5 pooled). Relative frequency of WCGNA gene programs (colors) in indicated clusters of macrophage-subsetted dataset (right). AM, alveolar macrophages. IM, interstitial macrophages. g–h, scATAC-seq heatmap depicting column-normalized gene scores (g) and normalized TF motif accessibility enriched in marker peaks (h) of indicated myeloid clusters in tumors of patients with NSCLC. n = 14 patients pooled. i, Candidate TF regulators in KP tumor-infiltrating monocyte and mo-mac clusters, prioritized by maximum TF motif deviation (Δ) across clusters. Dot color indicate known curated biological pathways. j, Reactome pathway terms enriched for conserved TF regulators from mouse and human analysis, ranked by adjusted p-value (log q-value). Red color indicates association to stress-associated cytoprotective signaling. Colorscale indicates significance of motif enrichment based on hypergeometric test (d,h).